• 文献检索
  • 文档翻译
  • 深度研究
  • 学术资讯
  • Suppr Zotero 插件Zotero 插件
  • 邀请有礼
  • 套餐&价格
  • 历史记录
应用&插件
Suppr Zotero 插件Zotero 插件浏览器插件Mac 客户端Windows 客户端微信小程序
定价
高级版会员购买积分包购买API积分包
服务
文献检索文档翻译深度研究API 文档MCP 服务
关于我们
关于 Suppr公司介绍联系我们用户协议隐私条款
关注我们

Suppr 超能文献

核心技术专利:CN118964589B侵权必究
粤ICP备2023148730 号-1Suppr @ 2026

文献检索

告别复杂PubMed语法,用中文像聊天一样搜索,搜遍4000万医学文献。AI智能推荐,让科研检索更轻松。

立即免费搜索

文件翻译

保留排版,准确专业,支持PDF/Word/PPT等文件格式,支持 12+语言互译。

免费翻译文档

深度研究

AI帮你快速写综述,25分钟生成高质量综述,智能提取关键信息,辅助科研写作。

立即免费体验

戊唑醇诱导牛乳腺上皮细胞系中内质网应激介导的细胞死亡。

Tebuconazole Induces ER-Stress-Mediated Cell Death in Bovine Mammary Epithelial Cell Lines.

作者信息

Lee Won-Young, Lee Ran, Park Hyun-Jung

机构信息

Department of Livestock, Korea National University of Agriculure and Fisheries, Jeonju-si 54874, Republic of Korea.

Department of Animal Biotechnology, College of Life Science, Sangji University, Wonju-si 26339, Republic of Korea.

出版信息

Toxics. 2023 Apr 21;11(4):397. doi: 10.3390/toxics11040397.

DOI:10.3390/toxics11040397
PMID:37112622
原文链接:https://pmc.ncbi.nlm.nih.gov/articles/PMC10144106/
Abstract

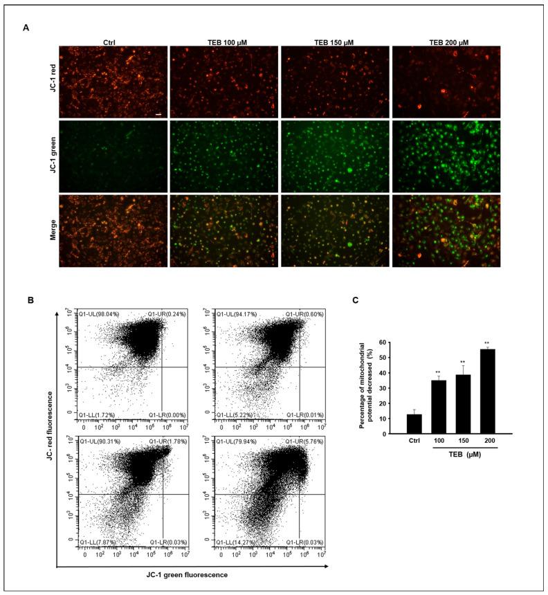
Tebuconazole (TEB) is a triazole fungicide used to increase crop production by controlling fungi, insects, and weeds. Despite their extensive use, people are concerned about the health risks associated with pesticides and fungicides. Numerous studies have defined the cellular toxicity of triazole groups in pesticides, but the mechanisms of TEB toxicity in bovine mammary gland epithelial cells (MAC-T cells) have not yet been studied. Damage to the mammary glands of dairy cows directly affects milk production. This study investigated the toxicological effects of TEB on MAC-T cells. We found that TEB decreases both cell viability and proliferation and activates apoptotic cell death via the upregulation of pro-apoptotic proteins, such as cleaved caspases 3 and 8 and BAX. TEB also induced endoplasmic reticulum (ER) stress via the upregulation of Bip/GRP78; PDI; ATF4; CHOP; and ERO1-Lα. We found that TEB induced mitochondria-mediated apoptotic MAC-T cell death by activating ER stress. This cell damage eventually led to a dramatic reduction in the expression levels of the milk-protein-synthesis-related genes LGB; LALA; CSN1S1; CSN1S2; and CSNK in MAC-T cells. Our data suggest that the exposure of dairy cows to TEB may negatively affect milk production by damaging the mammary glands.

摘要

戊唑醇(TEB)是一种三唑类杀菌剂,用于通过控制真菌、昆虫和杂草来提高作物产量。尽管其被广泛使用,但人们仍担心与杀虫剂和杀菌剂相关的健康风险。许多研究已经明确了农药中三唑基团的细胞毒性,但尚未研究TEB对牛乳腺上皮细胞(MAC-T细胞)的毒性机制。奶牛乳腺受损会直接影响产奶量。本研究调查了TEB对MAC-T细胞的毒理学效应。我们发现,TEB会降低细胞活力和增殖,并通过上调促凋亡蛋白(如裂解的半胱天冬酶3和8以及BAX)来激活凋亡性细胞死亡。TEB还通过上调Bip/GRP78、PDI、ATF4、CHOP和ERO1-Lα诱导内质网(ER)应激。我们发现,TEB通过激活ER应激诱导线粒体介导的MAC-T细胞凋亡性死亡。这种细胞损伤最终导致MAC-T细胞中与乳蛋白合成相关的基因LGB、LALA、CSN1S1、CSN1S2和CSNK的表达水平大幅降低。我们的数据表明,奶牛接触TEB可能会通过损害乳腺对产奶量产生负面影响。

https://cdn.ncbi.nlm.nih.gov/pmc/blobs/3cca/10144106/f932dfc5ef70/toxics-11-00397-g005.jpg
https://cdn.ncbi.nlm.nih.gov/pmc/blobs/3cca/10144106/1839dd4a3e69/toxics-11-00397-g001.jpg
https://cdn.ncbi.nlm.nih.gov/pmc/blobs/3cca/10144106/1f8e9e0eead9/toxics-11-00397-g002.jpg
https://cdn.ncbi.nlm.nih.gov/pmc/blobs/3cca/10144106/d9e8ef041b5c/toxics-11-00397-g003.jpg
https://cdn.ncbi.nlm.nih.gov/pmc/blobs/3cca/10144106/686373e02882/toxics-11-00397-g004.jpg
https://cdn.ncbi.nlm.nih.gov/pmc/blobs/3cca/10144106/f932dfc5ef70/toxics-11-00397-g005.jpg
https://cdn.ncbi.nlm.nih.gov/pmc/blobs/3cca/10144106/1839dd4a3e69/toxics-11-00397-g001.jpg
https://cdn.ncbi.nlm.nih.gov/pmc/blobs/3cca/10144106/1f8e9e0eead9/toxics-11-00397-g002.jpg
https://cdn.ncbi.nlm.nih.gov/pmc/blobs/3cca/10144106/d9e8ef041b5c/toxics-11-00397-g003.jpg
https://cdn.ncbi.nlm.nih.gov/pmc/blobs/3cca/10144106/686373e02882/toxics-11-00397-g004.jpg
https://cdn.ncbi.nlm.nih.gov/pmc/blobs/3cca/10144106/f932dfc5ef70/toxics-11-00397-g005.jpg

相似文献

1
Tebuconazole Induces ER-Stress-Mediated Cell Death in Bovine Mammary Epithelial Cell Lines.戊唑醇诱导牛乳腺上皮细胞系中内质网应激介导的细胞死亡。
Toxics. 2023 Apr 21;11(4):397. doi: 10.3390/toxics11040397.
2
Triazole fungicide tebuconazole induces apoptosis through ROS-mediated endoplasmic reticulum stress pathway.三唑类杀菌剂戊唑醇通过 ROS 介导的内质网应激途径诱导细胞凋亡。
Environ Toxicol Pharmacol. 2022 Aug;94:103919. doi: 10.1016/j.etap.2022.103919. Epub 2022 Jun 23.
3
Zearalenone induces apoptosis in bovine mammary epithelial cells by activating endoplasmic reticulum stress.玉米赤霉烯酮通过激活内质网应激诱导奶牛乳腺上皮细胞凋亡。
J Dairy Sci. 2019 Nov;102(11):10543-10553. doi: 10.3168/jds.2018-16216. Epub 2019 Sep 5.
4
Effects of fatty acids on inducing endoplasmic reticulum stress in bovine mammary epithelial cells.脂肪酸对诱导奶牛乳腺上皮细胞内质网应激的影响。
J Dairy Sci. 2020 Sep;103(9):8643-8654. doi: 10.3168/jds.2019-18080. Epub 2020 Jul 1.
5
Palmitic acid-induced cell death: impact of endoplasmic reticulum and oxidative stress, mitigated by L-citrulline.棕榈酸诱导的细胞死亡:内质网和氧化应激的影响,L-瓜氨酸可减轻这种影响。
Anim Biosci. 2025 Jan;38(1):54-66. doi: 10.5713/ab.24.0249. Epub 2024 Aug 26.
6
The unfolded protein response is involved in both differentiation and apoptosis of bovine mammary epithelial cells.未折叠蛋白反应参与牛乳腺上皮细胞的分化和凋亡。
J Dairy Sci. 2018 Apr;101(4):3568-3578. doi: 10.3168/jds.2017-13718. Epub 2018 Feb 7.
7
Orai calcium release-activated calcium modulator 1 (ORAI1) plays a role in endoplasmic reticulum stress in bovine mammary epithelial cells challenged with physiological levels of ketone bodies.Orai 钙释放激活钙调制器 1(ORAI1)在牛乳腺上皮细胞受到生理水平的酮体挑战时的内质网应激中发挥作用。
J Dairy Sci. 2020 May;103(5):4691-4701. doi: 10.3168/jds.2019-17422. Epub 2020 Mar 12.
8
Regulation of the expression of α and α casein genes in bovine mammary epithelial cells by STAT5A.信号转导和转录激活因子5A(STAT5A)对牛乳腺上皮细胞中α-酪蛋白和αs1-酪蛋白基因表达的调控
J Dairy Sci. 2024 Dec;107(12):11139-11148. doi: 10.3168/jds.2024-24905. Epub 2024 Aug 3.
9
C-C motif chemokine ligand 2 induces proliferation and prevents lipopolysaccharide-induced inflammatory responses in bovine mammary epithelial cells.C-C 基序趋化因子配体 2 可诱导牛乳腺上皮细胞增殖并防止脂多糖诱导的炎症反应。
J Dairy Sci. 2018 May;101(5):4527-4541. doi: 10.3168/jds.2017-13966. Epub 2018 Feb 14.
10
Tebuconazole induces ROS-dependent cardiac cell toxicity by activating DNA damage and mitochondrial apoptotic pathway.戊唑醇通过激活 DNA 损伤和线粒体凋亡途径诱导 ROS 依赖性心肌细胞毒性。
Ecotoxicol Environ Saf. 2020 Nov;204:111040. doi: 10.1016/j.ecoenv.2020.111040. Epub 2020 Aug 12.

引用本文的文献

1
Diazinon induces testicular dysfunction and testicular cell damage through increased reactive oxygen species production in mouse.二嗪农通过增加小鼠体内活性氧的产生,导致睾丸功能障碍和睾丸细胞损伤。
Cell Death Discov. 2025 Mar 21;11(1):113. doi: 10.1038/s41420-025-02399-8.
2
Artemisinin alleviates cisplatin-induced damage in GC-1 spermatogonia through ER stress mechanisms.青蒿素通过内质网应激机制减轻顺铂诱导的GC-1精原细胞损伤。
Heliyon. 2025 Feb 8;11(4):e42579. doi: 10.1016/j.heliyon.2025.e42579. eCollection 2025 Feb 28.
3
Understanding the impact of triazoles on female fertility and embryo development: Mechanisms and implications.

本文引用的文献

1
Pendimethalin exposure induces bovine mammary epithelial cell death through excessive ROS production and alterations in the PI3K and MAPK signaling pathways.二甲戊灵暴露通过过量 ROS 产生和 PI3K 和 MAPK 信号通路的改变诱导奶牛乳腺上皮细胞死亡。
Pestic Biochem Physiol. 2022 Nov;188:105254. doi: 10.1016/j.pestbp.2022.105254. Epub 2022 Sep 23.
2
Triazole fungicide tebuconazole induces apoptosis through ROS-mediated endoplasmic reticulum stress pathway.三唑类杀菌剂戊唑醇通过 ROS 介导的内质网应激途径诱导细胞凋亡。
Environ Toxicol Pharmacol. 2022 Aug;94:103919. doi: 10.1016/j.etap.2022.103919. Epub 2022 Jun 23.
3
了解三唑类药物对女性生育能力和胚胎发育的影响:作用机制及意义。
Toxicol Rep. 2025 Feb 4;14:101948. doi: 10.1016/j.toxrep.2025.101948. eCollection 2025 Jun.
4
Difenoconazole Induced Damage of Bovine Mammary Epithelial Cells via ER Stress and Inflammatory Response.地氟醚诱导牛乳腺上皮细胞通过内质网应激和炎症反应损伤。
Cells. 2024 Oct 17;13(20):1715. doi: 10.3390/cells13201715.
5
Tebuconazole Induces Mouse Fetal Testes Damage via ROS Generation in an Organ Culture Method.三唑酮通过在器官培养方法中产生 ROS 诱导小鼠胎儿睾丸损伤。
Int J Mol Sci. 2024 Jun 27;25(13):7050. doi: 10.3390/ijms25137050.
6
Anticancer Effects of Mitoquinone via Cell Cycle Arrest and Apoptosis in Canine Mammary Gland Tumor Cells.米托醌通过细胞周期阻滞和细胞凋亡抑制犬乳腺肿瘤细胞的生长。
Int J Mol Sci. 2024 Apr 30;25(9):4923. doi: 10.3390/ijms25094923.
7
Potential Involvement of Oxidative Stress, Apoptosis and Proinflammation in Ipconazole-Induced Cytotoxicity in Human Endothelial-like Cells.氧化应激、细胞凋亡和促炎反应在伊康唑诱导人内皮样细胞毒性中的潜在作用
Toxics. 2023 Oct 5;11(10):839. doi: 10.3390/toxics11100839.
Aclonifen induces bovine mammary gland epithelial cell death by disrupting calcium homeostasis and inducing ROS production.
阿克隆芬通过破坏钙稳态和诱导 ROS 产生诱导牛乳腺上皮细胞死亡。
Pestic Biochem Physiol. 2022 Feb;181:105011. doi: 10.1016/j.pestbp.2021.105011. Epub 2021 Dec 14.
4
PERK signaling through C/EBPδ contributes to ER stress-induced expression of immunomodulatory and tumor promoting chemokines by cancer cells.PERK 信号通过 C/EBPδ 促进癌细胞中免疫调节和肿瘤促进趋化因子的 ER 应激诱导表达。
Cell Death Dis. 2021 Nov 1;12(11):1038. doi: 10.1038/s41419-021-04318-y.
5
Tebuconazole Fungicide Induces Lipid Accumulation and Oxidative Stress in HepG2 Cells.戊唑醇杀菌剂诱导HepG2细胞中的脂质积累和氧化应激。
Foods. 2021 Sep 22;10(10):2242. doi: 10.3390/foods10102242.
6
Diflubenzuron leads to apoptotic cell death through ROS generation and mitochondrial dysfunction in bovine mammary epithelial cells.除虫脲通过活性氧生成和线粒体功能障碍导致牛乳腺上皮细胞发生凋亡性细胞死亡。
Pestic Biochem Physiol. 2021 Aug;177:104893. doi: 10.1016/j.pestbp.2021.104893. Epub 2021 Jun 9.
7
Tebuconazole induced cytotoxic and genotoxic effects in HCT116 cells through ROS generation.戊唑醇通过活性氧的产生在HCT116细胞中诱导细胞毒性和遗传毒性作用。
Pestic Biochem Physiol. 2021 May;174:104797. doi: 10.1016/j.pestbp.2021.104797. Epub 2021 Feb 11.
8
Nonylphenol Induces Apoptosis through ROS/JNK Signaling in a Spermatogonia Cell Line.壬基酚通过 ROS/JNK 信号通路诱导精原细胞瘤系细胞凋亡。
Int J Mol Sci. 2020 Dec 30;22(1):307. doi: 10.3390/ijms22010307.
9
Tebuconazole exposure disrupts placental function and causes fetal low birth weight in rats.三唑酮暴露会破坏胎盘功能,导致大鼠胎儿出生体重降低。
Chemosphere. 2021 Feb;264(Pt 2):128432. doi: 10.1016/j.chemosphere.2020.128432. Epub 2020 Oct 5.
10
Developmental reproductive toxicity and endocrine activity of propiconazole in the Xenopus tropicalis model.在非洲爪蟾模型中评估丙环唑的发育生殖毒性和内分泌活性。
Sci Total Environ. 2021 Jan 20;753:141940. doi: 10.1016/j.scitotenv.2020.141940. Epub 2020 Aug 24.