Ding Yuan, Fan Feng, Xu Xin, Zhao Gan, Zhang Xin, Zhao Huiyun, Wang Limei, Wang Bin, Gao Xiao-Ming
Advaccine Biopharmaceutics (Suzhou) Co., Ltd., Suzhou 215123, China.
Vaccines (Basel). 2023 Mar 31;11(4):778. doi: 10.3390/vaccines11040778.
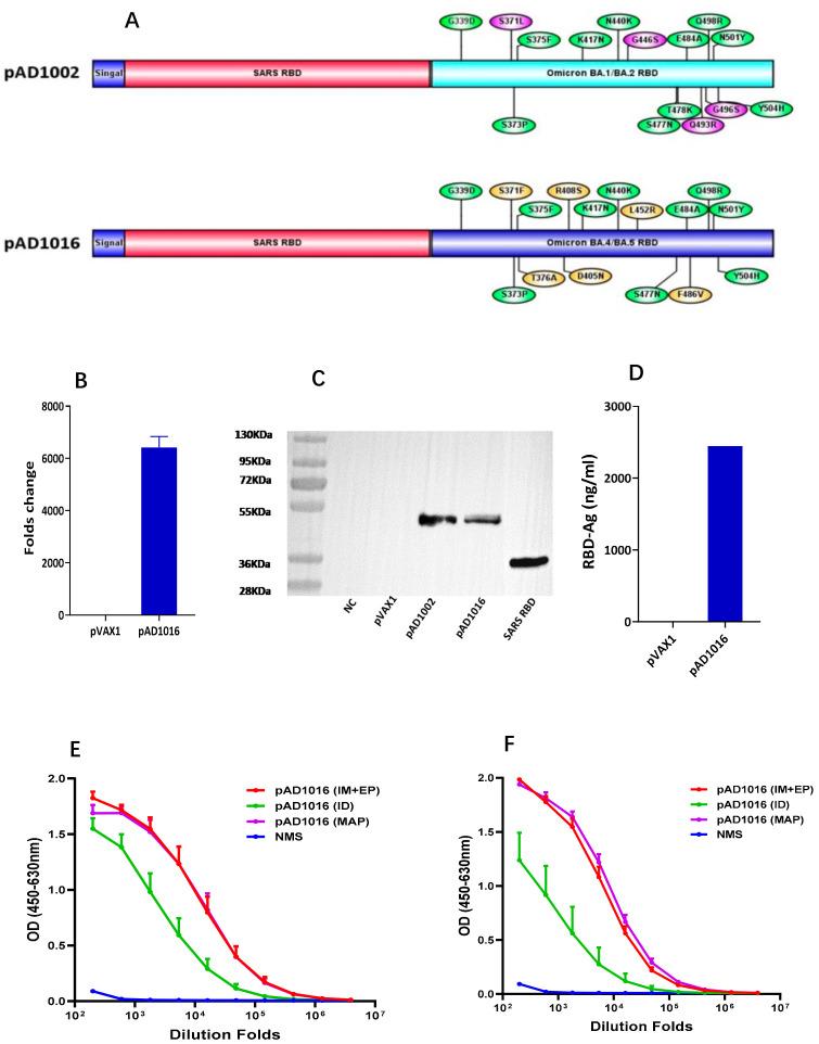
Waves of breakthrough infections by SARS-CoV-2 Omicron subvariants currently pose a global challenge to the control of the COVID-19 pandemic. We previously reported a pVAX1-based DNA vaccine candidate, pAD1002, that encodes a receptor-binding domain (RBD) chimera of SARS-CoV-1 and Omicron BA.1. In mouse and rabbit models, pAD1002 plasmid induced cross-neutralizing Abs against heterologous sarbecoviruses, including SARS-CoV-1 and SARS-CoV-2 wildtype, Delta and Omicron variants. However, these antisera failed to block the recent emerging Omicron subvariants BF.7 and BQ.1. To solve this problem, we replaced the BA.1 RBD-encoding DNA sequence in pAD1002 with that of BA.4/5. The resulting construct, namely pAD1016, elicited SARS-CoV-1 and SARS-CoV-2 RBD-specific IFN-γ cellular responses in BALB/c and C57BL/6 mice. More importantly, pAD1016 vaccination in mice, rabbits and pigs generated serum Abs capable of neutralizing pseudoviruses representing multiple SARS-CoV-2 Omicron subvariants including BA.2, BA.4/5, BF.7, BQ.1 and XBB. As a booster vaccine for inactivated SARS-CoV-2 virus preimmunization in mice, pAD1016 broadened the serum Ab neutralization spectrum to cover the Omicron BA.4/5, BF7 and BQ.1 subvariants. These preliminary data highlight the potential benefit of pAD1016 in eliciting neutralizing Abs against broad-spectrum Omicron subvariants in individuals previously vaccinated with inactivated prototype SARS-CoV-2 virus and suggests that pAD1016 is worthy of further translational study as a COVID-19 vaccine candidate.
目前,严重急性呼吸综合征冠状病毒2(SARS-CoV-2)奥密克戎亚变体引发的突破性感染浪潮对控制新冠疫情构成了全球性挑战。我们之前报道了一种基于pVAX1的DNA候选疫苗pAD1002,它编码了SARS-CoV-1和奥密克戎BA.1的受体结合域(RBD)嵌合体。在小鼠和兔模型中,pAD1002质粒诱导产生了针对包括SARS-CoV-1、SARS-CoV-2野生型、德尔塔和奥密克戎变体在内的异源沙贝病毒的交叉中和抗体。然而,这些抗血清无法阻断最近出现的奥密克戎亚变体BF.7和BQ.1。为了解决这个问题,我们将pAD1002中编码BA.1 RBD的DNA序列替换为BA.4/5的序列。由此产生的构建体,即pAD1016,在BALB/c和C57BL/6小鼠中引发了SARS-CoV-1和SARS-CoV-2 RBD特异性的γ干扰素细胞反应。更重要的是,在小鼠、兔和猪中接种pAD1016产生了能够中和代表多种SARS-CoV-2奥密克戎亚变体(包括BA.2、BA.4/5、BF.7、BQ.1和XBB)的假病毒的血清抗体。作为小鼠中灭活SARS-CoV-2病毒预免疫的加强疫苗,pAD1016拓宽了血清抗体中和谱,以覆盖奥密克戎BA.4/5、BF7和BQ.1亚变体。这些初步数据突出了pAD1016在先前接种过灭活原型SARS-CoV-2病毒的个体中引发针对广谱奥密克戎亚变体的中和抗体的潜在益处,并表明pAD1016作为新冠疫苗候选物值得进一步进行转化研究。