Pattnaik Aryamav, Sahoo Bikash R, Struble Lucas R, Borgstahl Gloria E O, Zhou You, Franco Rodrigo, Barletta Raul G, Osorio Fernando A, Petro Thomas M, Pattnaik Asit K
School of Veterinary Medicine and Biomedical Sciences, University of Nebraska-Lincoln, Lincoln, NE 68583, USA.
Nebraska Center for Virology, University of Nebraska-Lincoln, Lincoln, NE 68583, USA.
Vaccines (Basel). 2023 Apr 10;11(4):821. doi: 10.3390/vaccines11040821.
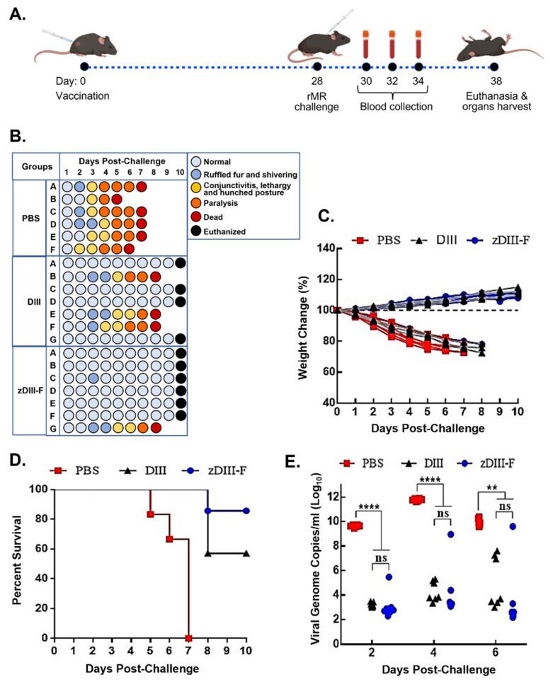
The severe consequences of the Zika virus (ZIKV) infections resulting in congenital Zika syndrome in infants and the autoimmune Guillain-Barre syndrome in adults warrant the development of safe and efficacious vaccines and therapeutics. Currently, there are no approved treatment options for ZIKV infection. Herein, we describe the development of a bacterial ferritin-based nanoparticle vaccine candidate for ZIKV. The viral envelope (E) protein domain III (DIII) was fused in-frame at the amino-terminus of ferritin. The resulting nanoparticle displaying the DIII was examined for its ability to induce immune responses and protect vaccinated animals upon lethal virus challenge. Our results show that immunization of mice with a single dose of the nanoparticle vaccine candidate (zDIII-F) resulted in the robust induction of neutralizing antibody responses that protected the animals from the lethal ZIKV challenge. The antibodies neutralized infectivity of other ZIKV lineages indicating that the zDIII-F can confer heterologous protection. The vaccine candidate also induced a significantly higher frequency of interferon (IFN)-γ positive CD4 T cells and CD8 T cells suggesting that both humoral and cell-mediated immune responses were induced by the vaccine candidate. Although our studies showed that a soluble DIII vaccine candidate could also induce humoral and cell-mediated immunity and protect from lethal ZIKV challenge, the immune responses and protection conferred by the nanoparticle vaccine candidate were superior. Further, passive transfer of neutralizing antibodies from the vaccinated animals to naïve animals protected against lethal ZIKV challenge. Since previous studies have shown that antibodies directed at the DIII region of the E protein do not to induce antibody-dependent enhancement (ADE) of ZIKV or other related flavivirus infections, our studies support the use of the zDIII-F nanoparticle vaccine candidate for safe and enhanced immunological responses against ZIKV.
寨卡病毒(ZIKV)感染会给婴儿带来先天性寨卡综合征,给成人带来自身免疫性格林-巴利综合征,其严重后果促使人们研发安全有效的疫苗和疗法。目前,针对ZIKV感染尚无获批的治疗方案。在此,我们描述了一种基于细菌铁蛋白的寨卡病毒纳米颗粒候选疫苗的研发情况。病毒包膜(E)蛋白结构域III(DIII)与铁蛋白的氨基末端进行了读码框内融合。对展示DIII的所得纳米颗粒进行了检测,以评估其诱导免疫反应以及在致死性病毒攻击时保护接种动物的能力。我们的结果表明,用单剂量纳米颗粒候选疫苗(zDIII-F)免疫小鼠可强烈诱导中和抗体反应,从而保护动物免受致死性ZIKV攻击。这些抗体可中和其他ZIKV谱系的感染性,表明zDIII-F可提供异源保护。该候选疫苗还诱导产生了显著更高频率的干扰素(IFN)-γ阳性CD4 T细胞和CD8 T细胞,这表明该候选疫苗可诱导体液免疫和细胞介导的免疫反应。尽管我们的研究表明,可溶性DIII候选疫苗也可诱导体液免疫和细胞介导的免疫,并保护机体免受致死性ZIKV攻击,但纳米颗粒候选疫苗所赋予的免疫反应和保护效果更优。此外,将接种动物的中和抗体被动转移至未免疫动物可保护其免受致死性ZIKV攻击。由于先前的研究表明,针对E蛋白DIII区域的抗体不会诱导ZIKV或其他相关黄病毒感染的抗体依赖性增强(ADE),我们的研究支持使用zDIII-F纳米颗粒候选疫苗来安全且增强针对ZIKV的免疫反应。