Suppr超能文献

T 细胞急性淋巴细胞白血病细胞作为嵌合抗原受体 T 细胞疗法的工具细胞

T-ALL Cells as Tool Cells for CAR T Therapy.

作者信息

Ren Anqi, Zhao Yuan, Zhu Haichuan

机构信息

Institute of Biology and Medicine, College of Life and Health Sciences, Wuhan University of Science and Technology, Wuhan 430081, China.

出版信息

Vaccines (Basel). 2023 Apr 17;11(4):854. doi: 10.3390/vaccines11040854.

Abstract

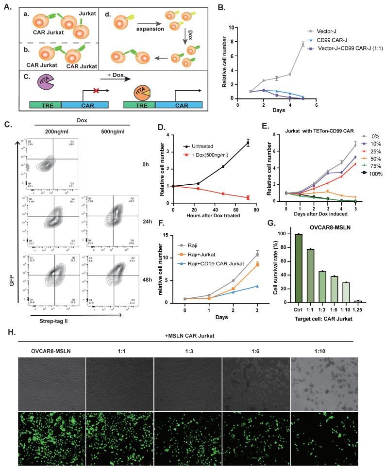
T-cell acute lymphoblastic leukemia (T-ALL) is a hematologic malignancy derived from T cells. Numerous CAR T therapies have been successfully applied to treat hematologic malignancies in the clinic. Nevertheless, there remain several challenges to the extensive application of CAR T cell therapy in T cell malignancies, especially in T-ALL. The main reason for CAR T therapy limitations is that T-ALL cells and normal T cells share antigens, which improves the difficulty of sorting pure T cells, resulting in product contamination, and would lead to CAR T cell fratricide. Thus, we considered creating a CAR on T-ALL tumor cells (CAR T-ALL) to prevent fratricide and eliminate tumor cells. We found that T-ALL cells transduced with CAR would actually commit fratricide. However, CAR T-ALL could kill only tumor cells on T-ALL cell lines, and other types of tumor cells had no killing function after being transferred with CAR. Furthermore, we created CD99 CAR with expression controlled by the Tet-On system on Jurkat cells, which could avoid the fratricide of CAR T-ALL during proliferation, ensuring the controllability of the killing time and effect. Jurkat transduced with a CAR-targeting antigen, which was expressed on other cancer cells, could kill other cancer cell lines, demonstrating that T-ALL cells could be used as tool cells for cancer therapy. Our study supplied a new feasible treatment regimen for cancer treatment in the clinic.

摘要

T细胞急性淋巴细胞白血病(T-ALL)是一种起源于T细胞的血液系统恶性肿瘤。众多嵌合抗原受体(CAR)T细胞疗法已在临床上成功应用于治疗血液系统恶性肿瘤。然而,CAR T细胞疗法在T细胞恶性肿瘤,尤其是T-ALL中的广泛应用仍存在若干挑战。CAR T细胞疗法受限的主要原因是T-ALL细胞与正常T细胞共享抗原,这增加了分选纯T细胞的难度,导致产品污染,并会引发CAR T细胞自相残杀。因此,我们考虑在T-ALL肿瘤细胞上构建一种CAR(CAR T-ALL),以防止自相残杀并消除肿瘤细胞。我们发现,转导了CAR的T-ALL细胞实际上会发生自相残杀。然而,CAR T-ALL只能杀死T-ALL细胞系上的肿瘤细胞,其他类型的肿瘤细胞转导CAR后则没有杀伤功能。此外,我们在Jurkat细胞上构建了由强力霉素诱导系统控制表达的CD99 CAR,这可以避免CAR T-ALL在增殖过程中的自相残杀,确保杀伤时间和效果的可控性。转导了靶向在其他癌细胞上表达的抗原的CAR的Jurkat细胞可以杀死其他癌细胞系,这表明T-ALL细胞可以用作癌症治疗的工具细胞。我们的研究为临床上的癌症治疗提供了一种新的可行治疗方案。

https://cdn.ncbi.nlm.nih.gov/pmc/blobs/4c5f/10142624/2e55657c02cd/vaccines-11-00854-g001.jpg

文献检索

告别复杂PubMed语法,用中文像聊天一样搜索,搜遍4000万医学文献。AI智能推荐,让科研检索更轻松。

立即免费搜索

文件翻译

保留排版,准确专业,支持PDF/Word/PPT等文件格式,支持 12+语言互译。

免费翻译文档

深度研究

AI帮你快速写综述,25分钟生成高质量综述,智能提取关键信息,辅助科研写作。

立即免费体验