Tongaonkar Arnav, Simha Vijai, Menon Nandini, Noronha Vanita, Bakshi Ganesh, Murthy Vedang, Menon Santosh, Sable Nilesh, Krishnatry Rahul, Popat Palak, Pal Mahendra, Prakash Gagan, Agarwal Archi, Jadhav Bhagyashri Shivaji, Prabhash Kumar, Joshi Amit
Department of Medical Oncology, Tata Memorial Centre, Homi Bhabha National University (HBNI), Mumbai 400012, India.
Consultant Medical Oncologist, Sri Shankara Cancer Hospital and Research Centre, Bangalore 560004, India.
Ecancermedicalscience. 2023 Mar 20;17:1521. doi: 10.3332/ecancer.2023.1521. eCollection 2023.
Primary objective: To study patients' clinical profile and outcomes with germ cell tumours developing in undescended testes.
Case records of patients enlisted in the prospectively maintained 'testicular cancer database' at our tertiary cancer care hospital from 2014 to 2019 were retrospectively reviewed. Any patient who presented with testicular germ cell tumour with a documented history/diagnosis of undescended testes, whether surgically corrected or not, was considered for this study. The patients were managed along the standard lines of treatment for testicular cancer. We evaluated clinical features, difficulties and delays in diagnosis and complexities in management. We evaluated event-free survival (EFS) and overall survival (OS) using the Kaplan-Meier Method.
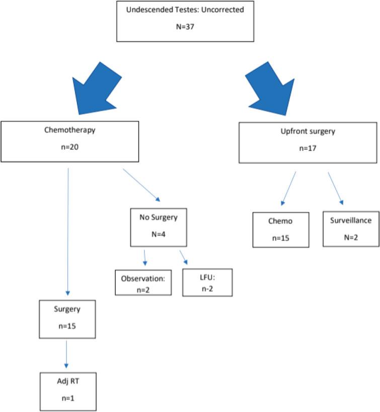
Fifty-four patients were identified from our database. The mean age was 32.4 years (median age 32, range: 15-56 years). Seventeen (31.4%) had developed cancer in orchidopexy testes, and 37 (68.6%) presented with testicular cancer in uncorrected cryptorchid testes. The median age at orchidopexy was 13.5 years (range: 2-32 years). The median time from symptom onset to diagnosis was 2 months (1-36 months). There was a delay in the initiation of treatment of more than 1 month in 13 patients, with the longest delay being 4 months. Two patients were initially misdiagnosed as gastrointestinal tumours. Thirty-two (59.25%) patients had seminoma, and 22 (40.7%) patients had non-seminomatous germ cell tumours (NSGCT). Nineteen patients had metastatic disease at presentation. Thirty (55.5%) patients underwent orchidectomy upfront while in 22 (40.7%) patients, orchidectomy was done after chemotherapy. The surgical approach included high inguinal orchidectomy, exploratory laparotomy or laparoscopic surgery per the clinical situation. Post-operative chemotherapy was offered as clinically indicated. At a median follow-up of 66 months (95% CI: 51-76), there were four relapses (all NSGCT) and one death. The 5-year EFS was 90.7% (95% CI: 82.9-98.7). The 5-year OS was 96.3% (95% CI: 91.2-100).
The tumours in undescended testes, particularly those without prior orchiopexy, often presented late and with bulky masses, requiring complex multidisciplinary management. Despite the complexity and challenges, our patient's OS and EFS matched that of patients with tumours in normally descended testes. Orchiopexy may help in earlier detection. In the first such series from India, we show that testicular tumours in the cryptorchid are also as curable as the germ cell tumours developing in the descended testis.A multidisciplinary disease management group with expertise in managing complex cases is crucial for a favourable outcome in these groups of patients. We also found that orchiopexy done even later in life confers an advantage in terms of early detection in a subsequently developing testicular tumour.
主要目的:研究隐睾发生生殖细胞肿瘤患者的临床特征及预后。
回顾性分析2014年至2019年在我们三级癌症护理医院前瞻性维护的“睾丸癌数据库”中登记患者的病例记录。任何患有睾丸生殖细胞肿瘤且有隐睾病史/诊断记录的患者,无论是否接受过手术矫正,均纳入本研究。患者按照睾丸癌的标准治疗方案进行管理。我们评估了临床特征、诊断的困难与延迟以及管理的复杂性。我们使用Kaplan-Meier方法评估无事件生存期(EFS)和总生存期(OS)。
从我们的数据库中识别出54例患者。平均年龄为32.4岁(中位年龄32岁,范围:15 - 56岁)。17例(31.4%)在睾丸固定术后的睾丸中发生癌症,37例(68.6%)在未矫正的隐睾中出现睾丸癌。睾丸固定术的中位年龄为13.5岁(范围:2 - 32岁)。从症状出现到诊断的中位时间为2个月(1 - 36个月)。13例患者治疗开始延迟超过1个月,最长延迟为4个月。2例患者最初被误诊为胃肠道肿瘤。32例(59.25%)患者患有精原细胞瘤,22例(40.7%)患者患有非精原生殖细胞肿瘤(NSGCT)。19例患者初诊时已有转移性疾病。30例(55.5%)患者 upfront 接受了睾丸切除术,22例(40.7%)患者在化疗后进行了睾丸切除术。手术方式包括根据临床情况进行高位腹股沟睾丸切除术、剖腹探查术或腹腔镜手术。术后根据临床指征进行化疗。中位随访66个月(95%CI:51 - 76)时,有4例复发(均为NSGCT)和1例死亡。5年EFS为90.7%(95%CI:82.9 - 98.7)。5年OS为96.3%(95%CI:91.2 - 100)。
隐睾中的肿瘤,尤其是那些未行睾丸固定术的肿瘤,通常就诊较晚且肿块较大,需要复杂的多学科管理。尽管存在复杂性和挑战,但我们患者的OS和EFS与正常下降睾丸中肿瘤患者的相当。睾丸固定术可能有助于早期发现。在印度的首个此类系列研究中,我们表明隐睾中的睾丸肿瘤与下降睾丸中发生的生殖细胞肿瘤一样可治愈。一个在管理复杂病例方面具有专业知识的多学科疾病管理团队对于这些患者群体获得良好预后至关重要。我们还发现,即使在生命后期进行睾丸固定术,在随后发生的睾丸肿瘤早期发现方面也具有优势。