Suppr超能文献

NORSE的早期识别及在适当支持下转诊至护理机构:一种建议算法。

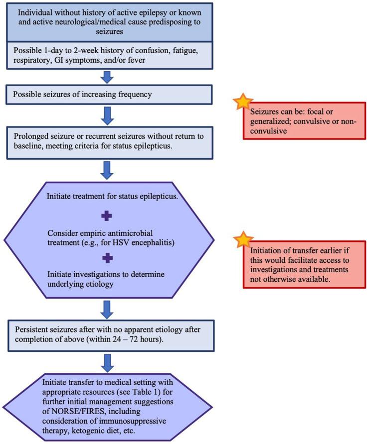
Early identification of NORSE and transfer to care setting with appropriate supports: A proposed algorithm.

作者信息

Vinette Sarah A, Young Gordon Bryan, Khosravani Houman

机构信息

Division of Neurology, Department of Medicine, University of Toronto, Toronto, ON, Canada.

Grey Bruce Health Services, Owen Sound, ON, Canada.

出版信息

Front Neurol. 2023 Apr 11;14:1072020. doi: 10.3389/fneur.2023.1072020. eCollection 2023.

Abstract

New-onset refractory status epilepticus (NORSE) is a clinical presentation where an individual develops refractory status epilepticus without active epilepsy, or related neurological conditions. A subset of these individuals has a preceding fever and would be diagnosed with febrile infection-related epilepsy syndrome (FIRES). The underlying etiology of this condition varies and includes autoimmune and viral encephalitides. These conditions require multiple specialized health care teams working collaboratively and specific resources for investigation of the underlying etiology and management to provide optimal patient care. In this paper, we provide: (1) recommendations upon early recognition of NORSE and FIRES, (2) guidance on the resources needed to optimally provide care, and (3) guidance on considerations to initiate transfer of patients to a more specialized medical center. Additional recommendations for resource-austere centers without the ability to transfer such patients are also discussed. These recommendations are only for adult patients with NORSE as pediatric patients may require additional special considerations.

摘要

新发难治性癫痫持续状态(NORSE)是一种临床表现,即个体在没有活动性癫痫或相关神经系统疾病的情况下发生难治性癫痫持续状态。这些个体中的一部分人之前有发热症状,会被诊断为发热感染相关性癫痫综合征(FIRES)。这种疾病的潜在病因各不相同,包括自身免疫性和病毒性脑炎。这些疾病需要多个专业医疗团队协同工作,并需要特定资源来调查潜在病因和进行管理,以提供最佳的患者护理。在本文中,我们提供:(1)关于NORSE和FIRES早期识别的建议,(2)关于最佳提供护理所需资源的指导,以及(3)关于启动将患者转移到更专业医疗中心的考虑因素的指导。还讨论了对于没有能力转移此类患者的资源匮乏中心的其他建议。这些建议仅适用于成年NORSE患者,因为儿科患者可能需要额外的特殊考虑。

https://cdn.ncbi.nlm.nih.gov/pmc/blobs/812d/10126407/f34f59c37772/fneur-14-1072020-g001.jpg

文献AI研究员

20分钟写一篇综述,助力文献阅读效率提升50倍。

立即体验

用中文搜PubMed

大模型驱动的PubMed中文搜索引擎

马上搜索

文档翻译

学术文献翻译模型,支持多种主流文档格式。

立即体验