Suppr超能文献

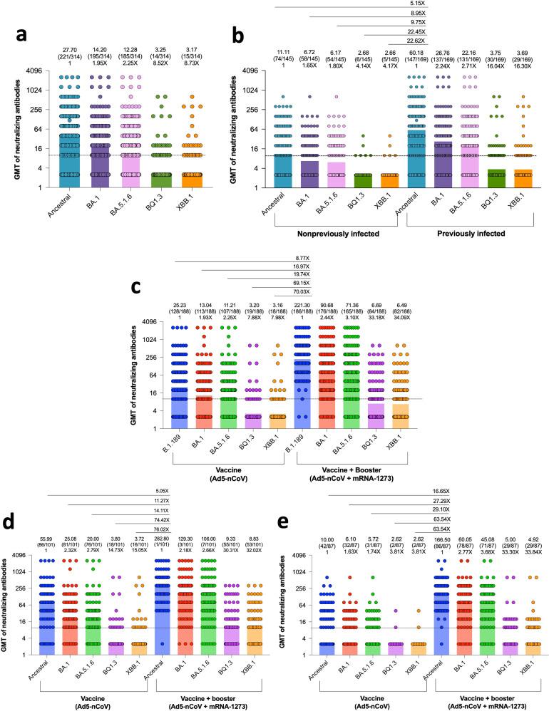
Neutralization of Omicron BA.1, BA.5.1.6, BQ.1.3 and XBB1.1 induced by heterologous vaccination Ad5-nCoV and mRNA-1273.

作者信息

Hernández Jesús, Dehesa-Canseco Freddy, Vázquez-López Alma B, Reséndiz-Sandoval Mónica, Caire-Juvera Graciela, Solís-Hernández Mario, Valenzuela Olivia, Gómez-Gil Bruno, Mata-Haro Verónica

机构信息

Centro de Investigación en Alimentación y Desarrollo, A.C., Hermosillo, Sonora, 83304, Mexico.

Comisión México-Estados Unidos para la Prevención de la Fiebre Aftosa y otras Enfermedades Exóticas de los Animales (CPA), SENASICA, SADER, Ciudad de México, 05010, Mexico.

出版信息

Signal Transduct Target Ther. 2023 Apr 29;8(1):174. doi: 10.1038/s41392-023-01447-y.

Abstract
摘要
https://cdn.ncbi.nlm.nih.gov/pmc/blobs/1445/10148856/4010291f9e3a/41392_2023_1447_Fig1_HTML.jpg

文献AI研究员

20分钟写一篇综述,助力文献阅读效率提升50倍。

立即体验

用中文搜PubMed

大模型驱动的PubMed中文搜索引擎

马上搜索

文档翻译

学术文献翻译模型,支持多种主流文档格式。

立即体验