Suppr超能文献

与铜死亡相关的长链非编码RNA特征可预测子宫内膜癌的预后。

LncRNAs signatures associated with cuproptosis predict the prognosis of endometrial cancer.

作者信息

Qi Shiyuan, Feng Huiyan, Li Xiaomao

机构信息

Department of Gynecology, The Third Affiliated Hospital of Sun Yat-sen University, Guangzhou, China.

出版信息

Front Genet. 2023 Apr 12;14:1120089. doi: 10.3389/fgene.2023.1120089. eCollection 2023.

Abstract

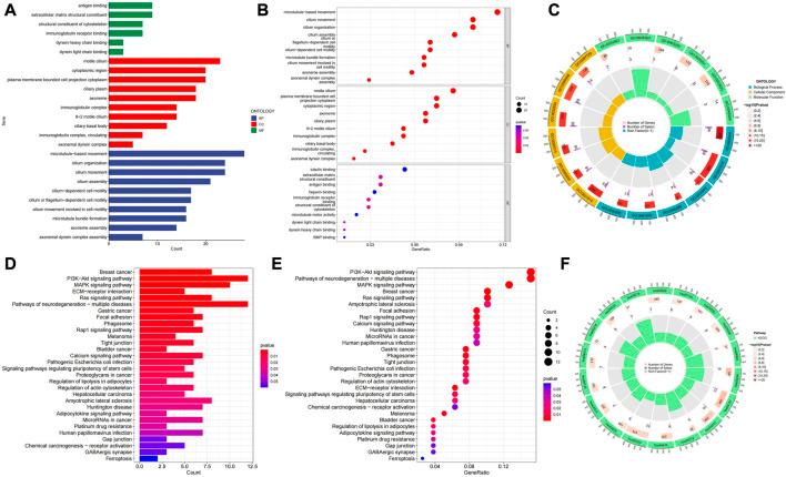
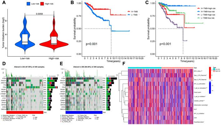
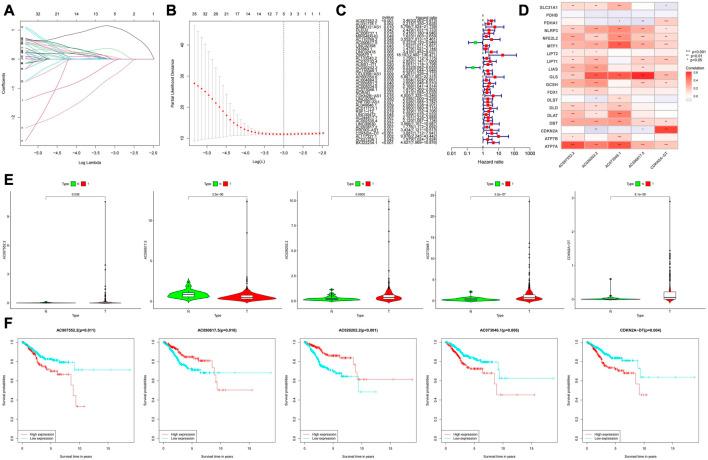
Endometrial cancer (UCEC) is the sixth most common cancer in women, and although surgery can provide a good prognosis for early-stage patients, the 5-year overall survival rate for women with metastatic disease is as low as 16%. Long non-coding RNAs (LncRNAs) are thought to play an important role in tumor progression. Cuproptosis is a recently discovered form of cell death in which copper binds directly to the lipoacylated component of the tricarboxylic acid (TCA) cycle. The aggregation of these copper-bound listed mitochondrial proteins and the loss of Fe-S cluster proteins trigger proteotoxic stress, which leads to cell death. Therefore, the aim of this work was to investigate the role of Cuproptosis-related LncRNAs signaling in clinical prognostic prediction and immunotherapy, as well as the relationship between tumor mutation burden. Genomic, clinical and mutational data of endometrial cancer patients were presented in the TCGA database, and cuproptosis-related genes obtained from related studies. Coexpression analysis and Cox regression analysis were used to construct prognostic features. Patients were divided into high risk group and low risk group, and then ROC, survival rate, risk curve, principal component analysis, independent prognostic analysis and clinical subgroup model validation were performed to observe the prognostic value of characteristics. Subsequently, the GO and genomic KEGG enrichment and immune-related functions of LncRNAs as well as the tumor mutation burden were analyzed. In 548 UCEC case data, we identified five associated LncRNAs co-expressed with cuproptosis genes, and we found that high-risk patients had poorer overall survival (OS), progression-free survival (PFS), and higher mortality. Independent prognostic analysis, ROC showed that the LncRNAs associated with cuproptosis could accurately predict the prognosis of patients. Enrichment analysis revealed that the biological functions of LncRNAs were related to tumorigenesis. We also discovered suppression of immune-related functions in high-risk patients with oncogene mutations, higher tumor mutation burden in low-risk patients, and longer overall survival in patients with higher tumor mutation burden. The identification of five LncRNAs associated with cuproptosis can accurately predict the prognosis of patients with endometrial cancer, and may provide a new perspective for clinical application and immunotherapy.

摘要

子宫内膜癌(UCEC)是女性中第六大常见癌症,尽管手术可为早期患者提供良好的预后,但转移性疾病女性的5年总生存率低至16%。长链非编码RNA(LncRNAs)被认为在肿瘤进展中起重要作用。铜死亡是最近发现的一种细胞死亡形式,其中铜直接与三羧酸(TCA)循环的脂酰化成分结合。这些与铜结合的线粒体蛋白的聚集以及铁硫簇蛋白的丢失引发蛋白毒性应激,从而导致细胞死亡。因此,本研究的目的是探讨铜死亡相关LncRNAs信号在临床预后预测和免疫治疗中的作用,以及与肿瘤突变负担的关系。在TCGA数据库中呈现了子宫内膜癌患者的基因组、临床和突变数据,并从相关研究中获得了铜死亡相关基因。采用共表达分析和Cox回归分析构建预后特征。将患者分为高风险组和低风险组,然后进行ROC、生存率、风险曲线、主成分分析、独立预后分析和临床亚组模型验证,以观察特征的预后价值。随后,分析了LncRNAs的GO和基因组KEGG富集以及免疫相关功能以及肿瘤突变负担。在548例UCEC病例数据中,我们鉴定出5种与铜死亡基因共表达的相关LncRNAs,并且发现高风险患者的总生存期(OS)、无进展生存期(PFS)较差,死亡率较高。独立预后分析、ROC显示,与铜死亡相关的LncRNAs能够准确预测患者的预后。富集分析表明,LncRNAs的生物学功能与肿瘤发生有关。我们还发现,致癌基因突变的高风险患者免疫相关功能受到抑制,低风险患者肿瘤突变负担较高,肿瘤突变负担较高的患者总生存期较长。鉴定出5种与铜死亡相关的LncRNAs能够准确预测子宫内膜癌患者的预后,并可能为临床应用和免疫治疗提供新的视角。

https://cdn.ncbi.nlm.nih.gov/pmc/blobs/2a3f/10130664/d691c422be4f/fgene-14-1120089-g001.jpg

文献AI研究员

20分钟写一篇综述,助力文献阅读效率提升50倍。

立即体验

用中文搜PubMed

大模型驱动的PubMed中文搜索引擎

马上搜索

文档翻译

学术文献翻译模型,支持多种主流文档格式。

立即体验