Suppr超能文献

脓毒症期间PKM2/STAT1介导的中性粒细胞PD-L1上调通过发挥抗凋亡作用促进中性粒细胞在器官中的积聚。

PKM2/STAT1-mediated PD-L1 upregulation on neutrophils during sepsis promotes neutrophil organ accumulation by serving an anti-apoptotic role.

作者信息

Li Yinjiaozhi, Tan Ruoming, Li Ranran, Tian Rui, Liu Zhaojun, Wang Xiaoli, Chen Erzhen, Pan Tingting, Qu Hongping

机构信息

Department of Critical Care Medicine, Ruijin Hospital, Shanghai Jiao Tong University School of Medicine, 197 Ruijin Er Road, Shanghai, 200025, China.

Department of Emergency Medicine, Ruijin Hospital, Shanghai Jiao Tong University School of Medicine, 197 Ruijin Er Road, Shanghai, 200025, China.

出版信息

J Inflamm (Lond). 2023 May 2;20(1):16. doi: 10.1186/s12950-023-00341-2.

Abstract

BACKGROUND

Delayed neutrophil apoptosis during sepsis may impact neutrophil organ accumulation and tissue immune homeostasis. Elucidating the mechanisms underlying neutrophil apoptosis may help identify potential therapeutic targets. Glycolysis is critical to neutrophil activities during sepsis. However, the precise mechanisms through which glycolysis regulates neutrophil physiology remain under-explored, especially those involving the non-metabolic functions of glycolytic enzymes. In the present study, the impact of programmed death ligand-1 (PD-L1) on neutrophil apoptosis was explored. The regulatory effect of the glycolytic enzyme, pyruvate kinase M2 (PKM2), whose role in septic neutrophils remains unaddressed, on neutrophil PD-L1 expression was also explored.

METHODS

Peripheral blood neutrophils were isolated from patients with sepsis and healthy controls. PD-L1 and PKM2 levels were determined by flow cytometry and Western blotting, respectively. Dimethyl sulfoxide (DMSO)-differentiated HL-60 cells were stimulated with lipopolysaccharide (LPS) as an in vitro simulation of septic neutrophils. Cell apoptosis was assessed by annexin V/propidium iodide (annexin V/PI) staining, as well as determination of protein levels of cleaved caspase-3 and myeloid cell leukemia-1 (Mcl-1) by Western blotting. An in vivo model of sepsis was constructed by intraperitoneal injection of LPS (5 mg/kg) for 16 h. Pulmonary and hepatic neutrophil infiltration was assessed by flow cytometry or immunohistochemistry.

RESULTS

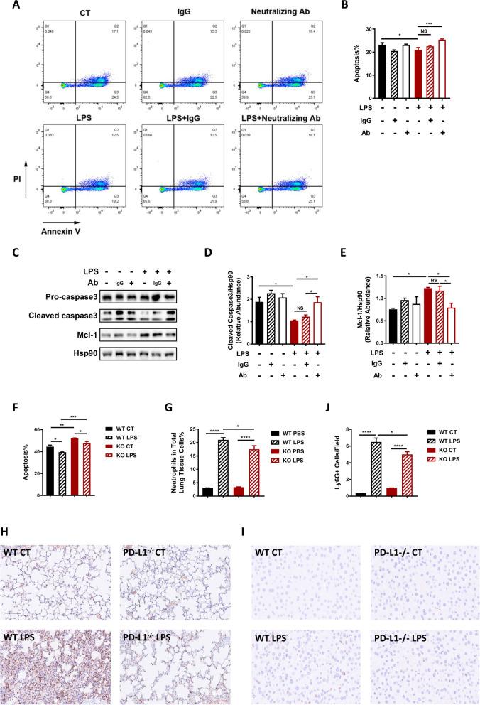
PD-L1 level was elevated on neutrophils under septic conditions. Administration of neutralizing antibodies against PD-L1 partially reversed the inhibitory effect of LPS on neutrophil apoptosis. Neutrophil infiltration into the lung and liver was also reduced in PD-L1 mice 16 h after sepsis induction. PKM2 was upregulated in septic neutrophils and promoted neutrophil PD-L1 expression both in vitro and in vivo. In addition, PKM2 nuclear translocation was increased after LPS stimulation, which promoted PD-L1 expression by directly interacting with and activating signal transducer and activator of transcription 1 (STAT1). Inhibition of PKM2 activity or STAT1 activation also led to increased neutrophil apoptosis.

CONCLUSION

In this study, a PKM2/STAT1-mediated upregulation of PD-L1 on neutrophils and the anti-apoptotic effect of upregulated PD-L1 on neutrophils during sepsis were identified, which may result in increased pulmonary and hepatic neutrophil accumulation. These findings suggest that PKM2 and PD-L1 could serve as potential therapeutic targets.

摘要

背景

脓毒症期间中性粒细胞凋亡延迟可能影响中性粒细胞在器官中的蓄积及组织免疫稳态。阐明中性粒细胞凋亡的潜在机制可能有助于确定潜在的治疗靶点。糖酵解在脓毒症期间对中性粒细胞的活动至关重要。然而,糖酵解调节中性粒细胞生理功能的确切机制仍有待深入探索,尤其是涉及糖酵解酶非代谢功能的机制。在本研究中,探讨了程序性死亡配体-1(PD-L1)对中性粒细胞凋亡的影响。还探讨了糖酵解酶丙酮酸激酶M2(PKM2)对中性粒细胞PD-L1表达的调节作用,PKM2在脓毒症中性粒细胞中的作用尚未得到研究。

方法

从脓毒症患者和健康对照者中分离外周血中性粒细胞。分别通过流式细胞术和蛋白质印迹法测定PD-L1和PKM2水平。用脂多糖(LPS)刺激经二甲基亚砜(DMSO)诱导分化的HL-60细胞,作为脓毒症中性粒细胞的体外模拟模型。通过膜联蛋白V/碘化丙啶(annexin V/PI)染色评估细胞凋亡,并通过蛋白质印迹法测定裂解的半胱天冬酶-3和髓系细胞白血病-1(Mcl-1)的蛋白质水平。通过腹腔注射LPS(5mg/kg)16小时构建脓毒症体内模型。通过流式细胞术或免疫组织化学评估肺和肝中的中性粒细胞浸润情况。

结果

脓毒症状态下中性粒细胞上的PD-L1水平升高。给予抗PD-L1中和抗体可部分逆转LPS对中性粒细胞凋亡的抑制作用。在诱导脓毒症16小时后,PD-L1基因敲除小鼠肺和肝中的中性粒细胞浸润也减少。脓毒症中性粒细胞中PKM2上调,并且在体外和体内均促进中性粒细胞PD-L1表达。此外,LPS刺激后PKM2核转位增加,其通过直接与信号转导和转录激活因子1(STAT1)相互作用并激活STAT1来促进PD-L1表达。抑制PKM2活性或STAT1激活也会导致中性粒细胞凋亡增加。

结论

在本研究中,确定了PKM2/STAT1介导的中性粒细胞上PD-L1上调以及脓毒症期间上调的PD-L1对中性粒细胞的抗凋亡作用,这可能导致肺和肝中中性粒细胞蓄积增加。这些发现表明PKM2和PD-L1可能是潜在的治疗靶点。

https://cdn.ncbi.nlm.nih.gov/pmc/blobs/cfad/10155438/e94b9010bf0a/12950_2023_341_Fig1_HTML.jpg

文献AI研究员

20分钟写一篇综述,助力文献阅读效率提升50倍。

立即体验

用中文搜PubMed

大模型驱动的PubMed中文搜索引擎

马上搜索

文档翻译

学术文献翻译模型,支持多种主流文档格式。

立即体验