Suppr超能文献

PANK1 在脑胶质瘤中的表达及预后作用。

Expression and Prognostic Role of PANK1 in Glioma.

机构信息

Department of Geriatrics, Renmin Hospital of Wuhan University, Wuchang District, Wuhan, 430060, China.

出版信息

Comb Chem High Throughput Screen. 2024;27(5):715-724. doi: 10.2174/1386207326666230502103726.

Abstract

BACKGROUND

Malignant gliomas are the most common type of primary malignant brain tumors. Pantothenate kinase 1 (PANK1) mRNA is highly expressed in several metabolic processes, implying that PANK1 plays a potential role in metabolic programming in cancers. However, the role of PANK1 in glioma has not been fully explored.

METHODS

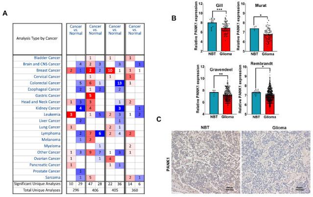
Public datasets (The Cancer Genome Atlas (TCGA), Chinese Glioma Genome Atlas (CGGA), Gravendeel and Rembrandt) and validation cohort were used to explore the expression of PANK1 in glioma tissues. Kaplan-Meier and Cox regression analyses were used to explore the relationship between PANK1 and prognosis in glioma. Cell proliferation and invasion were determined using Cell Counting Kit-8 (CCK8) and transwell invasion assays.

RESULTS

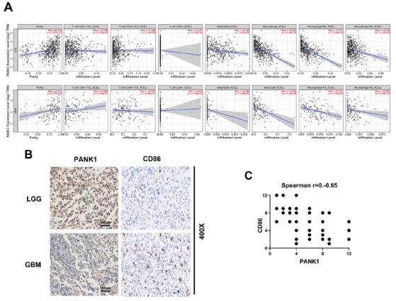
Analysis using the four public datasets and the validation cohort showed that PANK1 expression was significantly downregulated in glioma tissues compared with non-tumor tissues (P<0.01). PANK1 expression was negatively correlated with World Health Organization (WHO) grade, 1p/19q non-codeletion and isocitric dehydrogenase 1/2 (IDH1/2) wildtype. Furthermore, high expression of PANK1 was correlated with significantly better prognosis of glioma patients compared to patients with low expression of PANK1 (all P<0.01 in the four datasets). Besides, both lower-grade glioma (LGG) and glioblastoma multiform (GBM) patients with high expression of PANK1 had a significantly better prognosis than those with low expression of PANK1 in TCGA, Gravendeel and Rembrandt datasets (all P <0.01). Multivariate Cox regression analysis revealed that low PANK1 expression was an independent risk factor associated with a worse prognosis of glioma patients. Moreover, overexpression of PANK1 significantly inhibited the proliferation and invasion of U87 and U251 cells.

CONCLUSION

PANK1 expression is downregulated in glioma tissues and is a novel prognostic biomarker in glioma patients.

摘要

背景

恶性神经胶质瘤是最常见的原发性恶性脑肿瘤。泛酸激酶 1(PANK1)mRNA 在几种代谢过程中高度表达,这意味着 PANK1 在癌症的代谢编程中发挥潜在作用。然而,PANK1 在神经胶质瘤中的作用尚未得到充分探索。

方法

使用公共数据集(癌症基因组图谱(TCGA)、中国神经胶质瘤基因组图谱(CGGA)、Gravendeel 和 Rembrandt)和验证队列来研究 PANK1 在神经胶质瘤组织中的表达。Kaplan-Meier 和 Cox 回归分析用于研究 PANK1 与神经胶质瘤预后的关系。使用细胞计数试剂盒-8(CCK8)和 Transwell 侵袭实验来确定细胞增殖和侵袭。

结果

使用四个公共数据集和验证队列的分析表明,与非肿瘤组织相比,神经胶质瘤组织中 PANK1 的表达显著下调(P<0.01)。PANK1 的表达与世界卫生组织(WHO)分级、1p/19q 非缺失和异柠檬酸脱氢酶 1/2(IDH1/2)野生型呈负相关。此外,与 PANK1 低表达的患者相比,PANK1 高表达的神经胶质瘤患者的预后明显更好(四个数据集均 P<0.01)。此外,在 TCGA、Gravendeel 和 Rembrandt 数据集中,PANK1 高表达的低级别神经胶质瘤(LGG)和多形性胶质母细胞瘤(GBM)患者的预后明显优于 PANK1 低表达的患者(均 P<0.01)。多变量 Cox 回归分析显示,PANK1 低表达是与神经胶质瘤患者预后不良相关的独立危险因素。此外,过表达 PANK1 显著抑制了 U87 和 U251 细胞的增殖和侵袭。

结论

PANK1 在神经胶质瘤组织中表达下调,是神经胶质瘤患者的一种新的预后生物标志物。

https://cdn.ncbi.nlm.nih.gov/pmc/blobs/3ab0/11092558/c27590179406/CCHTS-27-715_F1.jpg

相似文献

1
Expression and Prognostic Role of PANK1 in Glioma.
Comb Chem High Throughput Screen. 2024;27(5):715-724. doi: 10.2174/1386207326666230502103726.
4
Acylglycerol kinase functions as an oncogene and an unfavorable prognostic marker of human gliomas.
Hum Pathol. 2016 Dec;58:105-112. doi: 10.1016/j.humpath.2016.07.034. Epub 2016 Aug 27.
7
Prognostic significance of MEOX2 in gliomas.
Mod Pathol. 2019 Jun;32(6):774-786. doi: 10.1038/s41379-018-0192-6. Epub 2019 Jan 18.
9
Selenoprotein GPX1 is a prognostic and chemotherapy-related biomarker for brain lower grade glioma.
J Trace Elem Med Biol. 2022 Dec;74:127082. doi: 10.1016/j.jtemb.2022.127082. Epub 2022 Sep 17.
10
High TRAF3IP3 Level Predicts Poor Prognosis of Patients with Gliomas.
World Neurosurg. 2021 Apr;148:e436-e449. doi: 10.1016/j.wneu.2021.01.006. Epub 2021 Jan 12.

本文引用的文献

1
Metabolic Drivers of Invasion in Glioblastoma.
Front Cell Dev Biol. 2021 Jul 1;9:683276. doi: 10.3389/fcell.2021.683276. eCollection 2021.
2
Mutant IDH and non-mutant chondrosarcomas display distinct cellular metabolomes.
Cancer Metab. 2021 Mar 24;9(1):13. doi: 10.1186/s40170-021-00247-8.
3
Chinese Glioma Genome Atlas (CGGA): A Comprehensive Resource with Functional Genomic Data from Chinese Glioma Patients.
Genomics Proteomics Bioinformatics. 2021 Feb;19(1):1-12. doi: 10.1016/j.gpb.2020.10.005. Epub 2021 Mar 2.
4
Beyond glucose: alternative sources of energy in glioblastoma.
Theranostics. 2021 Jan 1;11(5):2048-2057. doi: 10.7150/thno.53506. eCollection 2021.
7
Prognostic significance of the family expression in acute myeloid leukemia.
Ann Transl Med. 2019 Jun;7(12):261. doi: 10.21037/atm.2019.05.28.
8
Clinical importance of molecular markers of adult diffuse glioma.
Pract Neurol. 2019 Oct;19(5):412-416. doi: 10.1136/practneurol-2018-002116. Epub 2019 Jun 6.
9
Metabolic remodeling contributes towards an immune-suppressive phenotype in glioblastoma.
Cancer Immunol Immunother. 2019 Jul;68(7):1107-1120. doi: 10.1007/s00262-019-02347-3. Epub 2019 May 22.
10
Glioblastoma targeted therapy: updated approaches from recent biological insights.
Ann Oncol. 2017 Jul 1;28(7):1457-1472. doi: 10.1093/annonc/mdx106.

文献AI研究员

20分钟写一篇综述,助力文献阅读效率提升50倍。

立即体验

用中文搜PubMed

大模型驱动的PubMed中文搜索引擎

马上搜索

文档翻译

学术文献翻译模型,支持多种主流文档格式。

立即体验