Guo Hui, Ma Jiangtao, Zhang Yanli, Mao Yan, Hu Ziwei, Lin Ying, Yu Feng, Wang Wei, Liu Yaling
Department of Dermatology, The Third Hospital of Hebei Medical University, Shijiazhuang, HB, China.
Hebei Orthopedic Clinical Research Center, Orthopaedic Institution of Hebei Province, The Third Hospital of Hebei Medical University, Shijiazhuang, HB, China.
Front Bioeng Biotechnol. 2023 Apr 19;11:1180302. doi: 10.3389/fbioe.2023.1180302. eCollection 2023.
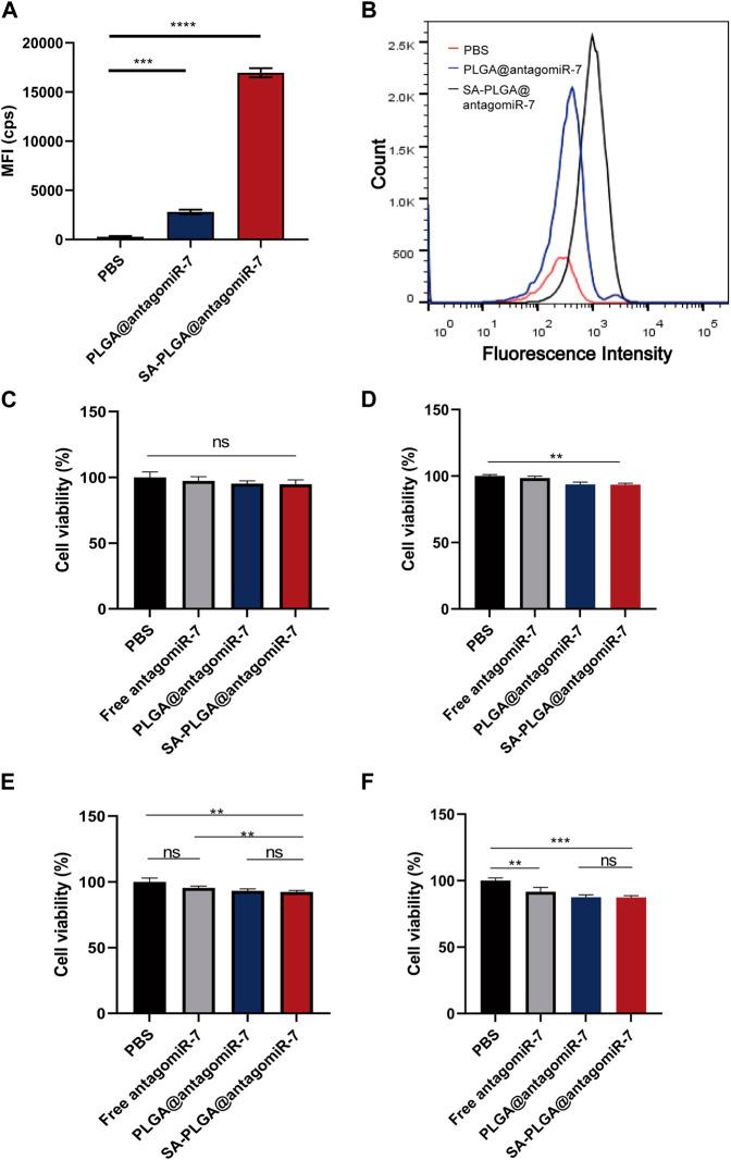
An autoimmune condition known as systemic lupus erythematosus (SLE) is characterized by B cell hyperresponsiveness and persistent generation of pathogenic autoantibodies that cause damage to various organs and tissues. The treatments available today are either ineffective or have adverse effects. The dysregulation of B cell activation is crucial for the emergence of SLE. MiR-7 explicitly targeted PTEN mRNA in B cells. Treatment with antagomiR-7 reduced B cell hyperresponsiveness and prevented the onset of lupus. As a result, inhibiting miR-7 may be used therapeutically to treat SLE. We developed a SA (sialic acid)-poly (D, L-lactide-co-glycolide) (SA-PLGA) nano delivery system to deliver antagomiR-7 into splenic B cells since the stability and targeted delivery of miRNA remain significant challenges . Results show that SA-PLGA nanoparticles (SA-PLGA@antagomiR-7) loaded with antagomiR-7 display good biocompatibility and shield antagomiR-7 from degradation, extending the miRNA's duration in circulation . Additionally, in MRL/Ipr lupus mice, SA-PLGA@antagomiR-7 is successfully delivered to the splenic B cells and preferentially enriched in the diseased spleen in MRL/Ipr lupus mice. The SA-PLGA@antagomiR-7 NPs therapy effectively decreases immunological abnormalities, normalizes splenic B cell subtypes, and suppresses B cell activation. The antagomiR-7 NPs exhibit excellent therapeutic efficiency and high biosafety collectively, which may result in a more effective treatment for SLE.
一种名为系统性红斑狼疮(SLE)的自身免疫性疾病,其特征为B细胞反应过度以及持续产生致病性自身抗体,这些抗体会对各种器官和组织造成损害。目前可用的治疗方法要么无效,要么有副作用。B细胞激活失调对于SLE的出现至关重要。miR-7在B细胞中明确靶向PTEN mRNA。用抗miR-7治疗可降低B细胞的过度反应性,并预防狼疮的发作。因此,抑制miR-7可用于治疗SLE。由于miRNA的稳定性和靶向递送仍然是重大挑战,我们开发了一种唾液酸(SA)-聚(D,L-丙交酯-共-乙交酯)(SA-PLGA)纳米递送系统,将抗miR-7递送至脾脏B细胞。结果表明,负载抗miR-7的SA-PLGA纳米颗粒(SA-PLGA@抗miR-7)具有良好的生物相容性,可保护抗miR-7不被降解,延长了miRNA在循环中的持续时间。此外,在MRL/Ipr狼疮小鼠中,SA-PLGA@抗miR-7成功递送至脾脏B细胞,并优先富集于MRL/Ipr狼疮小鼠患病的脾脏中。SA-PLGA@抗miR-7 NPs疗法有效降低免疫异常,使脾脏B细胞亚群正常化,并抑制B细胞激活。抗miR-7 NPs总体上表现出优异的治疗效果和高生物安全性,这可能为SLE带来更有效的治疗方法。