Zhang Shixin, Yang Xi, Dong Haiyang, Xu Bingbing, Wu Lili, Zhang Jian, Li Guo, Guo Pengjuan, Li Lei, Fu Ying, Du Yiwen, Zhu Yanda, Shi Jilong, Shi Feng, Huang Jianhua, He Haihuai, Jin Yongfeng
MOE Laboratory of Biosystems Homeostasis & Protection and Innovation Center for Cell Signaling Network, College of Life Sciences, Zhejiang University, Hangzhou ZJ310058, People's Republic of China.
Cancer Center and State Key Laboratory of Biotherapy, West China Hospital, Sichuan University, Chengdu 610041, People's Republic of China.
PNAS Nexus. 2023 Apr 13;2(5):pgad135. doi: 10.1093/pnasnexus/pgad135. eCollection 2023 May.
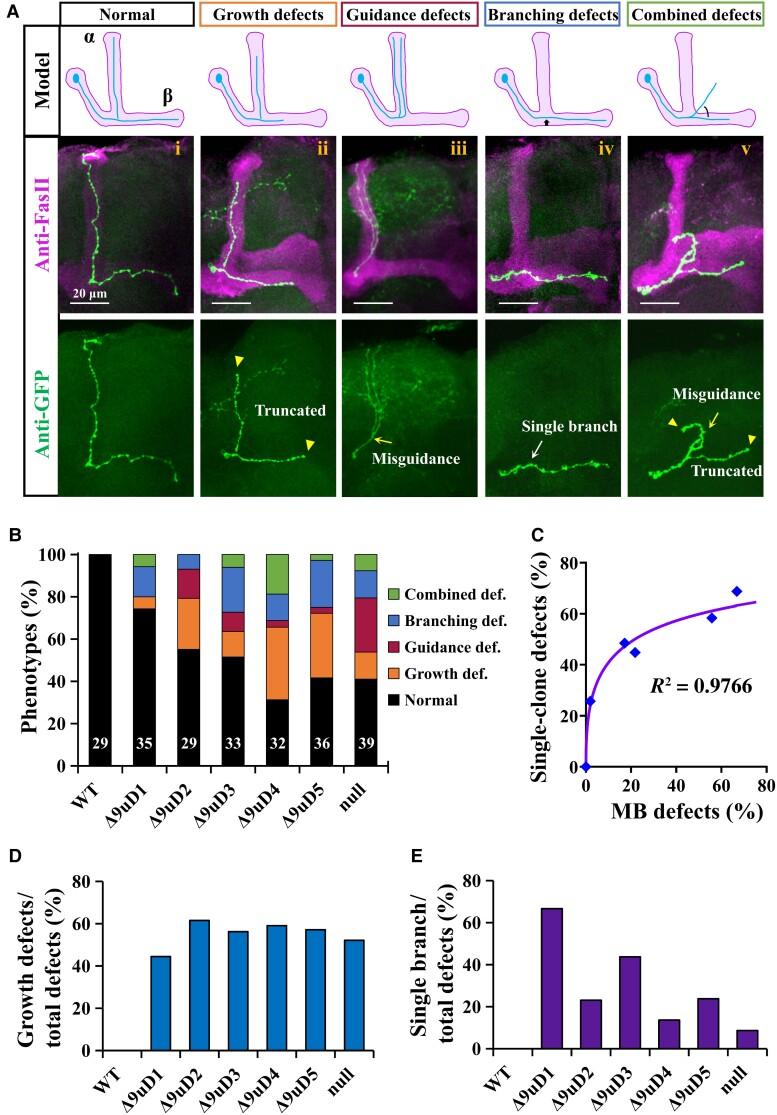
() encodes tens of thousands of cell recognition molecules via alternative splicing, which are required for neural function. A canonical self-avoidance model seems to provide a central mechanistic basis for Dscam1 functions in neuronal wiring. Here, we reveal extensive noncanonical functions of Dscam1 isoforms in neuronal wiring. We generated a series of allelic mutations in , encoding a normal number of isoforms, but with an altered isoform composition. Despite normal dendritic self-avoidance and self-/nonself-discrimination in dendritic arborization (da) neurons, which is consistent with the canonical self-avoidance model, these mutants exhibited strikingly distinct spectra of phenotypic defects in the three types of neurons: up to ∼60% defects in mushroom bodies, a significant increase in branching and growth in da neurons, and mild axonal branching defects in mechanosensory neurons. Remarkably, the altered isoform composition resulted in increased dendrite growth yet inhibited axon growth. Moreover, reducing Dscam1 dosage exacerbated axonal defects in mushroom bodies and mechanosensory neurons but reverted dendritic branching and growth defects in da neurons. This splicing-tuned regulation strategy suggests that axon and dendrite growth in diverse neurons cell-autonomously require Dscam1 isoform composition. These findings provide important insights into the functions of Dscam1 isoforms in neuronal wiring.
()通过可变剪接编码数以万计的细胞识别分子,这些分子是神经功能所必需的。一个典型的自我回避模型似乎为Dscam1在神经元布线中的功能提供了核心机制基础。在这里,我们揭示了Dscam1异构体在神经元布线中的广泛非典型功能。我们在(基因)中产生了一系列等位基因突变,其编码的异构体数量正常,但异构体组成发生了改变。尽管在树突状分支(da)神经元中树突自我回避和自我/非自我识别正常,这与典型的自我回避模型一致,但这些突变体在三种类型的神经元中表现出明显不同的表型缺陷谱:蘑菇体中高达约60%的缺陷,da神经元中分支和生长显著增加,以及机械感觉神经元中轻度轴突分支缺陷。值得注意的是,异构体组成的改变导致树突生长增加但抑制轴突生长。此外,降低Dscam1剂量会加剧蘑菇体和机械感觉神经元中的轴突缺陷,但会恢复da神经元中的树突分支和生长缺陷。这种剪接调节策略表明,不同神经元中的轴突和树突生长自主地需要Dscam1异构体组成。这些发现为Dscam1异构体在神经元布线中的功能提供了重要见解。