Suppr超能文献

ABT-263 通过缓解神经性膀胱纤维化对上尿路损伤发挥保护作用。

ABT-263 exerts a protective effect on upper urinary tract damage by alleviating neurogenic bladder fibrosis.

机构信息

Department of Urology, The First Affiliated Hospital of Zhengzhou University, Zhengzhou, P.R. China.

Clinical Systems Biology Laboratories of the First Affiliated Hospital of Zhengzhou University, Zhengzhou, P.R. China.

出版信息

Ren Fail. 2023 Dec;45(1):2194440. doi: 10.1080/0886022X.2023.2194440.

Abstract

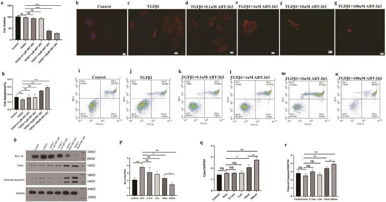
This study investigated the mechanism of action of ABT-263 in the treatment of neurogenic bladder fibrosis (NBF)and its protective effects against upper urinary tract damage (UUTD). Sixty 12-week-old Sprague-Dawley (SD) rats were randomly divided into sham, sham + ABT-263 (50 mg/kg), NBF, NBF + ABT-263 (25 mg/kg, oral gavage), and NBF + ABT-263 (50 mg/kg, oral gavage) groups. After cystometry, bladder and kidney tissue samples were collected for hematoxylin and eosin (HE), Masson, and Sirius red staining, and Western Blotting (WB) and qPCR detection. Primary rat bladder fibroblasts were isolated, extracted, and cultured. After co-stimulation with TGF-β1 (10 ng/mL) and ABT-263 (concentrations of 0, 0.1, 1, 10, and 100 µmol/L) for 24 h, cells were collected. Cell apoptosis was detected using CCK8, WB, immunofluorescence, and annexin/PI assays. Compared with the sham group, there was no significant difference in any physical parameters in the sham + ABT-263 (50 mg/kg) group. Compared with the NBF group, most of the markers involved in fibrosis were improved in the NBF + ABT-263 (25 mg/kg) and NBF + ABT-263 (50 mg/kg) groups, while the NBF + ABT-263 (50 mg/kg) group showed a significant improvement. When the concentration of ABT-263 was increased to 10 µmol/L, the apoptosis rate of primary bladder fibroblasts increased, and the expression of the anti-apoptotic protein BCL-xL began to decrease.ABT-263 plays an important role in relieving NBF and protecting against UUTD, which may be due to the promotion of myofibroblast apoptosis through the mitochondrial apoptosis pathway.

摘要

本研究旨在探讨 ABT-263 治疗神经源性膀胱纤维化(NBF)的作用机制及其对上尿路损伤(UUTD)的保护作用。将 60 只 12 周龄的 Sprague-Dawley(SD)大鼠随机分为假手术组、假手术+ABT-263(50mg/kg)组、NBF 组、NBF+ABT-263(25mg/kg,口服灌胃)组和 NBF+ABT-263(50mg/kg,口服灌胃)组。行膀胱测压后,收集膀胱和肾脏组织样本进行苏木精和伊红(HE)、Masson 和天狼猩红染色,以及 Western Blotting(WB)和 qPCR 检测。分离、提取和培养原代大鼠膀胱成纤维细胞。将其与 TGF-β1(10ng/mL)和 ABT-263(浓度分别为 0、0.1、1、10 和 100μmol/L)共刺激 24h 后,收集细胞。使用 CCK8、WB、免疫荧光和 annexin/PI 检测细胞凋亡。与假手术组相比,假手术+ABT-263(50mg/kg)组的任何生理参数均无显著差异。与 NBF 组相比,NBF+ABT-263(25mg/kg)和 NBF+ABT-263(50mg/kg)组的大多数纤维化相关标志物均有所改善,而 NBF+ABT-263(50mg/kg)组的改善更为显著。当 ABT-263 浓度增加至 10μmol/L 时,原代膀胱成纤维细胞的凋亡率增加,抗凋亡蛋白 BCL-xL 的表达开始下降。ABT-263 在缓解 NBF 和保护 UUTD 方面发挥重要作用,这可能是通过线粒体凋亡途径促进肌成纤维细胞凋亡所致。

https://cdn.ncbi.nlm.nih.gov/pmc/blobs/89a1/10167888/d33e1a2c1ee4/IRNF_A_2194440_F0001_C.jpg

文献AI研究员

20分钟写一篇综述,助力文献阅读效率提升50倍。

立即体验

用中文搜PubMed

大模型驱动的PubMed中文搜索引擎

马上搜索

文档翻译

学术文献翻译模型,支持多种主流文档格式。

立即体验