• 文献检索
  • 文档翻译
  • 深度研究
  • 学术资讯
  • Suppr Zotero 插件Zotero 插件
  • 邀请有礼
  • 套餐&价格
  • 历史记录
应用&插件
Suppr Zotero 插件Zotero 插件浏览器插件Mac 客户端Windows 客户端微信小程序
定价
高级版会员购买积分包购买API积分包
服务
文献检索文档翻译深度研究API 文档MCP 服务
关于我们
关于 Suppr公司介绍联系我们用户协议隐私条款
关注我们

Suppr 超能文献

核心技术专利:CN118964589B侵权必究
粤ICP备2023148730 号-1Suppr @ 2026

文献检索

告别复杂PubMed语法,用中文像聊天一样搜索,搜遍4000万医学文献。AI智能推荐,让科研检索更轻松。

立即免费搜索

文件翻译

保留排版,准确专业,支持PDF/Word/PPT等文件格式,支持 12+语言互译。

免费翻译文档

深度研究

AI帮你快速写综述,25分钟生成高质量综述,智能提取关键信息,辅助科研写作。

立即免费体验

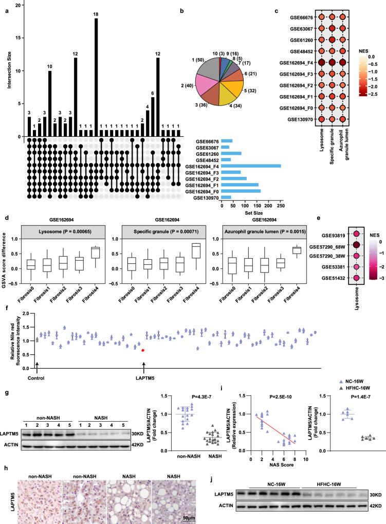
溶酶体相关蛋白跨膜 5 通过促进 CDC42 在小鼠中的降解来改善非酒精性脂肪性肝炎。

Lysosomal-associated protein transmembrane 5 ameliorates non-alcoholic steatohepatitis by promoting the degradation of CDC42 in mice.

机构信息

Department of Cardiovascular Surgery, Union Hospital, Tongji Medical College, Huazhong University of Science and Technology, 430022, Wuhan, China.

Department of Cardiology, Central Hospital of Wuhan, Tongji Medical College, Huazhong University of Science and Technology, 430014, Wuhan, China.

出版信息

Nat Commun. 2023 May 8;14(1):2654. doi: 10.1038/s41467-023-37908-9.

DOI:10.1038/s41467-023-37908-9
PMID:37156795
原文链接:https://pmc.ncbi.nlm.nih.gov/articles/PMC10167344/
Abstract

Non-alcoholic steatohepatitis (NASH) has received great attention due to its high incidence. Here, we show that lysosomal-associated protein transmembrane 5 (LAPTM5) is associated with NASH progression through extensive bioinformatical analysis. The protein level of LAPTM5 bears a negative correlation with NAS score. Moreover, LAPTM5 degradation is mediated through its ubiquitination modification by the E3 ubquitin ligase NEDD4L. Discovered by experiments conducted on male mice, hepatocyte-specific depletion of Laptm5 exacerbates mouse NASH symptoms. In contrast, Laptm5 overexpression in hepatocytes exerts diametrically opposite effects. Mechanistically, LAPTM5 interacts with CDC42 and promotes its degradation through a lysosome-dependent manner under the stimulation of palmitic acid, thus inhibiting activation of the mitogen-activated protein kinase signaling pathway. Finally, adenovirus-mediated hepatic Laptm5 overexpression ameliorates aforementioned symptoms in NASH models.

摘要

非酒精性脂肪性肝炎(NASH)因其高发病率而受到广泛关注。在这里,我们通过广泛的生物信息学分析表明,溶酶体相关蛋白跨膜 5(LAPTM5)与 NASH 进展有关。LAPTM5 的蛋白水平与 NAS 评分呈负相关。此外,LAPTM5 的降解是通过 E3 泛素连接酶 NEDD4L 对其泛素化修饰来介导的。在雄性小鼠上进行的实验发现,肝细胞特异性敲除 Laptm5 会加重小鼠 NASH 症状。相反,肝细胞中 Laptm5 的过表达则产生截然相反的效果。在机制上,LAPTM5 与 CDC42 相互作用,并在棕榈酸的刺激下通过溶酶体依赖性方式促进其降解,从而抑制丝裂原活化蛋白激酶信号通路的激活。最后,腺病毒介导的肝 Laptm5 过表达可改善 NASH 模型中的上述症状。

https://cdn.ncbi.nlm.nih.gov/pmc/blobs/a9d2/10167344/8bf0c66deefe/41467_2023_37908_Fig8_HTML.jpg
https://cdn.ncbi.nlm.nih.gov/pmc/blobs/a9d2/10167344/d084f0d28d5a/41467_2023_37908_Fig1_HTML.jpg
https://cdn.ncbi.nlm.nih.gov/pmc/blobs/a9d2/10167344/c065e4f7be72/41467_2023_37908_Fig2_HTML.jpg
https://cdn.ncbi.nlm.nih.gov/pmc/blobs/a9d2/10167344/fce3dde1bbee/41467_2023_37908_Fig3_HTML.jpg
https://cdn.ncbi.nlm.nih.gov/pmc/blobs/a9d2/10167344/c77093062397/41467_2023_37908_Fig4_HTML.jpg
https://cdn.ncbi.nlm.nih.gov/pmc/blobs/a9d2/10167344/5f4a074c0af5/41467_2023_37908_Fig5_HTML.jpg
https://cdn.ncbi.nlm.nih.gov/pmc/blobs/a9d2/10167344/3f566e222eb4/41467_2023_37908_Fig6_HTML.jpg
https://cdn.ncbi.nlm.nih.gov/pmc/blobs/a9d2/10167344/6b2fef714578/41467_2023_37908_Fig7_HTML.jpg
https://cdn.ncbi.nlm.nih.gov/pmc/blobs/a9d2/10167344/8bf0c66deefe/41467_2023_37908_Fig8_HTML.jpg
https://cdn.ncbi.nlm.nih.gov/pmc/blobs/a9d2/10167344/d084f0d28d5a/41467_2023_37908_Fig1_HTML.jpg
https://cdn.ncbi.nlm.nih.gov/pmc/blobs/a9d2/10167344/c065e4f7be72/41467_2023_37908_Fig2_HTML.jpg
https://cdn.ncbi.nlm.nih.gov/pmc/blobs/a9d2/10167344/fce3dde1bbee/41467_2023_37908_Fig3_HTML.jpg
https://cdn.ncbi.nlm.nih.gov/pmc/blobs/a9d2/10167344/c77093062397/41467_2023_37908_Fig4_HTML.jpg
https://cdn.ncbi.nlm.nih.gov/pmc/blobs/a9d2/10167344/5f4a074c0af5/41467_2023_37908_Fig5_HTML.jpg
https://cdn.ncbi.nlm.nih.gov/pmc/blobs/a9d2/10167344/3f566e222eb4/41467_2023_37908_Fig6_HTML.jpg
https://cdn.ncbi.nlm.nih.gov/pmc/blobs/a9d2/10167344/6b2fef714578/41467_2023_37908_Fig7_HTML.jpg
https://cdn.ncbi.nlm.nih.gov/pmc/blobs/a9d2/10167344/8bf0c66deefe/41467_2023_37908_Fig8_HTML.jpg

相似文献

1
Lysosomal-associated protein transmembrane 5 ameliorates non-alcoholic steatohepatitis by promoting the degradation of CDC42 in mice.溶酶体相关蛋白跨膜 5 通过促进 CDC42 在小鼠中的降解来改善非酒精性脂肪性肝炎。
Nat Commun. 2023 May 8;14(1):2654. doi: 10.1038/s41467-023-37908-9.
2
Tmbim1 is a multivesicular body regulator that protects against non-alcoholic fatty liver disease in mice and monkeys by targeting the lysosomal degradation of Tlr4.Tmbim1 是一种多泡体调节蛋白,可通过靶向 TLR4 的溶酶体降解来保护小鼠和猴子免受非酒精性脂肪性肝病的侵害。
Nat Med. 2017 Jun;23(6):742-752. doi: 10.1038/nm.4334. Epub 2017 May 8.
3
LAPTM5 protein is a positive regulator of proinflammatory signaling pathways in macrophages.LAPTM5 蛋白是巨噬细胞中促炎信号通路的正向调节剂。
J Biol Chem. 2012 Aug 10;287(33):27691-702. doi: 10.1074/jbc.M112.355917. Epub 2012 Jun 25.
4
The E3 Ubiquitin Ligase Ring Finger Protein 5 Ameliorates NASH Through Ubiquitin-Mediated Degradation of 3-Hydroxy-3-Methylglutaryl CoA Reductase Degradation Protein 1.E3 泛素连接酶环指蛋白 5 通过泛素介导的 3-羟基-3-甲基戊二酰辅酶 A 还原酶降解蛋白 1 的降解来改善 NASH。
Hepatology. 2021 Dec;74(6):3018-3036. doi: 10.1002/hep.32061. Epub 2021 Aug 31.
5
A role for the ubiquitin ligase Nedd4 in membrane sorting of LAPTM4 proteins.Nedd4 泛素连接酶在 LAPTM4 蛋白的膜分选中的作用。
PLoS One. 2011;6(11):e27478. doi: 10.1371/journal.pone.0027478. Epub 2011 Nov 11.
6
LAPTM5 promotes lysosomal degradation of intracellular CD3ζ but not of cell surface CD3ζ.LAPTM5促进细胞内CD3ζ的溶酶体降解,但不促进细胞表面CD3ζ的溶酶体降解。
Immunol Cell Biol. 2014 Jul;92(6):527-34. doi: 10.1038/icb.2014.18. Epub 2014 Mar 18.
7
Transport of LAPTM5 to lysosomes requires association with the ubiquitin ligase Nedd4, but not LAPTM5 ubiquitination.LAPTM5转运至溶酶体需要与泛素连接酶Nedd4结合,但不需要LAPTM5泛素化。
J Cell Biol. 2006 Nov 20;175(4):631-45. doi: 10.1083/jcb.200603001.
8
Suppression of lysosomal-associated protein transmembrane 5 ameliorates cardiac function and inflammatory response by inhibiting the nuclear factor-kappa B (NF-κB) pathway after myocardial infarction in mice.抑制溶酶体相关蛋白跨膜 5 通过抑制核因子-κB(NF-κB)通路可改善心肌梗死后小鼠的心功能和炎症反应。
Exp Anim. 2022 Nov 10;71(4):415-425. doi: 10.1538/expanim.22-0008. Epub 2022 Apr 28.
9
HECT-type ubiquitin ligase ITCH targets lysosomal-associated protein multispanning transmembrane 5 (LAPTM5) and prevents LAPTM5-mediated cell death.HECT 型泛素连接酶 ITCH 靶向溶酶体相关蛋白多跨膜 5(LAPTM5),并防止 LAPTM5 介导的细胞死亡。
J Biol Chem. 2011 Dec 23;286(51):44086-44094. doi: 10.1074/jbc.M111.251694. Epub 2011 Oct 18.
10
TNFAIP3 Interacting Protein 3 Overexpression Suppresses Nonalcoholic Steatohepatitis by Blocking TAK1 Activation.肿瘤坏死因子-α诱导蛋白 3 相互作用蛋白 3 过表达通过阻断 TAK1 激活抑制非酒精性脂肪性肝炎。
Cell Metab. 2020 Apr 7;31(4):726-740.e8. doi: 10.1016/j.cmet.2020.03.007.

引用本文的文献

1
WDFY4 Promotes the Progression of Atherosclerosis by Regulating Ferroptosis Mediated by the LAPTM5/CDC42/mTOR/4EBP1/SLC7A11 Pathway.WDFY4通过调节由LAPTM5/CDC42/mTOR/4EBP1/SLC7A11途径介导的铁死亡来促进动脉粥样硬化的进展。
J Cell Mol Med. 2025 Aug;29(15):e70729. doi: 10.1111/jcmm.70729.
2
NEDD4L induces mitochondrial dysfunction and neurodegeneration by promoting LIPT2 degradation in Huntington's disease.NEDD4L通过促进亨廷顿舞蹈病中LIPT2的降解来诱导线粒体功能障碍和神经退行性变。
Proc Natl Acad Sci U S A. 2025 Jul 22;122(29):e2503342122. doi: 10.1073/pnas.2503342122. Epub 2025 Jul 15.
3
Transcriptomics of Various Diseases Reveals the Core Role of Immune System Pathways in Retinal Damage Repair and Nerve Regeneration.

本文引用的文献

1
Lysosomal protein transmembrane 5 promotes lung-specific metastasis by regulating BMPR1A lysosomal degradation.溶酶体蛋白跨膜 5 通过调节 BMPR1A 的溶酶体降解促进肺特异性转移。
Nat Commun. 2022 Jul 16;13(1):4141. doi: 10.1038/s41467-022-31783-6.
2
The global NAFLD policy review and preparedness index: Are countries ready to address this silent public health challenge?全球非酒精性脂肪性肝病政策审查与准备指数:各国是否准备好应对这一无声的公共卫生挑战?
J Hepatol. 2022 Apr;76(4):771-780. doi: 10.1016/j.jhep.2021.10.025. Epub 2021 Dec 9.
3
Lysosomal-Associated Protein Transmembrane 5 Functions as a Novel Negative Regulator of Pathological Cardiac Hypertrophy.
多种疾病的转录组学揭示了免疫系统通路在视网膜损伤修复和神经再生中的核心作用。
Mol Neurobiol. 2025 Apr 17. doi: 10.1007/s12035-025-04929-y.
4
Transcriptomic and Metabolomic Analysis Reveals the Impact of Autophagy Regulation on Purine Content in Mutton.转录组学和代谢组学分析揭示自噬调控对羊肉嘌呤含量的影响。
Foods. 2025 Feb 20;14(5):718. doi: 10.3390/foods14050718.
5
Identification of crucial genes for polycystic ovary syndrome and atherosclerosis through comprehensive bioinformatics analysis and machine learning.通过综合生物信息学分析和机器学习确定多囊卵巢综合征和动脉粥样硬化的关键基因。
Int J Gynaecol Obstet. 2025 Jul;170(1):312-325. doi: 10.1002/ijgo.70014. Epub 2025 Feb 21.
6
F2RL1 Inhibition Alleviates Lipotoxicity-Induced Kidney Injury Through the Hippo Pathway in Diabetic Kidney Disease.F2RL1抑制通过Hippo信号通路减轻糖尿病肾病中脂毒性诱导的肾损伤。
Inflammation. 2024 Dec 31. doi: 10.1007/s10753-024-02215-y.
7
Lysosomal-Associated Protein Transmembrane 5, Tubular Senescence, and Progression of CKD.溶酶体相关蛋白跨膜蛋白5、肾小管衰老与慢性肾脏病进展
J Am Soc Nephrol. 2024 Dec 1;35(12):1655-1670. doi: 10.1681/ASN.0000000000000446. Epub 2024 Jul 30.
8
Bioinformatic analyses reveal lysosomal-associated protein transmembrane 5 as a potential therapeutic target in lipotoxicity-induced injury in diabetic kidney disease.生物信息学分析揭示溶酶体相关蛋白跨膜 5 是糖尿病肾病脂毒性诱导损伤的潜在治疗靶点。
Ren Fail. 2024 Dec;46(2):2359638. doi: 10.1080/0886022X.2024.2359638. Epub 2024 Jun 4.
9
Drug targets regulate systemic metabolism and provide new horizons to treat nonalcoholic steatohepatitis.药物靶点调节全身代谢,并为治疗非酒精性脂肪性肝炎提供了新的视野。
Metabol Open. 2023 Dec 14;21:100267. doi: 10.1016/j.metop.2023.100267. eCollection 2024 Mar.
10
Integrative network-based analysis on multiple Gene Expression Omnibus datasets identifies novel immune molecular markers implicated in non-alcoholic steatohepatitis.基于整合网络的多个基因表达综合数据集分析鉴定了非酒精性脂肪性肝炎中涉及的新型免疫分子标志物。
Front Endocrinol (Lausanne). 2023 Mar 16;14:1115890. doi: 10.3389/fendo.2023.1115890. eCollection 2023.
溶酶体相关蛋白跨膜蛋白5作为病理性心肌肥大的新型负调控因子发挥作用。
Front Cardiovasc Med. 2021 Oct 6;8:740526. doi: 10.3389/fcvm.2021.740526. eCollection 2021.
4
Hepatic Mitochondrial SAB Deletion or Knockdown Alleviates Diet-Induced Metabolic Syndrome, Steatohepatitis, and Hepatic Fibrosis.肝线粒体 SAB 缺失或敲低可缓解饮食诱导的代谢综合征、脂肪性肝炎和肝纤维化。
Hepatology. 2021 Dec;74(6):3127-3145. doi: 10.1002/hep.32083. Epub 2021 Oct 10.
5
Tripartite motif 16 ameliorates nonalcoholic steatohepatitis by promoting the degradation of phospho-TAK1.三结构域蛋白 16 通过促进磷酸化 TAK1 的降解来改善非酒精性脂肪性肝炎。
Cell Metab. 2021 Jul 6;33(7):1372-1388.e7. doi: 10.1016/j.cmet.2021.05.019. Epub 2021 Jun 18.
6
Vpr counteracts the restriction of LAPTM5 to promote HIV-1 infection in macrophages.Vpr 拮抗 LAPTM5 的限制作用,促进巨噬细胞中的 HIV-1 感染。
Nat Commun. 2021 Jun 17;12(1):3691. doi: 10.1038/s41467-021-24087-8.
7
Role of lysosomes in physiological activities, diseases, and therapy.溶酶体在生理活动、疾病和治疗中的作用。
J Hematol Oncol. 2021 May 14;14(1):79. doi: 10.1186/s13045-021-01087-1.
8
What Are the Current Pharmacological Therapies for Nonalcoholic Fatty Liver Disease?非酒精性脂肪性肝病目前的药物治疗方法有哪些?
J Clin Exp Hepatol. 2021 Mar-Apr;11(2):232-238. doi: 10.1016/j.jceh.2020.09.001. Epub 2020 Sep 3.
9
miR-29a Modulates GSK3β/SIRT1-Linked Mitochondrial Proteostatic Stress to Ameliorate Mouse Non-Alcoholic Steatohepatitis.miR-29a 通过调节 GSK3β/SIRT1 相关的线粒体稳态应激来改善小鼠非酒精性脂肪性肝炎。
Int J Mol Sci. 2020 Sep 19;21(18):6884. doi: 10.3390/ijms21186884.
10
Lumenal Galectin-9-Lamp2 interaction regulates lysosome and autophagy to prevent pathogenesis in the intestine and pancreas.管腔半乳糖凝集素-9-溶酶体 2 相互作用调节溶酶体和自噬,以防止肠道和胰腺的发病机制。
Nat Commun. 2020 Aug 27;11(1):4286. doi: 10.1038/s41467-020-18102-7.