Department of Oncology, First Affiliated Hospital of Nanjing Medical University, Nanjing, Jiangsu, 210029, P. R. China.
Department of Respiratory Medicine, Zhongda Hospital of Southeast University, Nanjing, Jiangsu, 210009, P. R. China.
Cell Death Dis. 2023 May 8;14(5):312. doi: 10.1038/s41419-023-05840-x.
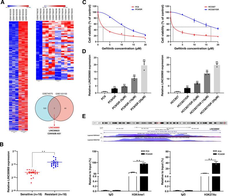
Epidermal growth factor receptor-tyrosine kinase inhibitor (EGFR-TKI) treatment prolongs the survival of lung cancer patients harbouring activating EGFR mutations. However, resistance to EGFR-TKIs is inevitable after long-term treatment. Molecular mechanistic research is of great importance in combatting resistance. A comprehensive investigation of the molecular mechanisms underlying resistance has important implications for overcoming resistance. An accumulating body of evidence shows that lncRNAs can contribute to tumorigenesis and treatment resistance. By bioinformatics analysis, we found that LINC00969 expression was elevated in lung cancer cells with acquired gefitinib resistance. LINC00969 regulated resistance to gefitinib in vitro and in vivo. Mechanistically, gain of H3K4me1 and H3K27Ac led to the activation of LINC00969 expression. LINC00969 interacts with EZH2 and METTL3, transcriptionally regulates the level of H3K27me3 in the NLRP3 promoter region, and posttranscriptionally modifies the m6A level of NLRP3 in an m6A-YTHDF2-dependent manner, thus epigenetically repressing NLRP3 expression to suppress the activation of the NLRP3/caspase-1/GSDMD-related classical pyroptosis signalling pathways, thereby endowing an antipyroptotic phenotype and promoting TKI resistance in lung cancer. Our findings provide a new mechanism for lncRNA-mediated TKI resistance from the new perspective of pyroptosis via simultaneous regulation of histone methylation and RNA methylation. The pivotal role of LINC00969 gives it the potential to be a novel biomarker and therapeutic target for overcoming EGFR-TKI resistance in lung cancer.
表皮生长因子受体酪氨酸激酶抑制剂 (EGFR-TKI) 治疗可延长携带激活 EGFR 突变的肺癌患者的生存期。然而,长期治疗后不可避免会出现对 EGFR-TKIs 的耐药性。分子机制研究在对抗耐药性方面非常重要。对耐药性背后的分子机制进行全面研究对于克服耐药性具有重要意义。越来越多的证据表明,lncRNAs 可以促进肿瘤发生和治疗耐药性。通过生物信息学分析,我们发现 LINC00969 在获得吉非替尼耐药的肺癌细胞中表达上调。LINC00969 调节体外和体内对吉非替尼的耐药性。从机制上讲,H3K4me1 和 H3K27Ac 的获得导致 LINC00969 表达的激活。LINC00969 与 EZH2 和 METTL3 相互作用,转录调节 NLRP3 启动子区域中 H3K27me3 的水平,并通过 m6A-YTHDF2 依赖的方式对 NLRP3 的 m6A 水平进行后转录修饰,从而表观遗传抑制 NLRP3 的表达,抑制 NLRP3/caspase-1/GSDMD 相关经典细胞焦亡信号通路的激活,从而赋予抗细胞焦亡表型并促进肺癌中 TKI 耐药性。我们的研究结果从细胞焦亡的新视角提供了一个通过同时调节组蛋白甲基化和 RNA 甲基化介导的 lncRNA 介导的 TKI 耐药的新机制。LINC00969 的关键作用使其有可能成为克服肺癌中 EGFR-TKI 耐药性的新型生物标志物和治疗靶标。