Suppr超能文献

成纤维细胞生长因子1通过诱导凋亡和焦亡克服急性髓系白血病对阿糖胞苷的耐药性。

FGFC1 overcomes Ara-C resistance in acute myeloid leukemia by inducing apoptosis and pyroptosis.

作者信息

Hu Xiaohui, Li Zhijian, Zhou Rui, Zhang Bing, Wang Ruoxian, Li Tongtong, Chang Jiangcheng, Wu Wenhui, Liu Ning

机构信息

International Research Centre for Food and Health, College of Food Science and Technology, Shanghai Ocean University, Shanghai, China.

Marine Biomedical Science and Technology Innovation Platform of Lin-gang Special Area, Shanghai, China.

出版信息

Front Pharmacol. 2025 Aug 14;16:1584376. doi: 10.3389/fphar.2025.1584376. eCollection 2025.

Abstract

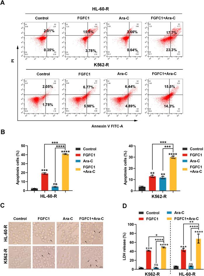
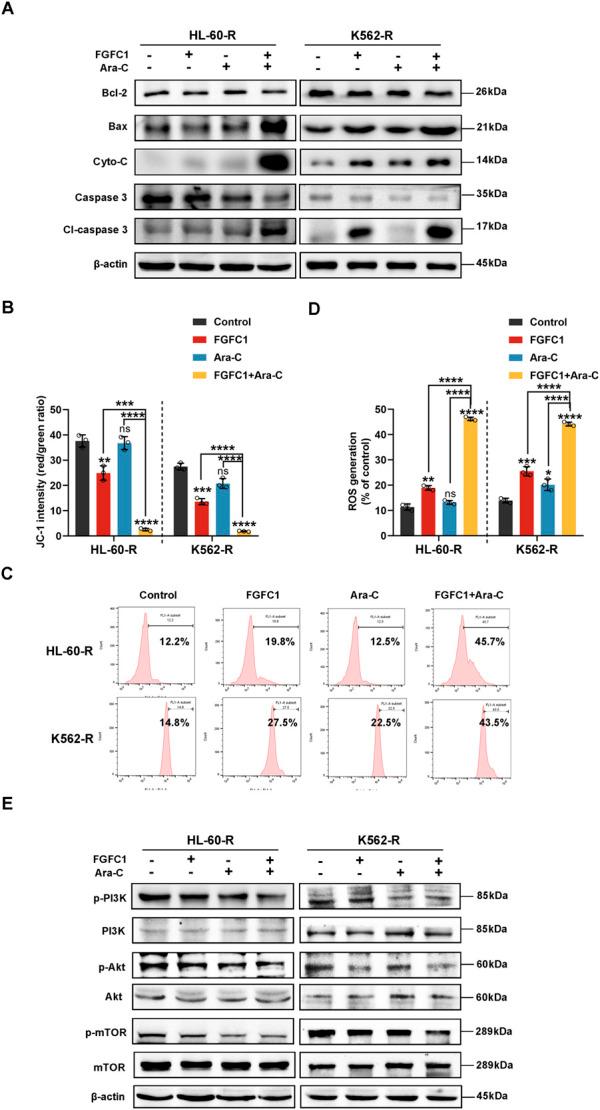
Acute myeloid leukemia (AML) is a hematologic malignancy with a high mortality rate and poor prognosis, largely attributed to the emergence of chemotherapy resistance. Cytarabine (Ara-C), the cornerstone chemotherapeutic agent for AML, faces significant challenges due to the development of resistance, creating an urgent need for novel therapeutic strategies. Pyroptosis as a new form of programmed cell death has emerged as a potential therapeutic target in tumor treatment. However, its role in overcoming Ara-C resistance in AML by modulating pyroptosis remains unexplored. FGFC1 (Fungi fibrinolytic compound 1) a natural compound derived from FG216, has previously been shown to have high efficacy against erlotinib-resistant non-small cell lung cancer, yet its effects on AML are unknown. This study demonstrated that FGFC1 overcame Ara-C resistance in AML by inducing apoptosis and pyroptosis. Mechanistically, FGFC1 induced mitochondrial dysfunction and the accumulation of intracellular reactive oxygen species (ROS), leading to the release of cytochrome c (Cyto-C), which activated Caspase-3 and triggered both apoptosis and pyroptosis. This process was driven by inhibition of the PI3K/Akt/mTOR signaling cascade, ultimately suppressing the growth of AML Ara-C-resistant cells. These findings highlight the potential of FGFC1 to overcome Ara-C resistance in AML, providing a promising therapeutic strategy for drug-resistant AML and supporting the broader application of marine-derived small molecules in cancer therapy.

摘要

急性髓系白血病(AML)是一种血液系统恶性肿瘤,死亡率高且预后较差,这在很大程度上归因于化疗耐药性的出现。阿糖胞苷(Ara-C)是AML的基石化疗药物,但由于耐药性的产生面临重大挑战,因此迫切需要新的治疗策略。细胞焦亡作为一种新的程序性细胞死亡形式,已成为肿瘤治疗中的一个潜在治疗靶点。然而,其通过调节细胞焦亡克服AML中Ara-C耐药性的作用仍未得到探索。FGFC1(真菌纤溶化合物1)是一种源自FG216的天然化合物,先前已显示对厄洛替尼耐药的非小细胞肺癌具有高效,但它对AML的影响尚不清楚。本研究表明,FGFC1通过诱导凋亡和细胞焦亡克服了AML中的Ara-C耐药性。机制上,FGFC1诱导线粒体功能障碍和细胞内活性氧(ROS)积累,导致细胞色素c(Cyto-C)释放,激活半胱天冬酶-3并触发凋亡和细胞焦亡。这一过程由PI3K/Akt/mTOR信号级联的抑制驱动,最终抑制AML Ara-C耐药细胞的生长。这些发现突出了FGFC1克服AML中Ara-C耐药性的潜力,为耐药AML提供了一种有前景的治疗策略,并支持海洋来源小分子在癌症治疗中的更广泛应用。

https://cdn.ncbi.nlm.nih.gov/pmc/blobs/81a0/12391149/877a2b70b639/fphar-16-1584376-g001.jpg

文献检索

告别复杂PubMed语法,用中文像聊天一样搜索,搜遍4000万医学文献。AI智能推荐,让科研检索更轻松。

立即免费搜索

文件翻译

保留排版,准确专业,支持PDF/Word/PPT等文件格式,支持 12+语言互译。

免费翻译文档

深度研究

AI帮你快速写综述,25分钟生成高质量综述,智能提取关键信息,辅助科研写作。

立即免费体验