State Key Laboratory of Freshwater Ecology and Biotechnology, Institute of Hydrobiology, Chinese Academy of Sciences, Wuhan, China.
College of Advanced Agricultural Sciences, University of Chinese Academy of Sciences, Beijing, China.
Front Immunol. 2023 Apr 24;14:1177140. doi: 10.3389/fimmu.2023.1177140. eCollection 2023.
Resveratrol (RES) is a polyphenol organic compound with antioxidant and anti-inflammatory properties. This study aimed to determine whether and how RES can alleviate liver injury in lipopolysaccharide (LPS)-induced gibel carp.
Gibel carp were fed a diet with or without RES and were cultured for 8 weeks, followed by LPS injection.
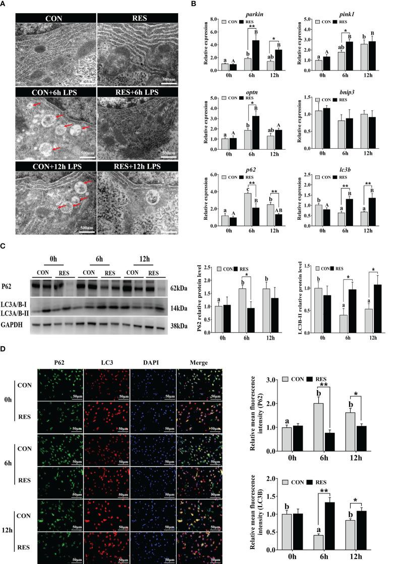
The results suggested that RES attenuated the resulting oxidative stress and inflammation by activating the Nrf2/Keap1 pathway and inhibiting the NF-κB pathway, as confirmed by changes in oxidative stress, inflammation-related gene expression, and antioxidant enzyme activity. Furthermore, RES cleared damaged mitochondria and enhanced mitochondrial biogenesis to mitigate reactive oxygen species (ROS) accumulation by upregulating the SIRT1/PGC-1α and PINK1/Parkin pathways and reducing p62 expression. Overall, RES alleviated LPS-induced oxidative stress and inflammation in gibel carp through mitochondria-related mechanisms.
白藜芦醇(RES)是一种具有抗氧化和抗炎特性的多酚有机化合物。本研究旨在确定 RES 是否以及如何减轻脂多糖(LPS)诱导的吉富罗非鱼的肝损伤。
吉富罗非鱼喂食含或不含 RES 的饮食,并培养 8 周,然后注射 LPS。
结果表明,RES 通过激活 Nrf2/Keap1 途径和抑制 NF-κB 途径来减轻由此产生的氧化应激和炎症,这一点通过氧化应激、炎症相关基因表达和抗氧化酶活性的变化得到了证实。此外,RES 通过上调 SIRT1/PGC-1α 和 PINK1/Parkin 途径和降低 p62 表达来清除受损的线粒体并增强线粒体生物发生,从而减轻活性氧(ROS)的积累。总的来说,RES 通过与线粒体相关的机制缓解了 LPS 诱导的吉富罗非鱼的氧化应激和炎症。