Suppr超能文献

姜黄素对吉富罗非鱼肝急性氨应激诱导氧化应激和铁死亡的影响。

Effects of Curcumin on Oxidative Stress and Ferroptosis in Acute Ammonia Stress-Induced Liver Injury in Gibel Carp ().

机构信息

State Key Laboratory of Freshwater Ecology and Biotechnology, Institute of Hydrobiology, Chinese Academy of Sciences, Wuhan 430072, China.

University of Chinese Academy of Sciences, Beijing 100049, China.

出版信息

Int J Mol Sci. 2023 Mar 29;24(7):6441. doi: 10.3390/ijms24076441.

Abstract

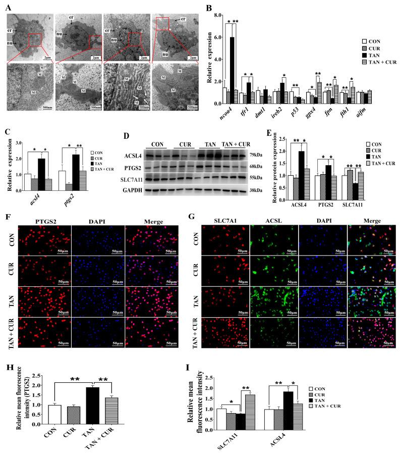
This study investigated the potential role of curcumin (CUR) in preventing oxidative stress and ferroptosis induced by ammonia exposure in gibel carp. Experimental fish (initial weight: 11.22 ± 0.10 g, = 150) were fed diets supplemented with or without 0.5% CUR for 56 days, followed by a 24 h ammonia (32.5 mg/L) exposure. Liver damages (aspartate aminotransferase (AST), alanine aminotransferase (ALT), adenosine deaminase (ADA), and alkaline phosphatase (ALP)) and oxidative stress enzyme activities (reactive oxygen species (ROS), malondialdehyde (MDA); and the content of antioxidant capacity (T-AOC), superoxide dismutase (SOD), and glutathione peroxidase (GPx)) were induced by ammonia stress. The antioxidant capacity was decreased, as indicated by inhibited gene expression of nuclear factor erythroid 2-related factor 2 (), heme oxygenase-1 (), catalase (), and . Ferroptosis was induced by ammonia stress, as suggested by upregulated mRNA levels of nuclear receptor coactivator 4 (), transferrin receptor 1 (), and iron-responsive element-binding protein 2 (), and downregulated expression of glutathione peroxidase 4 (), ferroportin (), and ferritin heavy chain 1 (). In addition, both mRNA and protein levels of ferroptosis markers acyl-CoA synthetase long-chain family member 4 (ACSL4) and prostaglandin-endoperoxide synthase 2 (PTGS2) were upregulated, while cystine/glutamate antiporter (SLC7A11) was downregulated. However, liver injury and ferroptosis in fish induced by ammonia could be attenuated by CUR. Collectively, these findings demonstrate that CUR ameliorates oxidative stress and attenuates ammonia stress-induced ferroptosis. This study provides a new perspective on potential preventive strategies against ammonia stress in gibel carp by dietary CUR.

摘要

本研究探讨了姜黄素(CUR)在预防氨暴露诱导的吉富罗非鱼肝氧化应激和铁死亡中的潜在作用。实验鱼(初始体重:11.22 ± 0.10 g,n = 150)用添加或不添加 0.5% CUR 的饲料喂养 56 天,然后进行 24 h 氨(32.5 mg/L)暴露。氨应激诱导了肝损伤(天冬氨酸氨基转移酶(AST)、丙氨酸氨基转移酶(ALT)、腺苷脱氨酶(ADA)和碱性磷酸酶(ALP))和氧化应激酶活性(活性氧(ROS)、丙二醛(MDA);以及抗氧化能力(T-AOC)、超氧化物歧化酶(SOD)和谷胱甘肽过氧化物酶(GPx)的含量)。抗氧化能力下降,表现为核因子红细胞 2 相关因子 2()、血红素加氧酶-1()、过氧化氢酶()和 基因表达受抑制。铁死亡是由氨应激诱导的,这表明核受体共激活因子 4()、转铁蛋白受体 1()和铁反应元件结合蛋白 2()的 mRNA 水平上调,而谷胱甘肽过氧化物酶 4()、亚铁转运蛋白()和铁蛋白重链 1()的表达下调。此外,铁死亡标志物酰基辅酶 A 合成酶长链家族成员 4(ACSL4)和前列腺素内过氧化物合酶 2(PTGS2)的 mRNA 和蛋白水平均上调,而胱氨酸/谷氨酸反向转运蛋白(SLC7A11)下调。然而,CUR 可减轻氨诱导的鱼肝损伤和铁死亡。综上所述,这些发现表明 CUR 可改善氧化应激并减轻氨应激诱导的铁死亡。本研究为吉富罗非鱼通过膳食 CUR 预防氨应激提供了新的视角。

https://cdn.ncbi.nlm.nih.gov/pmc/blobs/992e/10094298/0922e5d6ba94/ijms-24-06441-g001.jpg

文献AI研究员

20分钟写一篇综述,助力文献阅读效率提升50倍。

立即体验

用中文搜PubMed

大模型驱动的PubMed中文搜索引擎

马上搜索

文档翻译

学术文献翻译模型,支持多种主流文档格式。

立即体验