Suppr超能文献

EGFR/ERK/NF-κB 信号的失活与 18β-甘草次酸对肝癌进展的放射增敏作用有关。

Inactivation of EGFR/ERK/NF-κB signalling associates with radiosensitizing effect of 18β-glycyrrhetinic acid on progression of hepatocellular carcinoma.

机构信息

Department of Radiation Oncology, Chang Bing Show Chwan Memorial Hospital, Changhua, Taiwan.

Department of Radiation Oncology, Show Chwan Memorial Hospital, Changhua, Taiwan.

出版信息

J Cell Mol Med. 2023 Jun;27(11):1539-1549. doi: 10.1111/jcmm.17760. Epub 2023 May 12.

Abstract

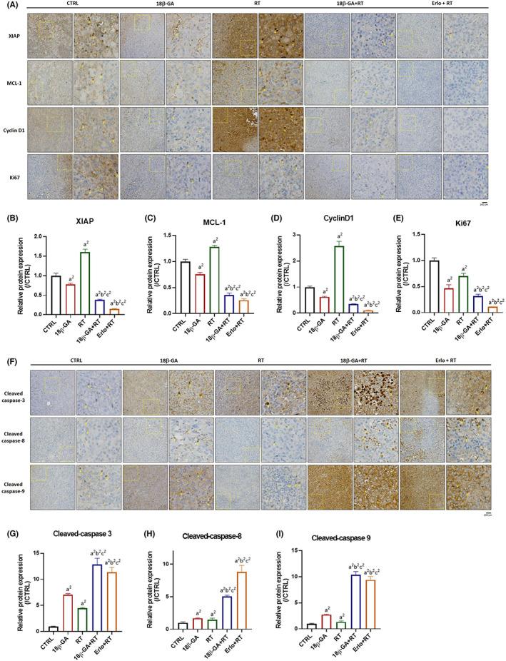
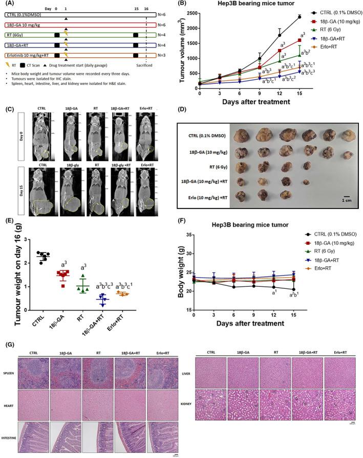
Hepatocellular carcinoma (HCC) is recognized as the fifth most common cancer and the third most common cause of death in Asian population. Studies reported that HCC is relatively insensitive to radiotherapy (RT); thus, considering how to sensitize HCC to RT is worth to be elucidated. Epidermal growth factor receptor (EGFR)-mediated signalling transduction plays the important role in regulating treatment efficacy of HCC. An active compound, 18beta-glycyrrhetinic acid (18β-GA), has been reported to own anti-tumour effect. However, whether 18β-GA possess RT sensitization ability in HCC remains unclear. Here, we used RNA data from TCGA-LIHC (Liver hepatocellular carcinoma) to identify the role between EGFR/ERK/nuclear factor kappa B (NF-κB) signalling and RT by radiosensitivity index (RSI) analysis. We suggested that patients with activated NF-κB signalling may show resistance to RT treatment, whereas combining 18β-GA may reinforce RT efficacy in a Hep3B-bearing animal model. 18β-GA combined with RT showed superior tumour inhibition capacity as compared to monotherapy and even reached similar efficacy as erlotinib combined with RT. Treatment promotion of RT by 18β-GA in HCC is not only through diminishing RT-induced EGFR/ERK/NF-κB signalling but also promoting RT-induced apoptosis pathways. 18β-GA may act as radiosensitizer through inactivating EGFR-mediated HCC progression and inducing caspase-dependent apoptosis signalling.

摘要

肝细胞癌(HCC)是亚洲人群中第五大常见癌症和第三大死亡原因。研究表明 HCC 对放疗(RT)相对不敏感;因此,如何使 HCC 对 RT 敏感值得研究。表皮生长因子受体(EGFR)介导的信号转导在调节 HCC 的治疗效果中起重要作用。一种活性化合物 18β-甘草次酸(18β-GA)已被报道具有抗肿瘤作用。然而,18β-GA 是否具有 HCC 的 RT 增敏能力尚不清楚。在这里,我们使用来自 TCGA-LIHC(肝肝细胞癌)的 RNA 数据通过放射敏感性指数(RSI)分析来鉴定 EGFR/ERK/核因子 kappa B(NF-κB)信号与 RT 之间的关系。我们发现 NF-κB 信号激活的患者可能对 RT 治疗产生耐药性,而联合使用 18β-GA 可能会在 Hep3B 荷瘤动物模型中增强 RT 疗效。与单独治疗相比,18β-GA 联合 RT 显示出更强的肿瘤抑制能力,甚至达到与厄洛替尼联合 RT 相似的疗效。18β-GA 通过抑制 RT 诱导的 EGFR/ERK/NF-κB 信号,同时促进 RT 诱导的细胞凋亡途径,促进 RT 在 HCC 中的治疗作用。18β-GA 可能通过失活 EGFR 介导的 HCC 进展和诱导半胱天冬酶依赖性细胞凋亡信号来发挥放射增敏作用。

https://cdn.ncbi.nlm.nih.gov/pmc/blobs/d5f4/10243161/10dc7625d21a/JCMM-27-1539-g003.jpg

文献AI研究员

20分钟写一篇综述,助力文献阅读效率提升50倍。

立即体验

用中文搜PubMed

大模型驱动的PubMed中文搜索引擎

马上搜索

文档翻译

学术文献翻译模型,支持多种主流文档格式。

立即体验