Suppr超能文献

NF-κB 稳定 ITF2 蛋白可预防结肠炎相关癌症的发生。

Protein stabilization of ITF2 by NF-κB prevents colitis-associated cancer development.

机构信息

Division of Allergy and Clinical Immunology, Brigham and Women's Hospital and Department of Medicine, Harvard Medical School, Boston, USA.

Department of Biomedical Sciences, Seoul National University Graduate School, Seoul, South Korea.

出版信息

Nat Commun. 2023 Apr 25;14(1):2363. doi: 10.1038/s41467-023-38080-w.

Abstract

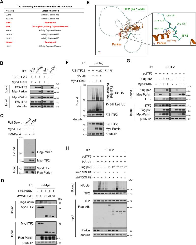
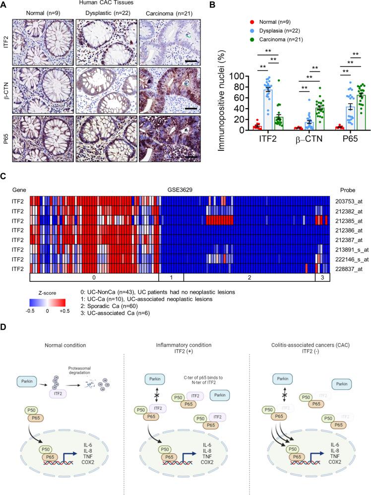
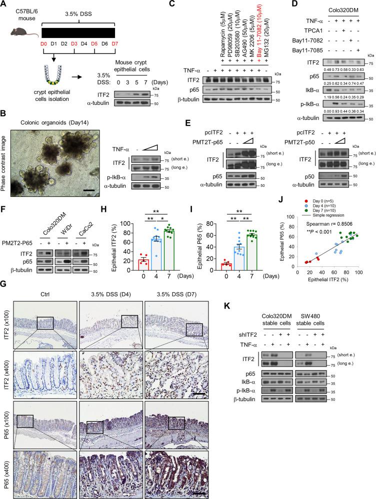
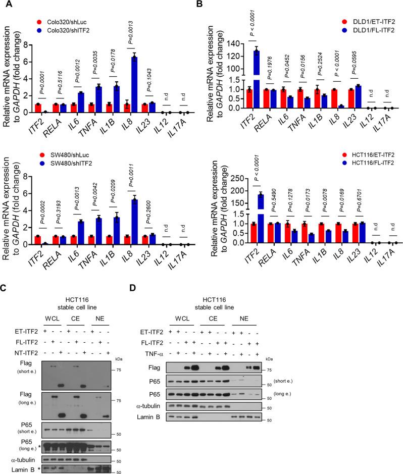
Chronic colonic inflammation is a feature of cancer and is strongly associated with tumorigenesis, but its underlying molecular mechanisms remain poorly understood. Inflammatory conditions increased ITF2 and p65 expression both ex vivo and in vivo, and ITF2 and p65 showed positive correlations. p65 overexpression stabilized ITF2 protein levels by interfering with the binding of Parkin to ITF2. More specifically, the C-terminus of p65 binds to the N-terminus of ITF2 and inhibits ubiquitination, thereby promoting ITF2 stabilization. Parkin acts as a E3 ubiquitin ligase for ITF2 ubiquitination. Intestinal epithelial-specific deletion of ITF2 facilitated nuclear translocation of p65 and thus increased colitis-associated cancer tumorigenesis, which was mediated by Azoxymethane/Dextran sulfate sodium or dextran sulfate sodium. Upregulated ITF2 expression was lost in carcinoma tissues of colitis-associated cancer patients, whereas p65 expression much more increased in both dysplastic and carcinoma regions. Therefore, these findings indicate a critical role for ITF2 in the repression of colitis-associated cancer progression and ITF2 would be an attractive target against inflammatory diseases including colitis-associated cancer.

摘要

慢性结肠炎症是癌症的一个特征,与肿瘤发生有很强的关联,但它的潜在分子机制仍知之甚少。在体内外,炎症状态均增加了 ITF2 和 p65 的表达,且 ITF2 和 p65 呈正相关。p65 的过表达通过干扰 Parkin 与 ITF2 的结合来稳定 ITF2 蛋白水平。更具体地说,p65 的 C 端与 ITF2 的 N 端结合并抑制泛素化,从而促进 ITF2 的稳定。Parkin 作为 ITF2 泛素化的 E3 泛素连接酶。ITF2 在肠上皮细胞中的特异性缺失促进了 p65 的核易位,从而增加了结肠炎相关癌症的肿瘤发生,这是由 AOM/DSS 或 DSS 介导的。在结肠炎相关癌症患者的癌组织中,上调的 ITF2 表达丢失,而 p65 的表达在异型增生和癌区均显著增加。因此,这些发现表明 ITF2 在抑制结肠炎相关癌症进展中起关键作用,ITF2 可能成为治疗包括结肠炎相关癌症在内的炎症性疾病的有吸引力的靶点。

https://cdn.ncbi.nlm.nih.gov/pmc/blobs/e1c7/10130090/0f80e020a134/41467_2023_38080_Fig1_HTML.jpg

文献检索

告别复杂PubMed语法,用中文像聊天一样搜索,搜遍4000万医学文献。AI智能推荐,让科研检索更轻松。

立即免费搜索

文件翻译

保留排版,准确专业,支持PDF/Word/PPT等文件格式,支持 12+语言互译。

免费翻译文档

深度研究

AI帮你快速写综述,25分钟生成高质量综述,智能提取关键信息,辅助科研写作。

立即免费体验