Suppr超能文献

水稻条纹病毒p2蛋白与ATG5相互作用,并被自噬靶向降解。

Rice stripe virus p2 protein interacts with ATG5 and is targeted for degradation by autophagy.

作者信息

Zhang Xiangxiang, Wan Qionglian, Rui Penghuan, Lu Yuwen, Sun Zongtao, Chen Jianping, Wang Yunyue, Yan Fei

机构信息

Plant Protection College, Yunnan Agricultural University, Kunming, China.

State Key Laboratory for Managing Biotic and Chemical Threats to the Quality and Safety of Agro-products, Institute of Plant Virology, Ningbo University, Ningbo, China.

出版信息

Front Microbiol. 2023 Apr 28;14:1191403. doi: 10.3389/fmicb.2023.1191403. eCollection 2023.

Abstract

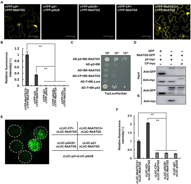
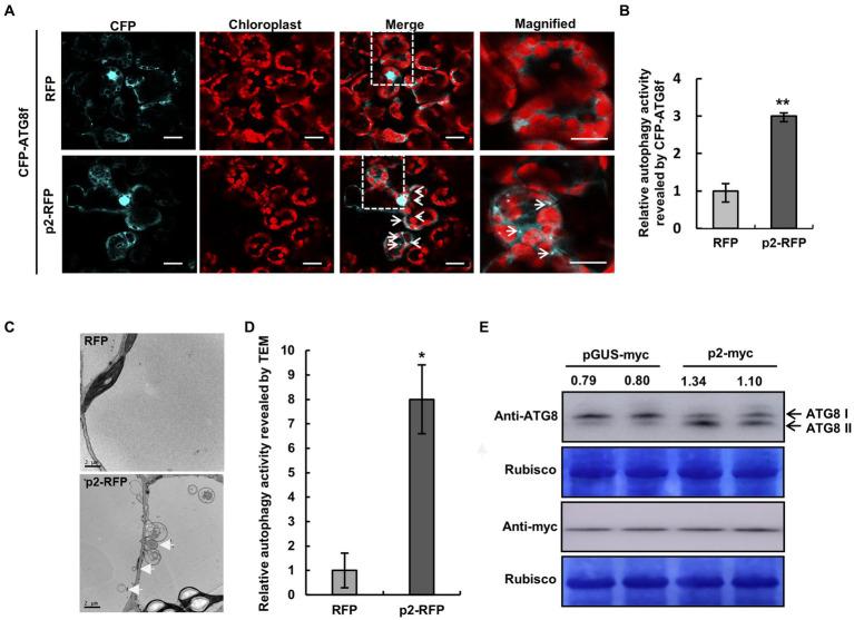
Autophagy can be induced by viral infection and plays antiviral roles in plants, but the underlying mechanism is not well understood. In our previous reports, we have demonstrated that the plant ATG5 plays an essential role in activating autophagy in rice stripe virus (RSV)-infected plants. We also showed that eIF4A, a negative factor of autophagy, interacts with and inhibits ATG5. We here found that RSV p2 protein interacts with ATG5 and can be targeted by autophagy for degradation. Expression of p2 protein induced autophagy and p2 protein was shown to interfere with the interaction between ATG5 and eIF4A, while eIF4A had no effect on the interaction between ATG5 and p2. These results indicate an additional information on the induction of autophagy in RSV-infected plants.

摘要

自噬可由病毒感染诱导,并在植物中发挥抗病毒作用,但其潜在机制尚不清楚。在我们之前的报道中,我们已经证明植物自噬相关基因5(ATG5)在激活受水稻条纹病毒(RSV)感染植物的自噬过程中起关键作用。我们还表明,自噬负调控因子真核翻译起始因子4A(eIF4A)与ATG5相互作用并抑制ATG5。我们在此发现,RSV p2蛋白与ATG5相互作用,并且可被自噬靶向降解。p2蛋白的表达诱导了自噬,并且p2蛋白被证明会干扰ATG5与eIF4A之间的相互作用,而eIF4A对ATG5与p2之间的相互作用没有影响。这些结果为RSV感染植物中自噬的诱导提供了更多信息。

https://cdn.ncbi.nlm.nih.gov/pmc/blobs/585b/10175675/8361e92349d5/fmicb-14-1191403-g001.jpg

文献检索

告别复杂PubMed语法,用中文像聊天一样搜索,搜遍4000万医学文献。AI智能推荐,让科研检索更轻松。

立即免费搜索

文件翻译

保留排版,准确专业,支持PDF/Word/PPT等文件格式,支持 12+语言互译。

免费翻译文档

深度研究

AI帮你快速写综述,25分钟生成高质量综述,智能提取关键信息,辅助科研写作。

立即免费体验