Suppr超能文献

神经元生长调节因子1可能调节脂肪细胞中的白细胞介素-6信号传导。

Neuronal growth regulator 1 may modulate interleukin-6 signaling in adipocytes.

作者信息

Yoo Ara, Lee Soojin

机构信息

Department of Microbiology and Molecular Biology, Chungnam National University, Daejeon, Republic of Korea.

出版信息

Front Mol Biosci. 2023 Apr 28;10:1148521. doi: 10.3389/fmolb.2023.1148521. eCollection 2023.

Abstract

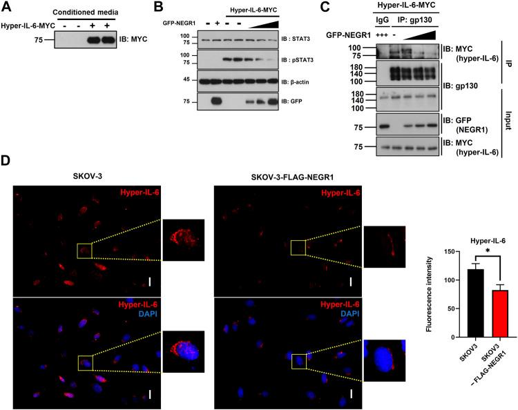
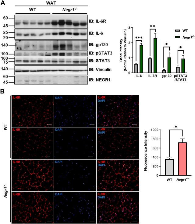
Interleukin-6 (IL-6) is a pleiotropic cytokine that plays both anti- and pro-inflammatory roles. Due to the restricted expression of membrane IL-6 receptor (IL-6R), most pro-inflammatory functions of IL-6 are attributed to its association with soluble IL-6R (sIL-6R). Neuronal growth regulator 1 (NEGR1) is a brain-enriched membrane protein that has recently been recognized as a risk factor for many human diseases including obesity, depression, and autism. In the present study, we report that the expression levels of IL-6 and IL-6R, as well as the phosphorylation of signal transducer and activator of transcription (STAT) 3, were significantly elevated in white adipose tissues of knockout mice. Elevated levels of circulating IL-6 and sIL-6R have also been observed in mice. Furthermore, NEGR1 interacted with IL-6R, which was supported by subcellular fractionation and an proximity ligation assay. Importantly, NEGR1 expression attenuated the phosphorylation of STAT3 by sIL-6R, suggesting that NEGR1 negatively regulates IL-6 trans-signaling. Taken together, we propose that NEGR1 may play a regulatory role in IL-6 signaling by interacting with IL-6R, which may contribute to a molecular link underlying obesity, inflammation, and the depression cycle.

摘要

白细胞介素-6(IL-6)是一种多效性细胞因子,具有抗炎和促炎双重作用。由于膜白细胞介素-6受体(IL-6R)的表达受限,IL-6的大多数促炎功能归因于其与可溶性IL-6R(sIL-6R)的结合。神经元生长调节因子1(NEGR1)是一种大脑富集的膜蛋白,最近被认为是包括肥胖、抑郁症和自闭症在内的多种人类疾病的危险因素。在本研究中,我们报告在基因敲除小鼠的白色脂肪组织中,IL-6和IL-6R的表达水平以及信号转导和转录激活因子(STAT)3的磷酸化显著升高。在基因敲除小鼠中也观察到循环IL-6和sIL-6R水平升高。此外,NEGR1与IL-6R相互作用,亚细胞分级分离和邻近连接分析支持了这一点。重要的是,NEGR1的表达减弱了sIL-6R诱导的STAT3磷酸化,表明NEGR1对IL-6转信号起负调节作用。综上所述,我们提出NEGR1可能通过与IL-6R相互作用在IL-6信号传导中发挥调节作用,这可能有助于揭示肥胖、炎症和抑郁循环背后的分子联系。

https://cdn.ncbi.nlm.nih.gov/pmc/blobs/8a59/10175572/8fb52a85b68d/fmolb-10-1148521-g001.jpg

文献AI研究员

20分钟写一篇综述,助力文献阅读效率提升50倍。

立即体验

用中文搜PubMed

大模型驱动的PubMed中文搜索引擎

马上搜索

文档翻译

学术文献翻译模型,支持多种主流文档格式。

立即体验