Suppr超能文献

泛癌症分析胰岛素样生长因子结合蛋白的致癌作用及其在卵巢癌中的验证。

Pan-cancer analysis of oncogenic role of insulin-like growth factor-binding proteins and validation in ovarian cancer.

机构信息

Department of Obstetrics and Gynecology, Renmin Hospital of Wuhan University, Wuhan, China.

Department of Obstetrics and Gynecology Ultrasound, Renmin Hospital of Wuhan University, Wuhan, China.

出版信息

Cancer Med. 2023 Jul;12(13):14833-14850. doi: 10.1002/cam4.6073. Epub 2023 May 18.

Abstract

BACKGROUND

Numerous studies have shown that the insulin-like growth factor (IGF) pathway is highly associated with tumor initial and progression in several tumors. However, compared with IGF1/1R and IGF2/2R, insufficient studies have focused on IGF-binding proteins (IGFBPs).

METHODS

The GDC TCGA and GTEx data of 33 cancers, TCGA pan-cancer immune phenotypes, tumor mutation burdens, and the copy number alterations of IGFBPs were extracted. Next, the prognostic value of IGFBPs was analyzed based on a univariate Cox analysis. Additionally, the ESTIMATE algorithm was used to calculate stromal and immune scores and tumor purity, and the CIBERSORT algorithm was used to estimate tumor-infiltrating immunocyte levels. Ultimately, the correlation between IGFBP expression and cancer hallmark pathways was estimated with a Spearman analysis.

RESULTS

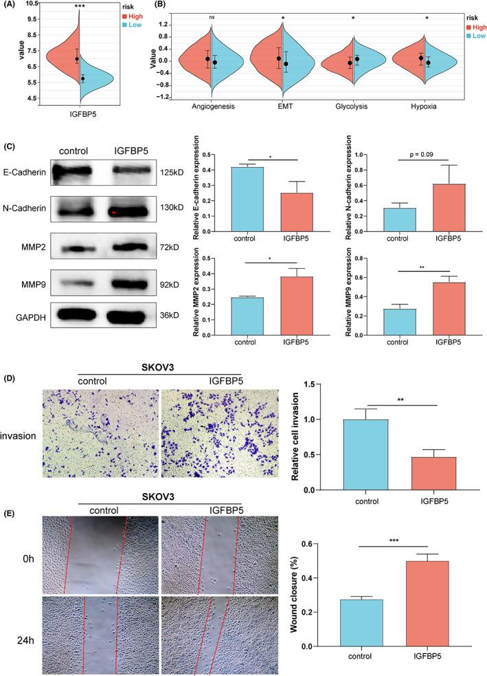
The expression of IGFBPs was differentially expressed and correlated with prognosis in specific cancers. IGFBPs may operate as biological markers for carcinogenesis and progression and as prognostic biomarkers. Additionally, IGFBP5 has been proved that promotes the invasion and migration of ovarian cancer.

CONCLUSIONS

In general, IGFBPs can serve as predictable biomarkers and potential therapeutic targets for specific tumors. Our results could provide underlying targets for the design of laboratory experiments to elucidate the mechanism of IGFBPs in cancers and identify IGFBP5 as a prognostic factor in ovarian cancers.

摘要

背景

许多研究表明,胰岛素样生长因子(IGF)途径与多种肿瘤的肿瘤初始和进展高度相关。然而,与 IGF1/1R 和 IGF2/2R 相比,针对 IGF 结合蛋白(IGFBPs)的研究还不够充分。

方法

提取了 33 种癌症的 GDC TCGA 和 GTEx 数据、TCGA 泛癌免疫表型、肿瘤突变负担以及 IGFBPs 的拷贝数改变。接下来,基于单因素 Cox 分析分析了 IGFBPs 的预后价值。此外,使用 ESTIMATE 算法计算基质和免疫评分和肿瘤纯度,使用 CIBERSORT 算法估计肿瘤浸润免疫细胞水平。最终,使用 Spearman 分析估计 IGFBP 表达与癌症标志性途径之间的相关性。

结果

IGFBPs 的表达在特定癌症中存在差异表达,并与预后相关。IGFBPs 可能作为癌症发生和进展的生物标志物以及预后生物标志物发挥作用。此外,IGFBP5 已被证明可促进卵巢癌的侵袭和迁移。

结论

总的来说,IGFBPs 可以作为特定肿瘤的预测性生物标志物和潜在的治疗靶点。我们的结果可为设计实验室实验提供潜在靶点,以阐明 IGFBPs 在癌症中的作用机制,并确定 IGFBP5 作为卵巢癌的预后因素。

https://cdn.ncbi.nlm.nih.gov/pmc/blobs/04b0/10358252/5fb20498686f/CAM4-12-14833-g002.jpg

文献AI研究员

20分钟写一篇综述,助力文献阅读效率提升50倍。

立即体验

用中文搜PubMed

大模型驱动的PubMed中文搜索引擎

马上搜索

文档翻译

学术文献翻译模型,支持多种主流文档格式。

立即体验