Suppr超能文献

肠道微生物组和代谢组特征可预测中重度溃疡性结肠炎患者对整合素治疗的早期缓解。

Gut Microbiome and Metabonomic Profile Predict Early Remission to Anti-Integrin Therapy in Patients with Moderate to Severe Ulcerative Colitis.

机构信息

Department of Gastroenterology, The First Affiliated Hospital of USTC, Division of Life Sciences and Medicine, University of Science and Technology of China, Hefei, Anhui, People's Republic of China.

Endoscopy Center Department, The First Affiliated Hospital of USTC, Division of Life Sciences and Medicine, University of Science and Technology of China, Hefei, Anhui, People's Republic of China.

出版信息

Microbiol Spectr. 2023 Jun 15;11(3):e0145723. doi: 10.1128/spectrum.01457-23. Epub 2023 May 18.

Abstract

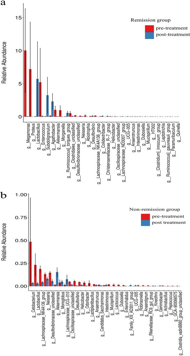
Patients with ulcerative colitis (UC) have low response rates to anti-integrin medications, necessitating the identification of noninvasive biomarkers for predicting remission to anti-integrin therapy. In this study, patients with moderate to severe UC commencing anti-integrin therapy ( = 29), inactive to mild UC patients ( = 13), and healthy controls ( = 11) were selected. Besides clinical evaluation, fecal samples were collected at baseline and week 14 from moderate to severe UC patients. The clinical remission was defined based on the Mayo score. Fecal samples were assessed with 16S rRNA gene sequencing, liquid chromatography-tandem mass spectrometry, and gas chromatography-mass spectrometry (GC-MS). We identified that was significantly more abundant in the remission group ( < 0.001) than that of nonremission group at phylum level for patients commencing vedolizumab. GC-MS analysis revealed that the concentrations of butyric acid ( = 0.024) and isobutyric acid ( = 0.042) were significantly higher in the remission group compared to the nonremission group at baseline. Finally, the combination of , butyric acid, and isobutyric acid improved the diagnosis of early remission to anti-integrin therapy (area under the concentration-time curve = 0.961). We identified significantly higher phylum level diversity of in remission than the nonremission groups at baseline. Notably, the combination of gut microbiome and metabonomic profiles improved the diagnosis of early remission to anti-integrin therapy. It is reported that patients with ulcerative colitis (UC) have low response rates to anti-integrin medications in the latest VARSITY study. Therefore, our primary goals were to discover differences in the gut microbiome and metabonomics patterns between early remission and nonremission patients and to explore the diagnostic value in predicting clinical remission to anti-integrin therapy accurately. In this study, we found that was significantly more abundant in the remission group ( < 0.001) than that of nonremission group at phylum level for patients commencing vedolizumab. Gas chromatography-mass spectrometry analysis revealed that the concentrations of butyric acid ( = 0.024) and isobutyric acid ( = 0.042) were significantly higher in the remission group compared with the nonremission group at baseline. Notably, the combination of , butyric acid, and isobutyric acid improved the diagnosis of early remission to anti-integrin therapy (area under the concentration-time curve = 0.961).

摘要

患者溃疡性结肠炎(UC)对整合素药物的低反应率,需要识别非侵入性的生物标志物来预测整合素治疗的缓解。在这项研究中,开始接受整合素治疗的中重度 UC 患者(n=29)、缓解至轻度 UC 患者(n=13)和健康对照者(n=11)被选中。除了临床评估外,还在中重度 UC 患者的基线和第 14 周收集粪便样本。临床缓解定义基于 Mayo 评分。通过 16S rRNA 基因测序、液相色谱-串联质谱和气相色谱-质谱(GC-MS)对粪便样本进行评估。我们发现,在开始使用 vedolizumab 的患者中,门水平上,缓解组的丰度明显高于未缓解组(p<0.001)。GC-MS 分析显示,在基线时,缓解组丁酸(p=0.024)和异丁酸(p=0.042)的浓度明显高于未缓解组。最后,组合、丁酸和异丁酸提高了早期整合素治疗缓解的诊断(浓度-时间曲线下面积=0.961)。我们发现,在基线时,缓解组的多样性明显高于未缓解组。值得注意的是,肠道微生物组和代谢组学谱的组合改善了对早期整合素治疗缓解的诊断。据报道,最新的 VARSITY 研究表明,溃疡性结肠炎(UC)患者对整合素药物的反应率较低。因此,我们的主要目标是发现早期缓解和未缓解患者之间肠道微生物组和代谢组学模式的差异,并探索准确预测抗整合素治疗临床缓解的诊断价值。在这项研究中,我们发现,在开始使用 vedolizumab 的患者中,门水平上,缓解组的丰度明显高于未缓解组(p<0.001)。气相色谱-质谱分析显示,在基线时,缓解组丁酸(p=0.024)和异丁酸(p=0.042)的浓度明显高于未缓解组。值得注意的是,组合、丁酸和异丁酸提高了早期整合素治疗缓解的诊断(浓度-时间曲线下面积=0.961)。

https://cdn.ncbi.nlm.nih.gov/pmc/blobs/02f2/10269848/6c61af549699/spectrum.01457-23-f001.jpg

文献AI研究员

20分钟写一篇综述,助力文献阅读效率提升50倍。

立即体验

用中文搜PubMed

大模型驱动的PubMed中文搜索引擎

马上搜索

文档翻译

学术文献翻译模型,支持多种主流文档格式。

立即体验