Suppr超能文献

ATRX 缺失会损害 CGAS/STING 信号通路,并增强肉瘤对辐射和溶瘤单纯疱疹病毒的反应。

Atrx deletion impairs CGAS/STING signaling and increases sarcoma response to radiation and oncolytic herpesvirus.

机构信息

Department of Pharmacology and Cancer Biology, and.

Department of Radiation Oncology, Duke University Medical Center, Durham, North Carolina, USA.

出版信息

J Clin Invest. 2023 Jul 3;133(13):e149310. doi: 10.1172/JCI149310.

Abstract

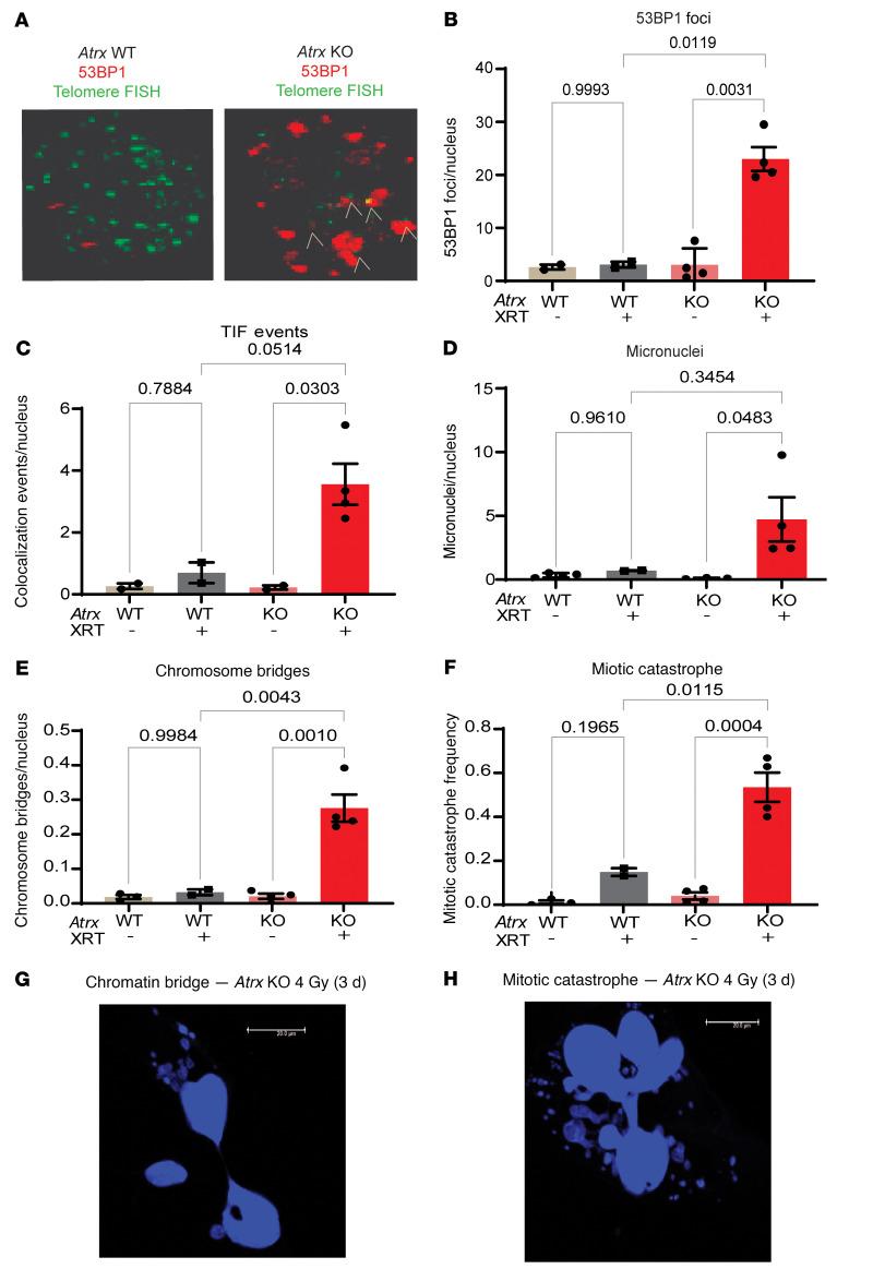
ATRX is one of the most frequently altered genes in solid tumors, and mutation is especially frequent in soft tissue sarcomas. However, the role of ATRX in tumor development and response to cancer therapies remains poorly understood. Here, we developed a primary mouse model of soft tissue sarcoma and showed that Atrx-deleted tumors were more sensitive to radiation therapy and to oncolytic herpesvirus. In the absence of Atrx, irradiated sarcomas had increased persistent DNA damage, telomere dysfunction, and mitotic catastrophe. Our work also showed that Atrx deletion resulted in downregulation of the CGAS/STING signaling pathway at multiple points in the pathway and was not driven by mutations or transcriptional downregulation of the CGAS/STING pathway components. We found that both human and mouse models of Atrx-deleted sarcoma had a reduced adaptive immune response, markedly impaired CGAS/STING signaling, and increased sensitivity to TVEC, an oncolytic herpesvirus that is currently FDA approved for the treatment of aggressive melanomas. Translation of these results to patients with ATRX-mutant cancers could enable genomically guided cancer therapy approaches to improve patient outcomes.

摘要

ATRX 是实体肿瘤中最常发生改变的基因之一,其突变在软组织肉瘤中尤为常见。然而,ATRX 在肿瘤发生和对癌症治疗的反应中的作用仍知之甚少。在这里,我们开发了一种软组织肉瘤的原代小鼠模型,并表明 Atrx 缺失的肿瘤对放射治疗和溶瘤单纯疱疹病毒更敏感。在没有 Atrx 的情况下,辐照肉瘤中持续存在的 DNA 损伤、端粒功能障碍和有丝分裂灾难增加。我们的工作还表明,Atrx 缺失导致 CGAS/STING 信号通路在通路的多个点下调,并且不是由 CGAS/STING 通路成分的突变或转录下调驱动的。我们发现,Atrx 缺失的肉瘤的人类和小鼠模型均表现出适应性免疫反应降低、CGAS/STING 信号明显受损,以及对 TVEC(一种溶瘤单纯疱疹病毒,目前已获得 FDA 批准用于治疗侵袭性黑色素瘤)的敏感性增加。将这些结果转化为 ATRX 突变癌症患者,可能能够实现基于基因组的癌症治疗方法,以改善患者的预后。

https://cdn.ncbi.nlm.nih.gov/pmc/blobs/c474/10313374/377c20c435ae/jci-133-149310-g181.jpg

文献检索

告别复杂PubMed语法,用中文像聊天一样搜索,搜遍4000万医学文献。AI智能推荐,让科研检索更轻松。

立即免费搜索

文件翻译

保留排版,准确专业,支持PDF/Word/PPT等文件格式,支持 12+语言互译。

免费翻译文档

深度研究

AI帮你快速写综述,25分钟生成高质量综述,智能提取关键信息,辅助科研写作。

立即免费体验