Suppr超能文献

磷酸酶再生肝3参与整合素β1/黏着斑激酶-Src/丝裂原活化蛋白激酶信号通路,并有助于调节肝癌细胞的恶性行为。

Phosphatase regenerating liver 3 participates in Integrinβ1/FAK-Src/MAPK signaling pathway and contributes to the regulation of malignant behaviors in hepatocellular carcinoma cells.

作者信息

Chen Guobin, Zhang Zhenzhen, Li Jinghuan, Hu Chao, Gao Dongmei, Chen Jun, Zhang Lan, Xie Xiaoying

机构信息

Department of Hepatic Oncology, Zhongshan Hospital (Xiamen), Fudan University, Xiamen, China.

Xiamen Clinical Research Center for Cancer Therapy, Xiamen, China.

出版信息

J Gastrointest Oncol. 2023 Apr 29;14(2):863-873. doi: 10.21037/jgo-22-976. Epub 2023 Mar 6.

Abstract

BACKGROUND

Hepatocellular carcinoma (HCC) is the leading cause of mortality worldwide. Phosphatase regenerating liver 3 (PRL-3) was associated with cancer metastasis. However, the significance of PRL-3 in the prognosis of HCC remains elusive. The aim of this study was to elucidate the role of PRL-3 in HCC metastasis and its prognosis.

METHODS

The expressions of PRL-3 in cancer tissues isolated from 114 HCC patients, who underwent curative hepatectomy from May to November in 2008, were analyzed by immunohistochemistry, and its prognostic significance was evaluated. Thereafter, the migration, invasion, and metastatic alterations in MHCC97H cells with PRL-3 overexpression or knockdown were explored and compared with the tumor size and lung metastasis in orthotopic HCC model of nude mice derived from MHCC97H cells with PRL-3 overexpression or knockdown. The underlying mechanism involving PRL-3-mediated effect on HCC migration, invasion, and metastasis was further examined.

RESULTS

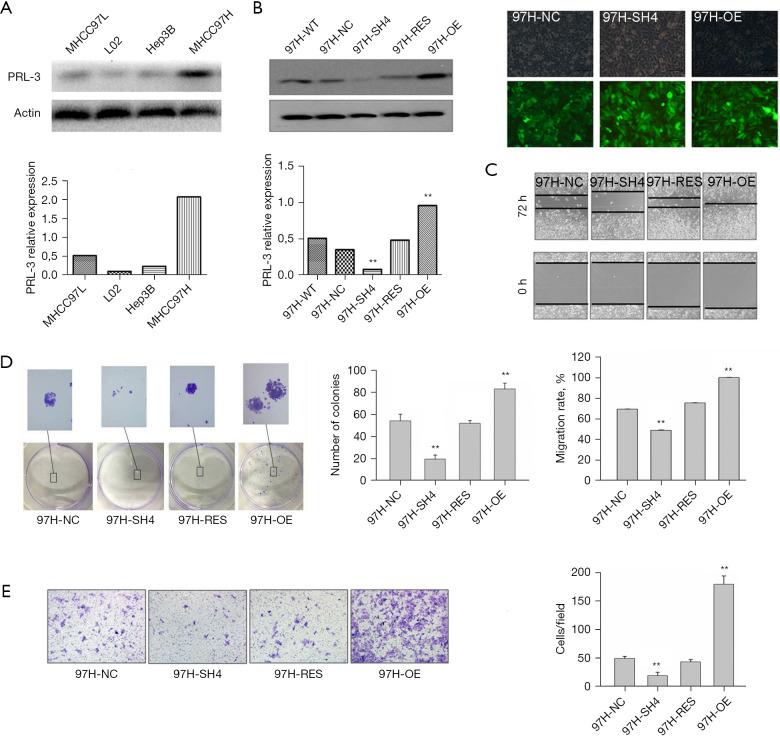
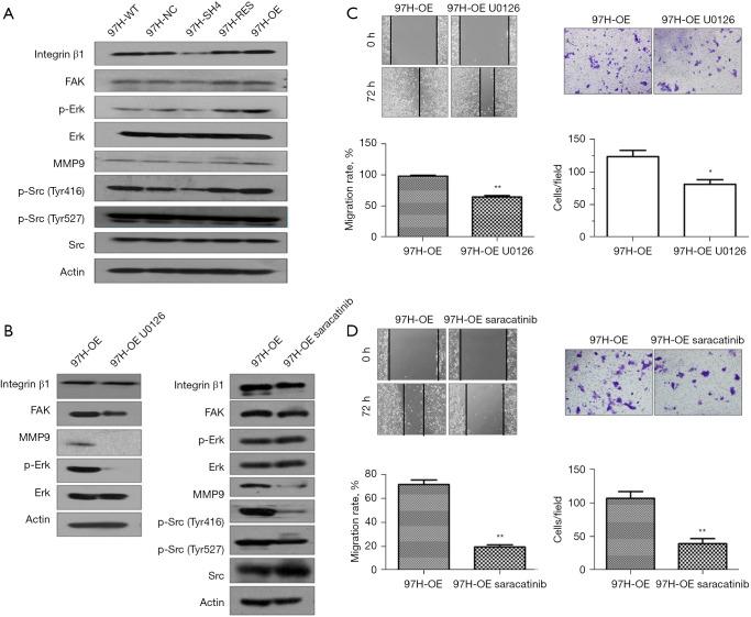
Univariate and multivariate analysis demonstrated PRL-3 overexpression was an independent prognostic factor for poor overall survival (OS) and progression-free survival (PFS) of the HCC patients. Increased PRL-3 expression in MHCC97H cells was in accordance with the enhanced metastasis potential. PRL-3 knockdown inhibited the migration, invasiveness, and clone forming ability in MHCC97H cells, whereas PRL-3 overexpression reverted the above behavior. The growth of xenograft tumor in the liver was suppressed, and the lung metastasis in nude mice was inhibited by PRL-3 downregulation. The knockdown of PRL-3 could downregulate the expressions of Integrinβ1 and p-Src (Tyr416), p-Erk (Thr202/Tyr204) activation, and reduce MMP9 expression. Both MEK1/2 inhibitor (U0126) and Src inhibitor could repress PRL-3-induced invasiveness and migration in MHCC97H cells.

CONCLUSIONS

PRL-3 was significantly overexpressed and an independent prognostic factor to predict the death of HCC patients. Mechanically, PRL-3 plays a critical role in HCC invasive and metastasis via Integrinβ1/FAK-Src/RasMAPK signaling. Validation of PRL-3 as a clinical prediction marker in HCC warrants further research.

摘要

背景

肝细胞癌(HCC)是全球范围内导致死亡的主要原因。磷酸酶再生肝3(PRL-3)与癌症转移相关。然而,PRL-3在HCC预后中的意义仍不明确。本研究的目的是阐明PRL-3在HCC转移及其预后中的作用。

方法

对2008年5月至11月接受根治性肝切除术的114例HCC患者的癌组织中PRL-3的表达进行免疫组织化学分析,并评估其预后意义。此后,探讨并比较PRL-3过表达或敲低的MHCC97H细胞的迁移、侵袭和转移变化,以及源自PRL-3过表达或敲低的MHCC97H细胞的裸鼠原位HCC模型中的肿瘤大小和肺转移情况。进一步研究PRL-3介导的对HCC迁移、侵袭和转移影响的潜在机制。

结果

单因素和多因素分析表明,PRL-3过表达是HCC患者总生存期(OS)和无进展生存期(PFS)不良的独立预后因素。MHCC97H细胞中PRL-3表达增加与转移潜能增强一致。PRL-3敲低抑制了MHCC97H细胞的迁移、侵袭性和克隆形成能力,而PRL-3过表达则逆转了上述行为。肝内异种移植瘤的生长受到抑制,PRL-3下调抑制了裸鼠的肺转移。PRL-3的敲低可下调整合素β1和p-Src(Tyr416)的表达、p-Erk(Thr202/Tyr204)的激活,并降低MMP9的表达。MEK1/2抑制剂(U0126)和Src抑制剂均可抑制PRL-3诱导的MHCC97H细胞的侵袭性和迁移。

结论

PRL-3显著过表达,是预测HCC患者死亡的独立预后因素。从机制上讲,PRL-3通过整合素β1/FAK-Src/Ras-MAPK信号通路在HCC侵袭和转移中起关键作用。验证PRL-3作为HCC临床预测标志物值得进一步研究。

https://cdn.ncbi.nlm.nih.gov/pmc/blobs/f1ec/10186527/8c1f88811948/jgo-14-02-863-f1.jpg

文献检索

告别复杂PubMed语法,用中文像聊天一样搜索,搜遍4000万医学文献。AI智能推荐,让科研检索更轻松。

立即免费搜索

文件翻译

保留排版,准确专业,支持PDF/Word/PPT等文件格式,支持 12+语言互译。

免费翻译文档

深度研究

AI帮你快速写综述,25分钟生成高质量综述,智能提取关键信息,辅助科研写作。

立即免费体验