Suppr超能文献

含溴结构域蛋白9通过雌激素途径激活结直肠癌的增殖和上皮-间质转化。

Bromodomain-containing protein 9 activates proliferation and epithelial-mesenchymal transition of colorectal cancer via the estrogen pathway and .

作者信息

Chen Peng, Du Rongrong, Chang Zhengyao, Gao Wenxing, Zhao Wen, Dong Guanglong

机构信息

Medical School of Chinese PLA, Beijing, China.

Department of General Surgery & Institute of General Surgery, The First Medical Center of Chinese PLA General Hospital, Beijing, China.

出版信息

J Gastrointest Oncol. 2023 Apr 29;14(2):980-996. doi: 10.21037/jgo-23-271. Epub 2023 Apr 26.

Abstract

BACKGROUND

Bromodomain-containing protein 9 (BRD9) has been reported to be upregulated in multiple malignancies and facilitate cancer progression. However, there is a paucity of data relating to its expression and biological role in colorectal cancer (CRC). Therefore, this current study examined the prognostic role of BRD9 in CRC and the underlying mechanisms involved.

METHODS

Real-time polymerase chain reaction (PCR) and Western blotting were used to examine the expression of BRD9 in paired fresh CRC and para-tumor tissues from colectomy patients (n=31). Immunohistochemistry (IHC) was performed to assess BRD9 expression in 524 paraffin-embedded archived CRC samples. The clinical variables are including age, sex, carcinoembryonic antigen (CEA), location of tumor, T stage, N stage, and TNM classification. The effect of BRD9 on the prognosis of CRC patients was explored by Kaplan-Meier and Cox regression analyses. Cell counting kit 8 (CCK-8), clone formation assay, transwell assay, and flow cytometry were used to determine CRC cell proliferation, migration, invasion, and apoptosis, respectively. Xenograft models in nude mice were established to investigate the role of the BRD9 .

RESULTS

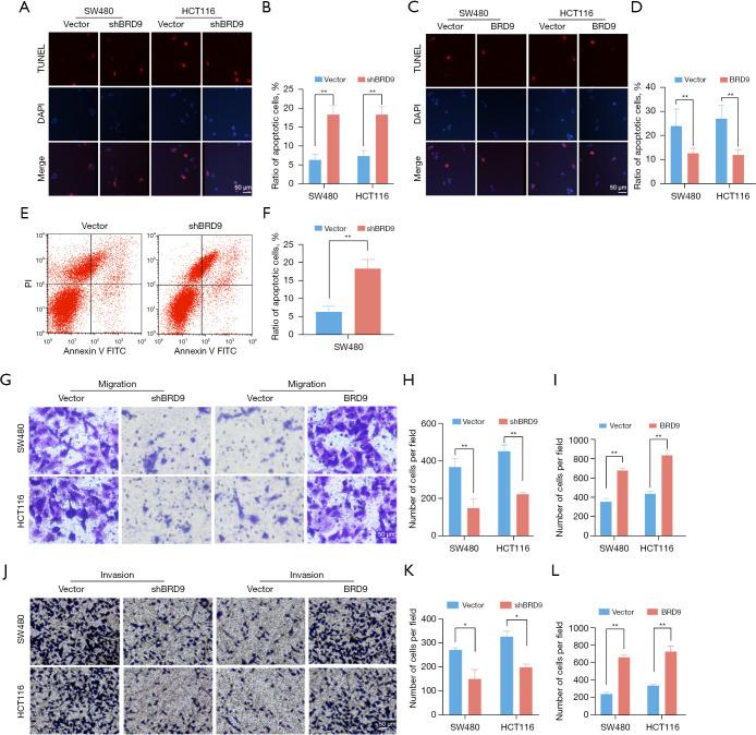
BRD9 mRNA and protein expression levels were significantly upregulated in CRC cells compared to normal colorectal epithelial cells (P<0.001). IHC analysis of 524 paraffin-embedded archived CRC tissues showed that high BRD9 expression was significantly associated with TNM classifications, CEA, and lymphatic invasion (P<0.01). Univariate and multivariate analyses indicated that BRD9 [hazard ratio (HR): 3.04, 95% confidence interval (CI): 1.78-5.20; P<0.01] expression and sex (HR: 6.39, 95% CI: 3.94-10.37; P<0.01) were independent prognostic factors for overall survival in the entire cohort. Overexpressing BRD9 promoted CRC cell proliferation, while silencing BRD9 inhibited the proliferation of CRC cells. Furthermore, we showed that BRD9 silencing significantly inhibited epithelial-mesenchymal transition (EMT) via the estrogen pathway. Finally, we demonstrated that silencing BRD9 significantly inhibited the proliferation and tumorigenicity of SW480 and HCT116 cells and in nude mice (P<0.05).

CONCLUSIONS

This study demonstrated that BRD9 high could be an independent prognostic risk factor for CRC. Furthermore, the BRD9/estrogen pathway may contribute to the proliferation of CRC cells and EMT, suggesting that BRD9 may be a novel molecular target in the therapeutic treatment of CRC.

摘要

背景

据报道,含溴结构域蛋白9(BRD9)在多种恶性肿瘤中上调,并促进癌症进展。然而,关于其在结直肠癌(CRC)中的表达和生物学作用的数据却很少。因此,本研究探讨了BRD9在CRC中的预后作用及其潜在机制。

方法

采用实时聚合酶链反应(PCR)和蛋白质免疫印迹法检测31例接受结肠切除术患者的配对新鲜CRC组织和癌旁组织中BRD9的表达。采用免疫组织化学(IHC)方法评估524例石蜡包埋的存档CRC样本中BRD9的表达。临床变量包括年龄、性别、癌胚抗原(CEA)、肿瘤位置、T分期、N分期和TNM分类。通过Kaplan-Meier和Cox回归分析探讨BRD9对CRC患者预后的影响。分别使用细胞计数试剂盒8(CCK-8)、克隆形成试验、Transwell试验和流式细胞术检测CRC细胞的增殖、迁移、侵袭和凋亡。建立裸鼠异种移植模型以研究BRD9的作用。

结果

与正常结直肠上皮细胞相比,CRC细胞中BRD9 mRNA和蛋白表达水平显著上调(P<0.001)。对524例石蜡包埋的存档CRC组织进行IHC分析显示,BRD9高表达与TNM分类、CEA和淋巴浸润显著相关(P<0.01)。单因素和多因素分析表明,BRD9[风险比(HR):3.04,95%置信区间(CI):1.78-5.20;P<0.01]表达和性别(HR:6.39,95%CI:3.94-10.37;P<0.01)是整个队列总生存的独立预后因素。过表达BRD9促进CRC细胞增殖,而沉默BRD9抑制CRC细胞增殖。此外,我们发现沉默BRD9通过雌激素途径显著抑制上皮-间质转化(EMT)。最后,我们证明沉默BRD9显著抑制SW480和HCT116细胞在裸鼠中的增殖和致瘤性(P<0.05)。

结论

本研究表明,BRD9高表达可能是CRC的独立预后危险因素。此外,BRD9/雌激素途径可能促进CRC细胞的增殖和EMT,提示BRD9可能是CRC治疗的新分子靶点。

https://cdn.ncbi.nlm.nih.gov/pmc/blobs/7b71/10186543/1dcd915cf35c/jgo-14-02-980-f1.jpg

文献检索

告别复杂PubMed语法,用中文像聊天一样搜索,搜遍4000万医学文献。AI智能推荐,让科研检索更轻松。

立即免费搜索

文件翻译

保留排版,准确专业,支持PDF/Word/PPT等文件格式,支持 12+语言互译。

免费翻译文档

深度研究

AI帮你快速写综述,25分钟生成高质量综述,智能提取关键信息,辅助科研写作。

立即免费体验