Wu Ailing, Li Zhongyue, Wang Yilong, Chen Yi, Peng Jinkai, Zhu Mengying, Li Yueyue, Song Hai, Zhou Dongming, Zhang Chudi, Lv Yao, Zhao Zhengyan
Children's Hospital, Zhejiang University School of Medicine, National Clinical Research Center for Child Health, Hangzhou, China.
Zhejiang University School of Medicine, Hangzhou, China.
Cell Death Discov. 2023 May 19;9(1):171. doi: 10.1038/s41420-023-01466-2.
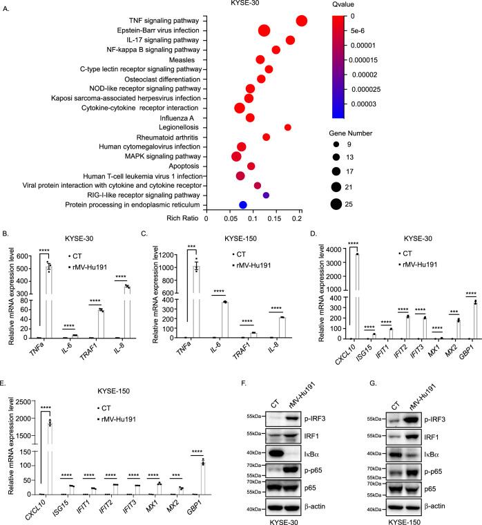
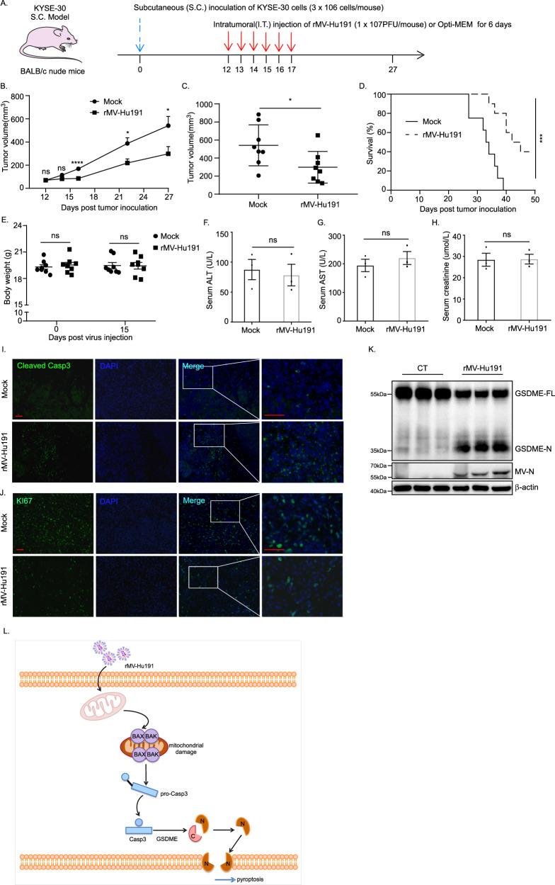
Oncolytic viruses have recently been proven to be an effective and promising cancer therapeutic strategy, but there is rare data about oncolytic therapy in esophageal squamous cell carcinoma (ESCC), especially oncolytic measles virotherapy. Therefore, this study aimed to explore whether the recombinant measles virus vaccine strain rMV-Hu191 has an oncolytic effect against ESCC cells in vitro and in vivo and elucidate the underlying mechanisms. Our results showed that rMV-Hu191 could efficiently replicate in and kill ESCC cells through caspase-3/GSDME-mediated pyroptosis. Mechanistically, rMV-Hu191 triggers mitochondrial dysfunction to induce pyroptosis, which is mediated by BAK (BCL2 antagonist/killer 1) or BAX (BCL2 associated X). Further analysis revealed that rMV-Hu191 activates inflammatory signaling in ESCC cells, which may enhance the oncolytic efficiency. Moreover, intratumoral injection of rMV-Hu191 induced dramatic tumor regression in an ESCC xenograft model. Collectively, these findings imply that rMV-Hu191 exhibits an antitumor effect through BAK/BAX-dependent caspase-3/GSDME-mediated pyroptosis and provides a potentially promising new therapy for ESCC treatment.
溶瘤病毒最近已被证明是一种有效且有前景的癌症治疗策略,但关于食管鳞状细胞癌(ESCC)溶瘤治疗的数据很少,尤其是溶瘤麻疹病毒疗法。因此,本研究旨在探讨重组麻疹病毒疫苗株rMV-Hu191在体外和体内对ESCC细胞是否具有溶瘤作用,并阐明其潜在机制。我们的结果表明,rMV-Hu191可以通过caspase-3/GSDME介导的细胞焦亡在ESCC细胞中有效复制并杀死它们。机制上,rMV-Hu191触发线粒体功能障碍以诱导细胞焦亡,这由BAK(BCL2拮抗剂/杀手1)或BAX(BCL2相关X)介导。进一步分析表明,rMV-Hu191激活ESCC细胞中的炎症信号,这可能会提高溶瘤效率。此外,瘤内注射rMV-Hu191在ESCC异种移植模型中诱导了显著的肿瘤消退。总体而言,这些发现表明rMV-Hu191通过BAK/BAX依赖的caspase-3/GSDME介导的细胞焦亡发挥抗肿瘤作用,并为ESCC治疗提供了一种潜在的有前景的新疗法。