Lab of Brewing Microbiology and Applied Enzymology, The Key Laboratory of Industrial Biotechnology, Ministry of Education, State Key Laboratory of Food Science and Technology, School of Biotechnology, Jiangnan University, Wuxi, 214122, Jiangsu, People's Republic of China.
Laboratory of Bio-Interactions and Crop Health, Jiangsu Provincial Key Lab of Solid Organic Waste Utilization, Jiangsu Collaborative Innovation Center of Solid Organic Wastes, Educational Ministry Engineering Center of Resource-Saving Fertilizers, Nanjing Agricultural University, Nanjing, 210095, Jiangsu, People's Republic of China.
Microbiome. 2023 May 20;11(1):115. doi: 10.1186/s40168-023-01536-8.
Fermented foods are considered to be beneficial for human health. Secondary metabolites determined by biosynthetic gene clusters (BGCs) are precious bioactive compounds with various biological activities. However, the diversity and distribution of the biosynthetic potential of secondary metabolites in global food fermentations remain largely unknown. In this study, we performed a large-scale and comprehensive investigation for the BGCs in global food fermentations by metagenomics analysis.
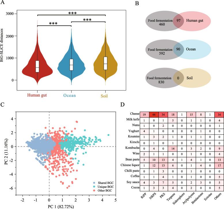
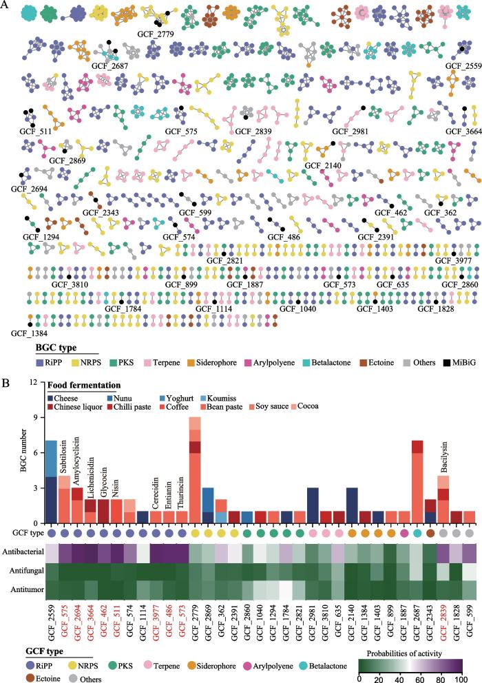
We recovered 653 bacterial metagenome-assembled genomes (MAGs) from 367 metagenomic sequencing datasets covering 15 general food fermentation types worldwide. In total, 2334 secondary metabolite BGCs, including 1003 novel BGCs, were identified in these MAGs. Bacillaceae, Streptococcaceae, Streptomycetaceae, Brevibacteriaceae and Lactobacillaceae contained high abundances of novel BGCs (≥ 60 novel BGCs). Among 2334 BGCs, 1655 were habitat-specific, originating from habitat-specific species (80.54%) and habitat-specific genotypes within multi-habitat species (19.46%) in different food fermentation types. Biological activity analysis suggested that 183 BGC-producing secondary metabolites exhibited high probabilities of antibacterial activity (> 80%). These 183 BGCs were distributed across all 15 food fermentation types, and cheese fermentation contained the most BGC number.
This study demonstrates that food fermentation systems are an untapped reservoir of BGCs and bioactive secondary metabolites, and it provides novel insights into the potential human health benefits of fermented foods. Video Abstract.
发酵食品被认为对人类健康有益。生物合成基因簇(BGCs)决定的次生代谢物是具有多种生物活性的珍贵生物活性化合物。然而,全球食品发酵中次生代谢物生物合成潜力的多样性和分布在很大程度上仍是未知的。在本研究中,我们通过宏基因组分析对全球食品发酵中的 BGCs 进行了大规模和全面的调查。
我们从全球范围内 15 种常见食品发酵类型的 367 个宏基因组测序数据集回收了 653 个细菌宏基因组组装基因组(MAG)。总共在这些 MAG 中鉴定了 2334 个次生代谢物 BGC,包括 1003 个新 BGC。芽孢杆菌科、链球菌科、链霉菌科、短杆菌科和乳杆菌科含有大量的新 BGC(≥60 个新 BGC)。在 2334 个 BGC 中,有 1655 个是特定生境的,来源于不同食品发酵类型中特定生境的物种(80.54%)和特定生境种内的特定基因型(19.46%)。生物活性分析表明,183 个 BGC 产生的次生代谢物具有很高的抗菌活性概率(>80%)。这些 BGC 分布在所有 15 种食品发酵类型中,奶酪发酵中含有最多的 BGC 数量。
本研究表明,食品发酵系统是 BGC 和生物活性次生代谢物的未开发库,并为发酵食品对人类健康的潜在益处提供了新的见解。