Suppr超能文献

非经典整合素信号激活小细胞肺癌中的 EGFR 和 RAS-MAPK-ERK 信号。

Non-canonical integrin signaling activates EGFR and RAS-MAPK-ERK signaling in small cell lung cancer.

机构信息

Université de Lorraine, CNRS, Laboratoire IMoPA, UMR 7365; F-54000 Nancy, France.

Lung Cancer Epigenetics, Max-Planck-Institute for Heart and Lung Research; 61231 Bad Nauheim, Germany.

出版信息

Theranostics. 2023 Apr 17;13(8):2384-2407. doi: 10.7150/thno.79493. eCollection 2023.

Abstract

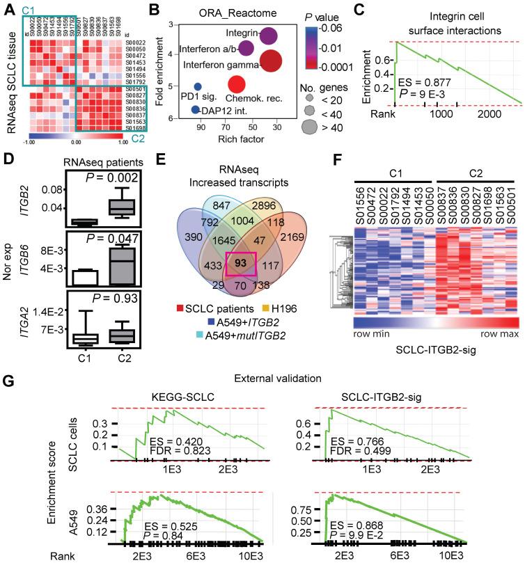
Small cell lung cancer (SCLC) is an extremely aggressive cancer type with a patient median survival of 6-12 months. Epidermal growth factor (EGF) signaling plays an important role in triggering SCLC. In addition, growth factor-dependent signals and alpha-, beta-integrin (ITGA, ITGB) heterodimer receptors functionally cooperate and integrate their signaling pathways. However, the precise role of integrins in EGF receptor (EGFR) activation in SCLC remains elusive. We analyzed human precision-cut lung slices (hPCLS), retrospectively collected human lung tissue samples and cell lines by classical methods of molecular biology and biochemistry. In addition, we performed RNA-sequencing-based transcriptomic analysis in human lung cancer cells and human lung tissue samples, as well as high-resolution mass spectrometric analysis of the protein cargo from extracellular vesicles (EVs) that were isolated from human lung cancer cells. Our results demonstrate that non-canonical ITGB2 signaling activates EGFR and RAS/MAPK/ERK signaling in SCLC. Further, we identified a novel SCLC gene expression signature consisting of 93 transcripts that were induced by ITGB2, which may be used for stratification of SCLC patients and prognosis prediction of LC patients. We also found a cell-cell communication mechanism based on EVs containing ITGB2, which were secreted by SCLC cells and induced in control human lung tissue RAS/MAPK/ERK signaling and SCLC markers. We uncovered a mechanism of ITGB2-mediated EGFR activation in SCLC that explains EGFR-inhibitor resistance independently of EGFR mutations, suggesting the development of therapies targeting ITGB2 for patients with this extremely aggressive lung cancer type.

摘要

小细胞肺癌(SCLC)是一种极具侵袭性的癌症,患者中位生存期为 6-12 个月。表皮生长因子(EGF)信号在触发 SCLC 中起着重要作用。此外,生长因子依赖性信号和α、β-整联蛋白(ITGA、ITGB)异二聚体受体在功能上合作并整合其信号通路。然而,整联蛋白在 SCLC 中 EGFR 激活的确切作用仍不清楚。我们通过经典的分子生物学和生物化学方法分析了人类精确切割肺切片(hPCLS),回顾性收集了人类肺组织样本和细胞系。此外,我们还对人类肺癌细胞和人类肺组织样本进行了基于 RNA 测序的转录组分析,以及对从人类肺癌细胞中分离出的细胞外囊泡(EVs)的蛋白质货物进行高分辨率质谱分析。我们的结果表明,非典型的 ITGB2 信号激活了 SCLC 中的 EGFR 和 RAS/MAPK/ERK 信号。此外,我们鉴定了一个由 93 个转录物组成的新型 SCLC 基因表达特征,这些转录物受 ITGB2 诱导,可用于 SCLC 患者的分层和 LC 患者的预后预测。我们还发现了一种基于 EV 的细胞间通讯机制,其中包含 ITGB2,由 SCLC 细胞分泌,并诱导对照人肺组织 RAS/MAPK/ERK 信号和 SCLC 标志物。我们揭示了 SCLC 中 ITGB2 介导的 EGFR 激活的机制,该机制独立于 EGFR 突变解释 EGFR 抑制剂耐药性,提示针对这种极具侵袭性肺癌类型的患者开发靶向 ITGB2 的治疗方法。

https://cdn.ncbi.nlm.nih.gov/pmc/blobs/8b0f/10196829/b3537245e646/thnov13p2384g001.jpg

文献检索

告别复杂PubMed语法,用中文像聊天一样搜索,搜遍4000万医学文献。AI智能推荐,让科研检索更轻松。

立即免费搜索

文件翻译

保留排版,准确专业,支持PDF/Word/PPT等文件格式,支持 12+语言互译。

免费翻译文档

深度研究

AI帮你快速写综述,25分钟生成高质量综述,智能提取关键信息,辅助科研写作。

立即免费体验