Suppr超能文献

ZNF671 的甲基化增加通过促进喉癌中 MAPK6 转录来抑制肿瘤进展。

Increased methylation of ZNF671 suppresses tumor progression by promoting MAPK6 transcription in laryngeal carcinoma.

机构信息

Department of Endocrinology, Shengjing Hospital of China Medical University, Shenyang, Liaoning, 110004, China.

Department of Otolaryngology Head and Neck Surgery, Shengjing Hospital of China Medical University, Shenyang, Liaoning, 110004, China.

出版信息

Int J Biol Sci. 2023 May 8;19(8):2443-2457. doi: 10.7150/ijbs.82692. eCollection 2023.

Abstract

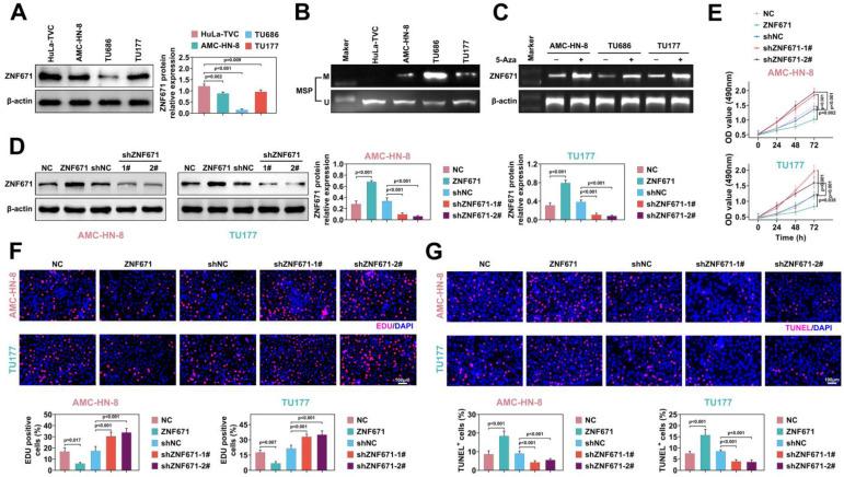
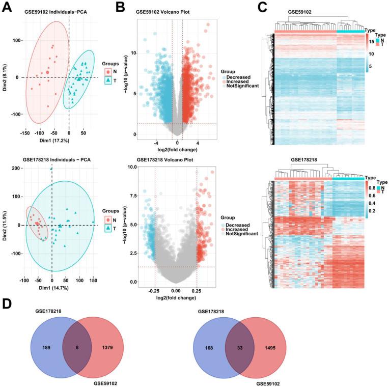
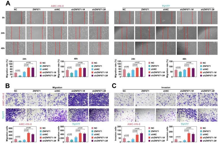
Laryngeal squamous cell carcinoma (LSCC) is a malignant tumor of the head and neck, the exact mechanism of which has not been explored. By analyzing the GEO data, we found the highly methylated and low expression gene ZNF671. The expression level of ZNF671 in clinical samples was verified by RT-PCR, western blotting and methylation-specific PCR. The function of ZNF671 in LSCC was detected by cell culture and transfection, MTT, Edu, TUNEL assays and flow cytometry analysis. The binding sites of ZNF671 to MAPK6 promoter region were detected and verified by luciferase reporter gene and chromatin immunoprecipitation. Finally, the effect of ZNF671 on LSCC tumors was tested . In this study, by analyzing GEO data GSE178218 and GSE59102, we found that zinc finger protein (ZNF671) expression was decreased, and DNA methylation level was increased in laryngeal cancer. Moreover, the abnormal expression of ZNF671 was associated with poor survival prognosis of patients. In addition, we found that overexpression of ZNF671 could inhibit the viability, proliferation, migration and invasion of LSCC cells, while promoting cell apoptosis. In contrast, the opposite effects were observed after knockdown of ZNF671. Through the prediction website and chromatin immunoprecipitation and luciferase reporter experiments, it was found that ZNF671 could bind to the promoter region of MAPK6, thereby inhibiting the expression of MPAK6. experiments confirmed that overexpression of ZNF671 could inhibit tumor growth. Our study found that ZNF671 expression was down-regulated in LSCC. ZNF671 up-regulates the expression of MAPK6 by binding to its promoter region, thus participating in cell proliferation, migration and invasion in LSCC. Our study may provide new ideas for early prediction and treatment of LSCC.

摘要

喉鳞状细胞癌(LSCC)是一种头颈部恶性肿瘤,其确切机制尚未被探索。通过分析 GEO 数据,我们发现了高度甲基化和低表达的 ZNF671 基因。通过 RT-PCR、western blotting 和甲基化特异性 PCR 验证了 ZNF671 在临床样本中的表达水平。通过细胞培养和转染、MTT、Edu、TUNEL 检测和流式细胞术分析检测了 ZNF671 在 LSCC 中的功能。通过荧光素酶报告基因和染色质免疫沉淀检测和验证了 ZNF671 与 MAPK6 启动子区域的结合位点。最后,测试了 ZNF671 对 LSCC 肿瘤的影响。在这项研究中,通过分析 GEO 数据 GSE178218 和 GSE59102,我们发现锌指蛋白(ZNF671)在喉癌中的表达降低,DNA 甲基化水平升高。此外,ZNF671 的异常表达与患者的不良生存预后相关。此外,我们发现 ZNF671 的过表达可以抑制 LSCC 细胞的活力、增殖、迁移和侵袭,同时促进细胞凋亡。相反,ZNF671 敲低后观察到相反的效果。通过预测网站和染色质免疫沉淀和荧光素酶报告实验发现,ZNF671 可以结合到 MAPK6 的启动子区域,从而抑制 MAPK6 的表达。实验证实,ZNF671 的过表达可以抑制肿瘤生长。我们的研究发现 ZNF671 在 LSCC 中表达下调。ZNF671 通过结合其启动子区域上调 MAPK6 的表达,从而参与 LSCC 中的细胞增殖、迁移和侵袭。我们的研究可能为 LSCC 的早期预测和治疗提供新的思路。

https://cdn.ncbi.nlm.nih.gov/pmc/blobs/f7e5/10197888/f36e19cca779/ijbsv19p2443g001.jpg

文献检索

告别复杂PubMed语法,用中文像聊天一样搜索,搜遍4000万医学文献。AI智能推荐,让科研检索更轻松。

立即免费搜索

文件翻译

保留排版,准确专业,支持PDF/Word/PPT等文件格式,支持 12+语言互译。

免费翻译文档

深度研究

AI帮你快速写综述,25分钟生成高质量综述,智能提取关键信息,辅助科研写作。

立即免费体验