• 文献检索
  • 文档翻译
  • 深度研究
  • 学术资讯
  • Suppr Zotero 插件Zotero 插件
  • 邀请有礼
  • 套餐&价格
  • 历史记录
应用&插件
Suppr Zotero 插件Zotero 插件浏览器插件Mac 客户端Windows 客户端微信小程序
定价
高级版会员购买积分包购买API积分包
服务
文献检索文档翻译深度研究API 文档MCP 服务
关于我们
关于 Suppr公司介绍联系我们用户协议隐私条款
关注我们

Suppr 超能文献

核心技术专利:CN118964589B侵权必究
粤ICP备2023148730 号-1Suppr @ 2026

文献检索

告别复杂PubMed语法,用中文像聊天一样搜索,搜遍4000万医学文献。AI智能推荐,让科研检索更轻松。

立即免费搜索

文件翻译

保留排版,准确专业,支持PDF/Word/PPT等文件格式,支持 12+语言互译。

免费翻译文档

深度研究

AI帮你快速写综述,25分钟生成高质量综述,智能提取关键信息,辅助科研写作。

立即免费体验

小胶质细胞通过嘌呤能P2Y12相关的小体和丝状伪足形成降解 Tau 寡聚体沉积物并诱导趋化性。

Microglia degrade Tau oligomers deposit via purinergic P2Y12-associated podosome and filopodia formation and induce chemotaxis.

作者信息

Chinnathambi Subashchandrabose, Das Rashmi

机构信息

Neurobiology Group, Division of Biochemical Sciences, CSIR-National Chemical Laboratory, Dr. Homi Bhabha Road, Pune, 411008, India.

Academy of Scientific and Innovative Research (AcSIR), Ghaziabad, 201002, India.

出版信息

Cell Biosci. 2023 May 23;13(1):95. doi: 10.1186/s13578-023-01028-0.

DOI:10.1186/s13578-023-01028-0
PMID:37221563
原文链接:https://pmc.ncbi.nlm.nih.gov/articles/PMC10204346/
Abstract

BACKGROUND

Tau protein forms neurofibrillary tangles and becomes deposited in the brain during Alzheimer's disease (AD). Tau oligomers are the most reactive species, mediating neurotoxic and inflammatory activity. Microglia are the immune cells in the central nervous system, sense the extracellular Tau via various cell surface receptors. Purinergic P2Y12 receptor can directly interact with Tau oligomers and mediates microglial chemotaxis via actin remodeling. The disease-associated microglia are associated with impaired migration and express a reduced level of P2Y12, but elevate the level of reactive oxygen species and pro-inflammatory cytokines.

RESULTS

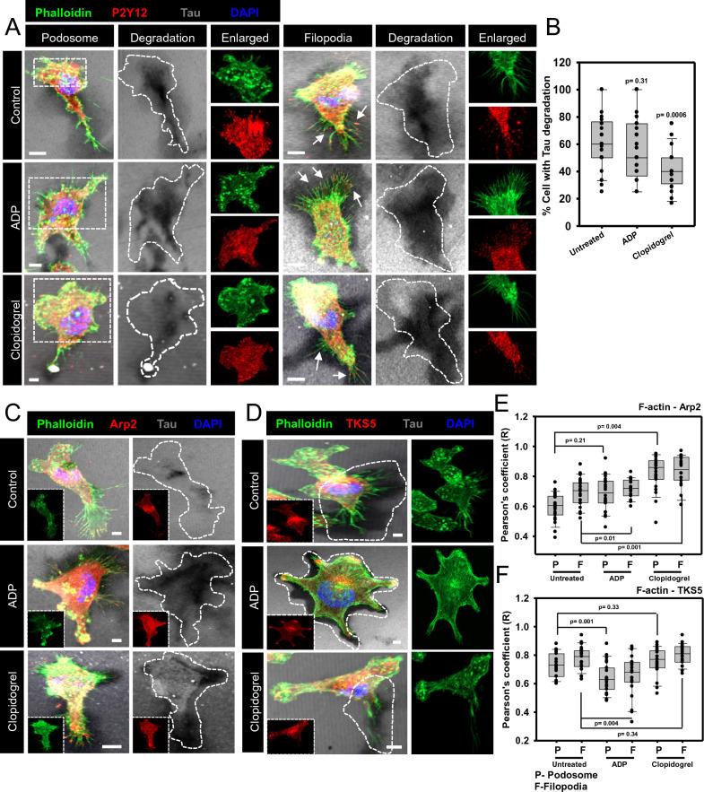
Here, we studied the formation and organization of various actin microstructures such as-podosome, filopodia and uropod in colocalization with actin nucleator protein Arp2 and scaffold protein TKS5 in Tau-induced microglia by fluorescence microscopy. Further, the relevance of P2Y12 signaling either by activation or blockage was studied in terms of actin structure formations and Tau deposits degradation by N9 microglia. Extracellular Tau oligomers facilitate the microglial migration via Arp2-associated podosome and filopodia formation through the involvement of P2Y12 signaling. Similarly, Tau oligomers induce the TKS5-associated podosome clustering in microglial lamella in a time-dependent manner. Moreover, the P2Y12 was evidenced to localize with F-actin-rich podosome and filopodia during Tau-deposit degradation. The blockage of P2Y12 signaling resulted in decreased microglial migration and Tau-deposit degradation.

CONCLUSIONS

The P2Y12 signaling mediate the formation of migratory actin structures like- podosome and filopodia to exhibit chemotaxis and degrade Tau deposit. These beneficial roles of P2Y12 in microglial chemotaxis, actin network remodeling and Tau clearance can be intervened as a therapeutic target in AD.

摘要

背景

在阿尔茨海默病(AD)期间,tau蛋白形成神经原纤维缠结并沉积于大脑中。tau寡聚体是最具反应活性的物质,介导神经毒性和炎症活动。小胶质细胞是中枢神经系统中的免疫细胞,通过各种细胞表面受体感知细胞外tau蛋白。嘌呤能P2Y12受体可直接与tau寡聚体相互作用,并通过肌动蛋白重塑介导小胶质细胞趋化作用。疾病相关的小胶质细胞与迁移受损有关,P2Y12表达水平降低,但活性氧和促炎细胞因子水平升高。

结果

在此,我们通过荧光显微镜研究了tau诱导的小胶质细胞中各种肌动蛋白微结构(如足体、丝状伪足和尾足)与肌动蛋白成核蛋白Arp2和支架蛋白TKS5共定位的形成和组织情况。此外,研究了通过激活或阻断P2Y12信号传导在N9小胶质细胞的肌动蛋白结构形成和tau沉积物降解方面的相关性。细胞外tau寡聚体通过P2Y12信号传导的参与,促进肌动蛋白相关的足体和丝状伪足形成,从而促进小胶质细胞迁移。同样,tau寡聚体以时间依赖性方式诱导小胶质细胞薄片中TKS5相关的足体聚集。此外,在tau沉积物降解过程中,P2Y12被证明定位于富含F-肌动蛋白的足体和丝状伪足。阻断P2Y12信号传导导致小胶质细胞迁移和tau沉积物降解减少。

结论

P2Y12信号传导介导足体和丝状伪足等迁移性肌动蛋白结构的形成,以表现出趋化作用并降解tau沉积物。P2Y12在小胶质细胞趋化、肌动蛋白网络重塑和tau清除中的这些有益作用可作为AD的治疗靶点进行干预。

https://cdn.ncbi.nlm.nih.gov/pmc/blobs/91ea/10204346/86739c2efd9b/13578_2023_1028_Fig7_HTML.jpg
https://cdn.ncbi.nlm.nih.gov/pmc/blobs/91ea/10204346/db36eff73e50/13578_2023_1028_Fig1_HTML.jpg
https://cdn.ncbi.nlm.nih.gov/pmc/blobs/91ea/10204346/ed51e0c3b81e/13578_2023_1028_Fig2_HTML.jpg
https://cdn.ncbi.nlm.nih.gov/pmc/blobs/91ea/10204346/bc58e6fc32dd/13578_2023_1028_Fig3_HTML.jpg
https://cdn.ncbi.nlm.nih.gov/pmc/blobs/91ea/10204346/ca91cc28d12e/13578_2023_1028_Fig4_HTML.jpg
https://cdn.ncbi.nlm.nih.gov/pmc/blobs/91ea/10204346/159477e2bf65/13578_2023_1028_Fig5_HTML.jpg
https://cdn.ncbi.nlm.nih.gov/pmc/blobs/91ea/10204346/e42ccf275f2a/13578_2023_1028_Fig6_HTML.jpg
https://cdn.ncbi.nlm.nih.gov/pmc/blobs/91ea/10204346/86739c2efd9b/13578_2023_1028_Fig7_HTML.jpg
https://cdn.ncbi.nlm.nih.gov/pmc/blobs/91ea/10204346/db36eff73e50/13578_2023_1028_Fig1_HTML.jpg
https://cdn.ncbi.nlm.nih.gov/pmc/blobs/91ea/10204346/ed51e0c3b81e/13578_2023_1028_Fig2_HTML.jpg
https://cdn.ncbi.nlm.nih.gov/pmc/blobs/91ea/10204346/bc58e6fc32dd/13578_2023_1028_Fig3_HTML.jpg
https://cdn.ncbi.nlm.nih.gov/pmc/blobs/91ea/10204346/ca91cc28d12e/13578_2023_1028_Fig4_HTML.jpg
https://cdn.ncbi.nlm.nih.gov/pmc/blobs/91ea/10204346/159477e2bf65/13578_2023_1028_Fig5_HTML.jpg
https://cdn.ncbi.nlm.nih.gov/pmc/blobs/91ea/10204346/e42ccf275f2a/13578_2023_1028_Fig6_HTML.jpg
https://cdn.ncbi.nlm.nih.gov/pmc/blobs/91ea/10204346/86739c2efd9b/13578_2023_1028_Fig7_HTML.jpg

相似文献

1
Microglia degrade Tau oligomers deposit via purinergic P2Y12-associated podosome and filopodia formation and induce chemotaxis.小胶质细胞通过嘌呤能P2Y12相关的小体和丝状伪足形成降解 Tau 寡聚体沉积物并诱导趋化性。
Cell Biosci. 2023 May 23;13(1):95. doi: 10.1186/s13578-023-01028-0.
2
Tau aggregates improve the Purinergic receptor P2Y12-associated podosome rearrangements in microglial cells.tau 聚集物改善小胶质细胞中嘌呤能受体 P2Y12 相关的足突重排。
Biochim Biophys Acta Mol Cell Res. 2023 Jun;1870(5):119477. doi: 10.1016/j.bbamcr.2023.119477. Epub 2023 Apr 13.
3
Microglial remodeling of actin network by Tau oligomers, via G protein-coupled purinergic receptor, P2Y12R-driven chemotaxis.Tau 寡聚体通过 G 蛋白偶联嘌呤能受体,P2Y12R 驱动的趋化作用重塑小胶质细胞肌动蛋白网络。
Traffic. 2021 May;22(5):153-170. doi: 10.1111/tra.12784. Epub 2021 Feb 18.
4
G-protein coupled purinergic P2Y12 receptor interacts and internalizes Tau-mediated by membrane-associated actin cytoskeleton remodeling in microglia.G 蛋白偶联嘌呤能 P2Y12 受体与微胶质细胞中膜相关肌动蛋白细胞骨架重塑介导的 Tau 相互作用并内化。
Eur J Cell Biol. 2022 Apr;101(2):151201. doi: 10.1016/j.ejcb.2022.151201. Epub 2022 Jan 25.
5
Actin-mediated Microglial Chemotaxis via G-Protein Coupled Purinergic Receptor in Alzheimer's Disease.阿尔茨海默病中通过G蛋白偶联嘌呤能受体介导的肌动蛋白依赖性小胶质细胞趋化作用
Neuroscience. 2020 Nov 10;448:325-336. doi: 10.1016/j.neuroscience.2020.09.024. Epub 2020 Sep 14.
6
Phagocytosis of full-length Tau oligomers by Actin-remodeling of activated microglia.激活的小胶质细胞通过肌动蛋白重塑吞噬全长 Tau 寡聚物。
J Neuroinflammation. 2020 Jan 8;17(1):10. doi: 10.1186/s12974-019-1694-y.
7
Purinergic Receptor P2Y12-Mediated Tau Internalization in Microglia.嘌呤能受体 P2Y12 介导小胶质细胞内 tau 内吞。
Methods Mol Biol. 2024;2754:457-470. doi: 10.1007/978-1-0716-3629-9_25.
8
Regulation of podosome formation, microglial migration and invasion by Ca(2+)-signaling molecules expressed in podosomes.钙信号分子在足突形成、小胶质细胞迁移和浸润中的调节作用。
J Neuroinflammation. 2012 Nov 17;9:250. doi: 10.1186/1742-2094-9-250.
9
G-protein coupled receptors regulates Tauopathy in neurodegeneration.G 蛋白偶联受体调节神经退行性变中的 Tau 病。
Adv Protein Chem Struct Biol. 2024;141:467-493. doi: 10.1016/bs.apcsb.2024.04.001. Epub 2024 Apr 25.
10
Interaction of Tau with G-Protein-Coupled Purinergic P2Y12 Receptor by Molecular Docking and Molecular Dynamic Simulation.通过分子对接和分子动力学模拟研究 Tau 与 G 蛋白偶联嘌呤能 P2Y12 受体的相互作用。
Methods Mol Biol. 2024;2754:33-54. doi: 10.1007/978-1-0716-3629-9_2.

引用本文的文献

1
Glial phagocytosis for synapse and toxic proteins in neurodegenerative diseases.神经退行性疾病中胶质细胞对突触和毒性蛋白的吞噬作用。
Mol Neurodegener. 2025 Jul 9;20(1):81. doi: 10.1186/s13024-025-00870-9.
2
Potential targets of microglia in the treatment of neurodegenerative diseases: Mechanism and therapeutic implications.小胶质细胞在神经退行性疾病治疗中的潜在靶点:机制与治疗意义
Neural Regen Res. 2026 Apr 1;21(4):1497-1511. doi: 10.4103/NRR.NRR-D-24-01343. Epub 2025 Mar 25.
3
Microglia internalize tau monomers and fibrils using distinct receptors but similar mechanisms.

本文引用的文献

1
G-protein coupled receptor, PI3K and Rho signaling pathways regulate the cascades of Tau and amyloid-β in Alzheimer's disease.G蛋白偶联受体、PI3K和Rho信号通路调节阿尔茨海默病中Tau蛋白和β-淀粉样蛋白的级联反应。
Mol Biomed. 2021 Jun 10;2(1):17. doi: 10.1186/s43556-021-00036-1.
2
α-Linolenic acid induces clearance of Tau seeds via Actin-remodeling in Microglia.α-亚麻酸通过小胶质细胞中的肌动蛋白重塑诱导Tau蛋白种子的清除。
Mol Biomed. 2021 Feb 9;2(1):4. doi: 10.1186/s43556-021-00028-1.
3
Surveilling microglia dampens neuronal activity: operation of a purinergically mediated negative feedback mechanism.
小胶质细胞利用不同的受体但相似的机制内化tau单体和原纤维。
Alzheimers Dement. 2025 Feb;21(2):e14418. doi: 10.1002/alz.14418. Epub 2024 Dec 23.
4
Microglial purinergic signaling in Alzheimer's disease.阿尔茨海默病中的小胶质细胞嘌呤能信号传导
Purinergic Signal. 2024 Jun 24. doi: 10.1007/s11302-024-10029-8.
监测小胶质细胞可抑制神经元活动:嘌呤能介导的负反馈机制的运作。
Signal Transduct Target Ther. 2021 Apr 17;6(1):160. doi: 10.1038/s41392-021-00586-4.
4
Distinct microglial response against Alzheimer's amyloid and tau pathologies characterized by P2Y12 receptor.以P2Y12受体为特征的小胶质细胞对阿尔茨海默病淀粉样蛋白和tau病理的不同反应。
Brain Commun. 2021 Jan 29;3(1):fcab011. doi: 10.1093/braincomms/fcab011. eCollection 2021.
5
Microglial remodeling of actin network by Tau oligomers, via G protein-coupled purinergic receptor, P2Y12R-driven chemotaxis.Tau 寡聚体通过 G 蛋白偶联嘌呤能受体,P2Y12R 驱动的趋化作用重塑小胶质细胞肌动蛋白网络。
Traffic. 2021 May;22(5):153-170. doi: 10.1111/tra.12784. Epub 2021 Feb 18.
6
Actin-mediated Microglial Chemotaxis via G-Protein Coupled Purinergic Receptor in Alzheimer's Disease.阿尔茨海默病中通过G蛋白偶联嘌呤能受体介导的肌动蛋白依赖性小胶质细胞趋化作用
Neuroscience. 2020 Nov 10;448:325-336. doi: 10.1016/j.neuroscience.2020.09.024. Epub 2020 Sep 14.
7
Autophagic Pathways to Clear the Tau Aggregates in Alzheimer's Disease.阿尔茨海默病中清除 Tau 聚集物的自噬途径。
Cell Mol Neurobiol. 2021 Aug;41(6):1175-1181. doi: 10.1007/s10571-020-00897-0. Epub 2020 Jun 11.
8
The role of P2Y12 receptor inhibition in ischemic stroke on microglia, platelets and vascular smooth muscle cells.P2Y12受体抑制在缺血性卒中中对小胶质细胞、血小板和血管平滑肌细胞的作用。
J Thromb Thrombolysis. 2020 Nov;50(4):874-885. doi: 10.1007/s11239-020-02098-4.
9
Patterns of Expression of Purinergic Receptor P2RY12, a Putative Marker for Non-Activated Microglia, in Aged and Alzheimer's Disease Brains.嘌呤能受体 P2RY12 的表达模式,一种非激活小胶质细胞的假定标志物,在衰老和阿尔茨海默病大脑中的表达。
Int J Mol Sci. 2020 Jan 20;21(2):678. doi: 10.3390/ijms21020678.
10
Phagocytosis of full-length Tau oligomers by Actin-remodeling of activated microglia.激活的小胶质细胞通过肌动蛋白重塑吞噬全长 Tau 寡聚物。
J Neuroinflammation. 2020 Jan 8;17(1):10. doi: 10.1186/s12974-019-1694-y.