• 文献检索
  • 文档翻译
  • 深度研究
  • 学术资讯
  • Suppr Zotero 插件Zotero 插件
  • 邀请有礼
  • 套餐&价格
  • 历史记录
应用&插件
Suppr Zotero 插件Zotero 插件浏览器插件Mac 客户端Windows 客户端微信小程序
定价
高级版会员购买积分包购买API积分包
服务
文献检索文档翻译深度研究API 文档MCP 服务
关于我们
关于 Suppr公司介绍联系我们用户协议隐私条款
关注我们

Suppr 超能文献

核心技术专利:CN118964589B侵权必究
粤ICP备2023148730 号-1Suppr @ 2026

文献检索

告别复杂PubMed语法,用中文像聊天一样搜索,搜遍4000万医学文献。AI智能推荐,让科研检索更轻松。

立即免费搜索

文件翻译

保留排版,准确专业,支持PDF/Word/PPT等文件格式,支持 12+语言互译。

免费翻译文档

深度研究

AI帮你快速写综述,25分钟生成高质量综述,智能提取关键信息,辅助科研写作。

立即免费体验

BRCA1 功能不全导致唾液酸化酸性肿瘤微环境,促进转移和免疫治疗耐药。

BRCA1 Insufficiency Induces a Hypersialylated Acidic Tumor Microenvironment That Promotes Metastasis and Immunotherapy Resistance.

机构信息

Cancer Centre, Faculty of Health Sciences, University of Macau, Taipa, Macau SAR, China.

Ministry of Education Frontiers Science Center for Precision Oncology, University of Macau, Taipa, Macau SAR, China.

出版信息

Cancer Res. 2023 Aug 1;83(15):2614-2633. doi: 10.1158/0008-5472.CAN-22-3398.

DOI:10.1158/0008-5472.CAN-22-3398
PMID:37227919
原文链接:https://pmc.ncbi.nlm.nih.gov/articles/PMC10391349/
Abstract

UNLABELLED

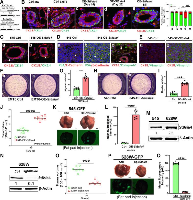
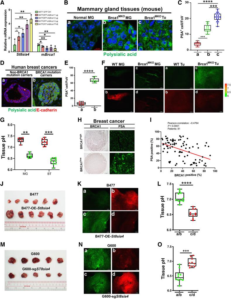
Cancer metastasis is an extremely complex process affected by many factors. An acidic microenvironment can drive cancer cell migration toward blood vessels while also hampering immune cell activity. Here, we identified a mechanism mediated by sialyltransferases that induces an acidic tumor-permissive microenvironment (ATPME) in BRCA1-mutant and most BRCA1-low breast cancers. Hypersialylation mediated by ST8SIA4 perturbed the mammary epithelial bilayer structure and generated an ATPME and immunosuppressive microenvironment with increased PD-L1 and PD1 expressions. Mechanistically, BRCA1 deficiency increased expression of VEGFA and IL6 to activate TGFβ-ST8SIA4 signaling. High levels of ST8SIA4 led to accumulation of polysialic acid (PSA) on mammary epithelial membranes that facilitated escape of cancer cells from immunosurveillance, promoting metastasis and resistance to αPD1 treatment. The sialyltransferase inhibitor 3Fax-Peracetyl Neu5Ac neutralized the ATPME, sensitized cancers to immune checkpoint blockade by activating CD8 T cells, and inhibited tumor growth and metastasis. Together, these findings identify a potential therapeutic option for cancers with a high level of PSA.

SIGNIFICANCE

BRCA1 deficiency generates an acidic microenvironment to promote cancer metastasis and immunotherapy resistance that can be reversed using a sialyltransferase inhibitor.

摘要

未加标签

癌症转移是一个受多种因素影响的极其复杂的过程。酸性微环境可以促使癌细胞向血管迁移,同时也会抑制免疫细胞的活性。在这里,我们发现了一种由唾液酸转移酶介导的机制,该机制在 BRCA1 突变和大多数 BRCA1 低水平的乳腺癌中诱导了有利于肿瘤的酸性微环境(ATPME)。ST8SIA4 介导的高唾液酸化破坏了乳腺上皮细胞的双层结构,并产生了具有更高 PD-L1 和 PD1 表达的 ATPME 和免疫抑制微环境。从机制上讲,BRCA1 缺陷会增加 VEGFA 和 IL6 的表达,从而激活 TGFβ-ST8SIA4 信号。高水平的 ST8SIA4 导致乳上皮细胞膜上聚唾液酸(PSA)的积累,从而促进癌细胞逃避免疫监视,促进转移并对 αPD1 治疗产生耐药性。唾液酸转移酶抑制剂 3Fax-Peracetyl Neu5Ac 中和了 ATPME,通过激活 CD8 T 细胞使癌症对免疫检查点阻断更敏感,并抑制了肿瘤的生长和转移。总之,这些发现为具有高 PSA 水平的癌症提供了一种潜在的治疗选择。

意义

BRCA1 缺陷产生酸性微环境以促进癌症转移和免疫治疗耐药性,可使用唾液酸转移酶抑制剂逆转。

https://cdn.ncbi.nlm.nih.gov/pmc/blobs/dac9/10391349/f846ade3d1ea/2614fig7.jpg
https://cdn.ncbi.nlm.nih.gov/pmc/blobs/dac9/10391349/1c97449b1333/overview_graphic_can-22-3398.jpg
https://cdn.ncbi.nlm.nih.gov/pmc/blobs/dac9/10391349/f9cc74bf342a/2614fig1.jpg
https://cdn.ncbi.nlm.nih.gov/pmc/blobs/dac9/10391349/bded855c3dce/2614fig2.jpg
https://cdn.ncbi.nlm.nih.gov/pmc/blobs/dac9/10391349/fb5065606acb/2614fig3.jpg
https://cdn.ncbi.nlm.nih.gov/pmc/blobs/dac9/10391349/32089f40b3cc/2614fig4.jpg
https://cdn.ncbi.nlm.nih.gov/pmc/blobs/dac9/10391349/84f7f1756a14/2614fig5.jpg
https://cdn.ncbi.nlm.nih.gov/pmc/blobs/dac9/10391349/99cb36837791/2614fig6.jpg
https://cdn.ncbi.nlm.nih.gov/pmc/blobs/dac9/10391349/f846ade3d1ea/2614fig7.jpg
https://cdn.ncbi.nlm.nih.gov/pmc/blobs/dac9/10391349/1c97449b1333/overview_graphic_can-22-3398.jpg
https://cdn.ncbi.nlm.nih.gov/pmc/blobs/dac9/10391349/f9cc74bf342a/2614fig1.jpg
https://cdn.ncbi.nlm.nih.gov/pmc/blobs/dac9/10391349/bded855c3dce/2614fig2.jpg
https://cdn.ncbi.nlm.nih.gov/pmc/blobs/dac9/10391349/fb5065606acb/2614fig3.jpg
https://cdn.ncbi.nlm.nih.gov/pmc/blobs/dac9/10391349/32089f40b3cc/2614fig4.jpg
https://cdn.ncbi.nlm.nih.gov/pmc/blobs/dac9/10391349/84f7f1756a14/2614fig5.jpg
https://cdn.ncbi.nlm.nih.gov/pmc/blobs/dac9/10391349/99cb36837791/2614fig6.jpg
https://cdn.ncbi.nlm.nih.gov/pmc/blobs/dac9/10391349/f846ade3d1ea/2614fig7.jpg

相似文献

1
BRCA1 Insufficiency Induces a Hypersialylated Acidic Tumor Microenvironment That Promotes Metastasis and Immunotherapy Resistance.BRCA1 功能不全导致唾液酸化酸性肿瘤微环境,促进转移和免疫治疗耐药。
Cancer Res. 2023 Aug 1;83(15):2614-2633. doi: 10.1158/0008-5472.CAN-22-3398.
2
S100A9-CXCL12 activation in BRCA1-mutant breast cancer promotes an immunosuppressive microenvironment associated with resistance to immunotherapy.S100A9-CXCL12 激活在 BRCA1 突变型乳腺癌中促进了与免疫治疗耐药相关的免疫抑制微环境。
Nat Commun. 2022 Mar 18;13(1):1481. doi: 10.1038/s41467-022-29151-5.
3
Association of BRCA1- and BRCA2-deficiency with mutation burden, expression of PD-L1/PD-1, immune infiltrates, and T cell-inflamed signature in breast cancer.BRCA1/BRCA2 缺陷与乳腺癌突变负担、PD-L1/PD-1 表达、免疫浸润和 T 细胞炎症特征的关联。
PLoS One. 2019 Apr 25;14(4):e0215381. doi: 10.1371/journal.pone.0215381. eCollection 2019.
4
BRCA1 mutations drive oxidative stress and glycolysis in the tumor microenvironment: implications for breast cancer prevention with antioxidant therapies.BRCA1 突变驱动肿瘤微环境中的氧化应激和糖酵解:抗氧化治疗预防乳腺癌的意义。
Cell Cycle. 2012 Dec 1;11(23):4402-13. doi: 10.4161/cc.22776. Epub 2012 Nov 21.
5
Functional roles of sialylation in breast cancer progression through miR-26a/26b targeting ST8SIA4.唾液酸化通过靶向ST8SIA4的miR-26a/26b在乳腺癌进展中的功能作用。
Cell Death Dis. 2016 Dec 29;7(12):e2561. doi: 10.1038/cddis.2016.427.
6
iPSC-Derived Hereditary Breast Cancer Model Reveals the -Deleted Tumor Niche as a New Culprit in Disease Progression.诱导多能干细胞衍生的遗传性乳腺癌模型揭示了缺失的肿瘤微环境是疾病进展的新罪魁祸首。
Int J Mol Sci. 2021 Jan 27;22(3):1227. doi: 10.3390/ijms22031227.
7
BRCA1 suppresses epithelial-to-mesenchymal transition and stem cell dedifferentiation during mammary and tumor development.BRCA1 抑制乳腺和肿瘤发生过程中的上皮间质转化和干细胞去分化。
Cancer Res. 2014 Nov 1;74(21):6161-72. doi: 10.1158/0008-5472.CAN-14-1119. Epub 2014 Sep 19.
8
Emerging strategies: PARP inhibitors in combination with immune checkpoint blockade in BRCA1 and BRCA2 mutation-associated and triple-negative breast cancer.新兴策略:PARP抑制剂与免疫检查点阻断剂联合用于BRCA1和BRCA2突变相关及三阴性乳腺癌
Breast Cancer Res Treat. 2023 Jan;197(1):51-56. doi: 10.1007/s10549-022-06780-4. Epub 2022 Nov 1.
9
The Immunosuppressive Microenvironment in BRCA1-IRIS-Overexpressing TNBC Tumors Is Induced by Bidirectional Interaction with Tumor-Associated Macrophages.BRCA1-IRIS 过表达三阴性乳腺癌肿瘤中的免疫抑制微环境是由与肿瘤相关的巨噬细胞的双向相互作用诱导的。
Cancer Res. 2020 Mar 1;80(5):1102-1117. doi: 10.1158/0008-5472.CAN-19-2374. Epub 2020 Jan 7.
10
Multifunctional nanodrug performs sonodynamic therapy and inhibits TGF-β to boost immune response against colorectal cancer and liver metastasis.多功能纳米药物既能进行声动力学治疗,又能抑制 TGF-β,从而增强对结直肠癌和肝转移的免疫应答。
Acta Biomater. 2023 Jul 1;164:538-552. doi: 10.1016/j.actbio.2023.04.001. Epub 2023 Apr 9.

引用本文的文献

1
Polysialylation of Glioblastoma Cells Is Regulated by Autophagy Under Nutrient Deprivation.胶质母细胞瘤细胞的多唾液酸化在营养剥夺条件下受自噬调节。
Int J Mol Sci. 2025 Aug 6;26(15):7625. doi: 10.3390/ijms26157625.
2
Sialic acid metabolism-based classification reveals novel metabolic subtypes with distinct characteristics of tumor microenvironment and clinical outcomes in gastric cancer.基于唾液酸代谢的分类揭示了胃癌中具有不同肿瘤微环境特征和临床结局的新型代谢亚型。
Cancer Cell Int. 2025 Feb 22;25(1):61. doi: 10.1186/s12935-025-03695-0.
3
The Role of the Dysregulation of circRNAs Expression in Glioblastoma Multiforme.

本文引用的文献

1
The different prognostic significance of polysialic acid and CD56 expression in tumor cells and lymphocytes identified in breast cancer.多唾液酸和CD56在乳腺癌肿瘤细胞及淋巴细胞中的表达所具有的不同预后意义。
NPJ Breast Cancer. 2022 Jul 2;8(1):78. doi: 10.1038/s41523-022-00442-w.
2
ATP11B inhibits breast cancer metastasis in a mouse model by suppressing externalization of nonapoptotic phosphatidylserine.ATP11B 通过抑制非凋亡性磷脂酰丝氨酸的外翻来抑制小鼠模型中的乳腺癌转移。
J Clin Invest. 2022 Mar 1;132(5). doi: 10.1172/JCI149473.
3
Activation of FGFR2 Signaling Suppresses BRCA1 and Drives Triple-Negative Mammary Tumorigenesis That is Sensitive to Immunotherapy.
环状RNA表达失调在多形性胶质母细胞瘤中的作用
J Mol Neurosci. 2025 Jan 22;75(1):9. doi: 10.1007/s12031-024-02285-5.
4
Exploring the common mechanisms and biomarker ST8SIA4 of atherosclerosis and ankylosing spondylitis through bioinformatics analysis and machine learning.通过生物信息学分析和机器学习探索动脉粥样硬化和强直性脊柱炎的共同机制及生物标志物ST8SIA4
Front Cardiovasc Med. 2024 Jul 18;11:1421071. doi: 10.3389/fcvm.2024.1421071. eCollection 2024.
FGFR2 信号的激活抑制了 BRCA1 的表达,并驱动三阴性乳腺癌的发生,而这种肿瘤对免疫治疗敏感。
Adv Sci (Weinh). 2021 Nov;8(21):e2100974. doi: 10.1002/advs.202100974. Epub 2021 Sep 13.
4
Physical biology of the cancer cell glycocalyx.癌细胞糖萼的物理生物学
Nat Phys. 2018;14(7):658-669. doi: 10.1038/s41567-018-0186-9. Epub 2018 Jul 4.
5
Cancer statistics for the year 2020: An overview.2020年癌症统计数据概述。
Int J Cancer. 2021 Apr 5. doi: 10.1002/ijc.33588.
6
Characterization of BRCA1-deficient premalignant tissues and cancers identifies Plekha5 as a tumor metastasis suppressor.BRCA1 缺陷的癌前组织和癌症的特征鉴定出 Plekha5 是一种肿瘤转移抑制因子。
Nat Commun. 2020 Sep 25;11(1):4875. doi: 10.1038/s41467-020-18637-9.
7
Resistance to PD-1/PD-L1 blockade cancer immunotherapy: mechanisms, predictive factors, and future perspectives.对PD-1/PD-L1阻断癌症免疫疗法的耐药性:机制、预测因素及未来展望。
Biomark Res. 2020 Aug 26;8:35. doi: 10.1186/s40364-020-00212-5. eCollection 2020.
8
NOTCH1 activation compensates BRCA1 deficiency and promotes triple-negative breast cancer formation.NOTCH1 激活补偿 BRCA1 缺陷并促进三阴性乳腺癌的形成。
Nat Commun. 2020 Jun 26;11(1):3256. doi: 10.1038/s41467-020-16936-9.
9
Role of VEGFs/VEGFR-1 Signaling and its Inhibition in Modulating Tumor Invasion: Experimental Evidence in Different Metastatic Cancer Models.VEGFs/VEGFR-1 信号通路在调节肿瘤侵袭中的作用及其抑制作用:不同转移性癌症模型的实验证据。
Int J Mol Sci. 2020 Feb 18;21(4):1388. doi: 10.3390/ijms21041388.
10
Dissecting the mechanisms of immune checkpoint therapy.剖析免疫检查点疗法的机制。
Nat Rev Immunol. 2020 Feb;20(2):75-76. doi: 10.1038/s41577-020-0275-8.