Beijing Institute of Biotechnology, Beijing, China.
Nanhu Laboratory, Jiaxing, Zhejiang, China.
Front Immunol. 2023 May 9;14:1068625. doi: 10.3389/fimmu.2023.1068625. eCollection 2023.
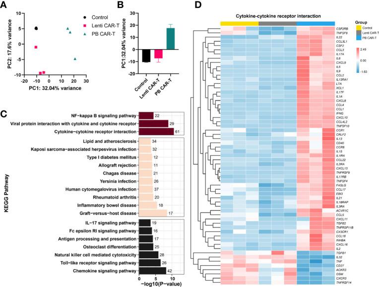
Chimeric antigen receptor (CAR)-T cell therapy is an innovative treatment for CD19-expressing lymphomas. CAR-T cells are primarily manufactured via lentivirus transfection or transposon electroporation. While anti-tumor efficacy comparisons between the two methods have been conducted, there is a current dearth of studies investigating the phenotypes and transcriptome alterations induced in T cells by the two distinct manufacturing methods. Here, we established CAR-T signatures using fluorescent imaging, flow cytometry, and RNA-sequencing. A small fraction of CAR-T cells that were produced using the PiggyBac transposon (PB CAR-T cells) exhibited much higher expression of CAR than those produced using a lentivirus (Lenti CAR-T cells). PB and Lenti CAR-T cells contained more cytotoxic T cell subsets than control T cells, and Lenti CAR-T cells presented a more pronounced memory phenotype. RNA-sequencing further revealed vast disparities between the two CAR-T cell groups, with PB CAR-T cells exhibiting greater upregulation of cytokines, chemokines, and their receptors. Intriguingly, PB CAR-T cells singularly expressed IL-9 and fewer cytokine release syndrome-associated cytokines when activated by target cells. In addition, PB CAR-T cells exerted faster cytotoxicity against CD19-expressing K562 cells but similar anti-tumor efficacy with Lenti CAR-T. Taken together, these data provide insights into the phenotypic alterations induced by lentiviral transfection or transposon electroporation and will attract more attention to the clinical influence of different manufacturing procedures.
嵌合抗原受体 (CAR)-T 细胞疗法是一种治疗表达 CD19 的淋巴瘤的创新疗法。CAR-T 细胞主要通过慢病毒转染或转座子电穿孔来制造。虽然已经对这两种方法的抗肿瘤疗效进行了比较,但目前缺乏研究来探讨这两种不同制造方法诱导 T 细胞表型和转录组改变的情况。在这里,我们使用荧光成像、流式细胞术和 RNA 测序建立了 CAR-T 特征。一小部分使用 PiggyBac 转座子(PB CAR-T 细胞)制造的 CAR-T 细胞比使用慢病毒(Lenti CAR-T 细胞)制造的 CAR-T 细胞表达更高水平的 CAR。PB 和 Lenti CAR-T 细胞比对照 T 细胞含有更多的细胞毒性 T 细胞亚群,而 Lenti CAR-T 细胞呈现出更明显的记忆表型。RNA 测序进一步揭示了这两种 CAR-T 细胞群之间的巨大差异,其中 PB CAR-T 细胞中细胞因子、趋化因子及其受体的上调更为明显。有趣的是,当被靶细胞激活时,PB CAR-T 细胞单独表达 IL-9 并释放较少的细胞因子释放综合征相关细胞因子。此外,PB CAR-T 细胞对表达 CD19 的 K562 细胞的细胞毒性更快,但与 Lenti CAR-T 相比,抗肿瘤疗效相似。总之,这些数据提供了对慢病毒转染或转座子电穿孔诱导的表型改变的深入了解,并将引起更多人对不同制造工艺的临床影响的关注。