Suppr超能文献

非病毒、特异性靶向 CAR-T 细胞在 B-NHL 中具有高安全性和疗效。

Non-viral, specifically targeted CAR-T cells achieve high safety and efficacy in B-NHL.

机构信息

Shanghai Frontiers Science Center of Genome Editing and Cell Therapy, Shanghai Key Laboratory of Regulatory Biology, Institute of Biomedical Sciences and School of Life Sciences, East China Normal University, Shanghai, China.

Bone Marrow Transplantation Center, the First Affiliated Hospital, Zhejiang University School of Medicine, Hangzhou, China.

出版信息

Nature. 2022 Sep;609(7926):369-374. doi: 10.1038/s41586-022-05140-y. Epub 2022 Aug 31.

Abstract

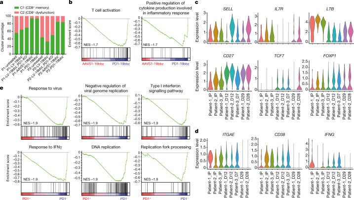
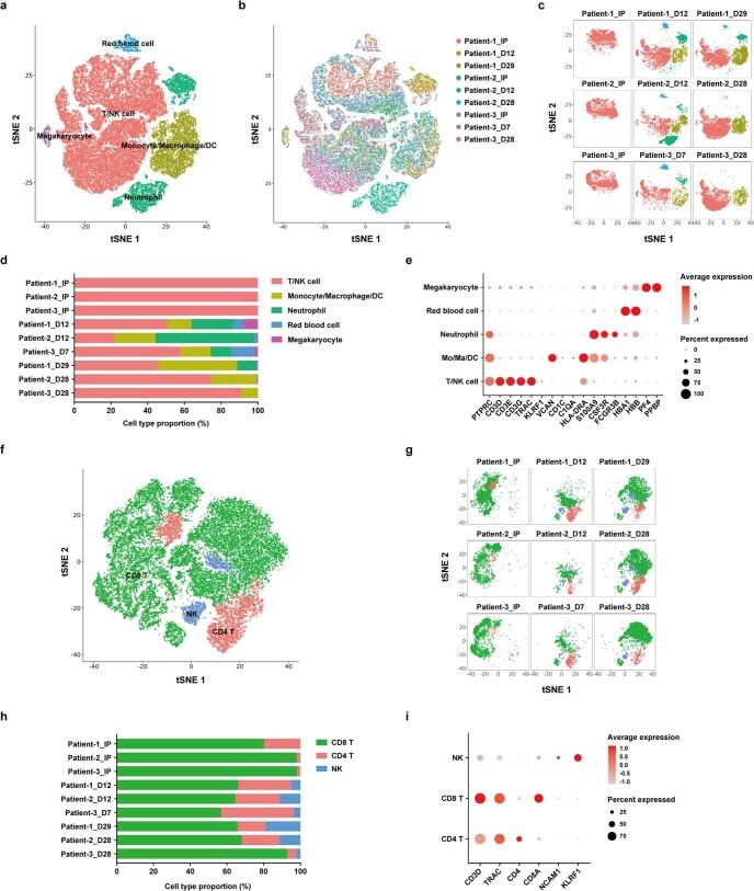
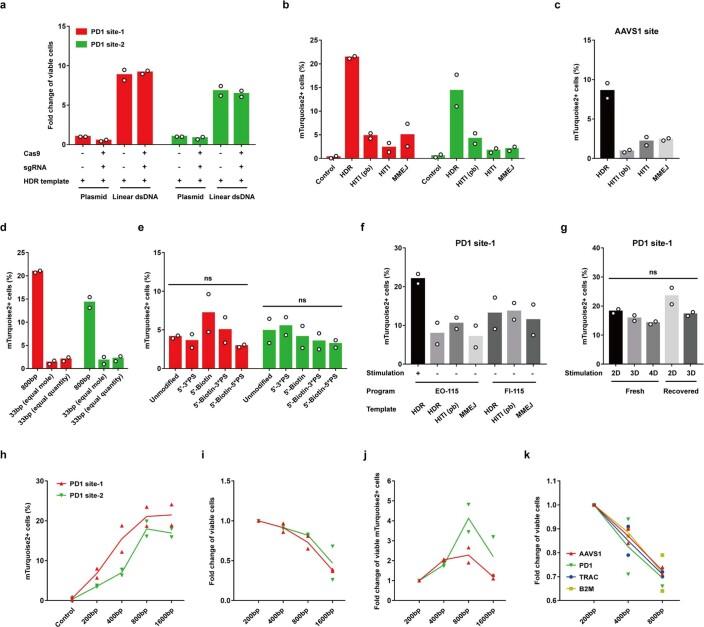
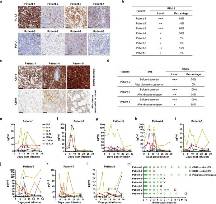
Recently, chimeric antigen receptor (CAR)-T cell therapy has shown great promise in treating haematological malignancies. However, CAR-T cell therapy currently has several limitations. Here we successfully developed a two-in-one approach to generate non-viral, gene-specific targeted CAR-T cells through CRISPR-Cas9. Using the optimized protocol, we demonstrated feasibility in a preclinical study by inserting an anti-CD19 CAR cassette into the AAVS1 safe-harbour locus. Furthermore, an innovative type of anti-CD19 CAR-T cell with PD1 integration was developed and showed superior ability to eradicate tumour cells in xenograft models. In adoptive therapy for relapsed/refractory aggressive B cell non-Hodgkin lymphoma (ClinicalTrials.gov, NCT04213469 ), we observed a high rate (87.5%) of complete remission and durable responses without serious adverse events in eight patients. Notably, these enhanced CAR-T cells were effective even at a low infusion dose and with a low percentage of CAR cells. Single-cell analysis showed that the electroporation method resulted in a high percentage of memory T cells in infusion products, and PD1 interference enhanced anti-tumour immune functions, further validating the advantages of non-viral, PD1-integrated CAR-T cells. Collectively, our results demonstrate the high safety and efficacy of non-viral, gene-specific integrated CAR-T cells, thus providing an innovative technology for CAR-T cell therapy.

摘要

近年来,嵌合抗原受体(CAR)-T 细胞疗法在治疗血液恶性肿瘤方面显示出巨大的潜力。然而,CAR-T 细胞疗法目前存在几个局限性。在这里,我们成功地开发了一种双管齐下的方法,通过 CRISPR-Cas9 生成非病毒、基因特异性靶向 CAR-T 细胞。使用优化的方案,我们通过将抗 CD19 CAR 盒插入 AAVS1 安全港基因座,在临床前研究中证明了其可行性。此外,还开发了一种具有 PD1 整合的新型抗 CD19 CAR-T 细胞,在异种移植模型中显示出优越的清除肿瘤细胞的能力。在复发/难治性侵袭性 B 细胞非霍奇金淋巴瘤的过继性治疗(ClinicalTrials.gov,NCT04213469)中,我们观察到 8 名患者的完全缓解率很高(87.5%),且持久缓解,无严重不良事件。值得注意的是,即使输注剂量低、CAR 细胞比例低,这些增强的 CAR-T 细胞也具有疗效。单细胞分析表明,电穿孔方法导致输注产品中记忆 T 细胞的比例较高,PD1 干扰增强了抗肿瘤免疫功能,进一步验证了非病毒、PD1 整合 CAR-T 细胞的优势。总之,我们的结果表明非病毒、基因特异性整合 CAR-T 细胞具有高安全性和有效性,为 CAR-T 细胞疗法提供了一种创新技术。

https://cdn.ncbi.nlm.nih.gov/pmc/blobs/3b35/9452296/10be8b804fe1/41586_2022_5140_Fig1_HTML.jpg

文献检索

告别复杂PubMed语法,用中文像聊天一样搜索,搜遍4000万医学文献。AI智能推荐,让科研检索更轻松。

立即免费搜索

文件翻译

保留排版,准确专业,支持PDF/Word/PPT等文件格式,支持 12+语言互译。

免费翻译文档

深度研究

AI帮你快速写综述,25分钟生成高质量综述,智能提取关键信息,辅助科研写作。

立即免费体验