Department of Pain, The Affiliated Hospital of Guizhou Medical University, Guiyang, Guizhou 550004, P.R. China.
Department of Pain, Affiliated Hospital of North Sichuan Medical College, Nanchong, Sichuan 637002, P.R. China.
Int J Mol Med. 2023 Jul;52(1). doi: 10.3892/ijmm.2023.5260. Epub 2023 May 26.
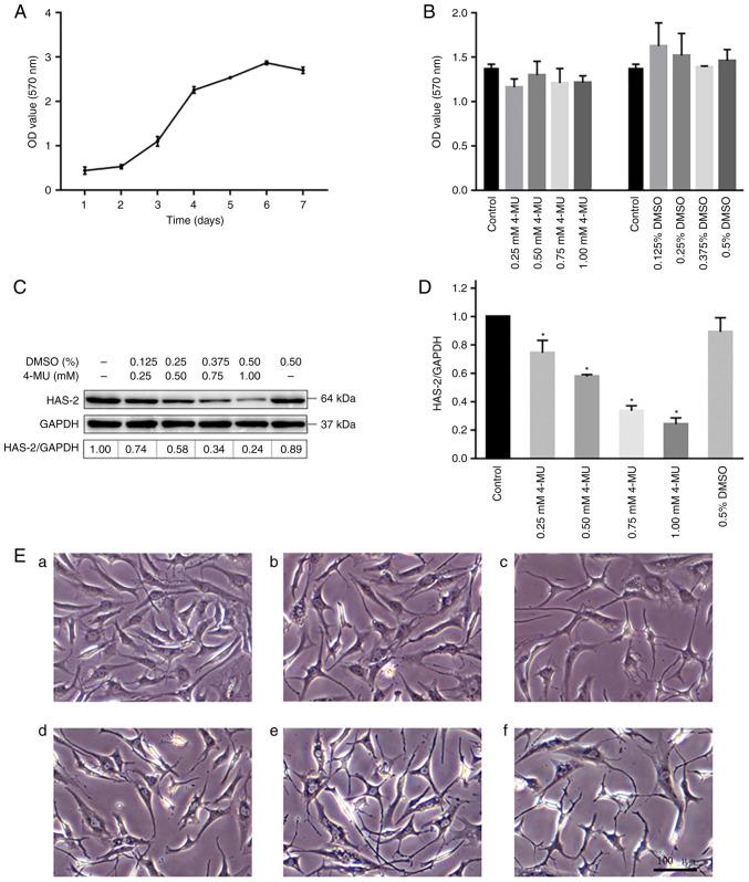
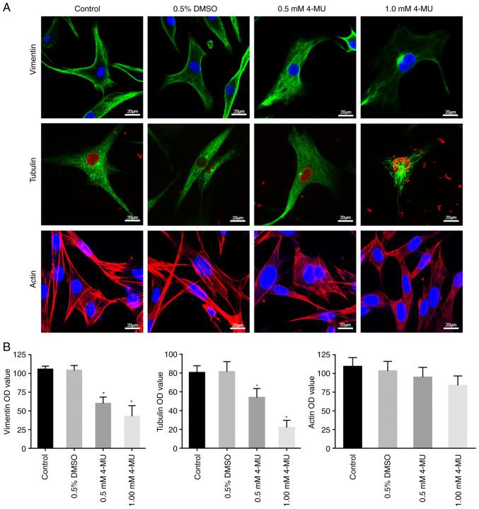
Osteoarthritis (OA) is a progressive joint disorder, which is principally characterized by the degeneration and destruction of articular cartilage. The cytoskeleton is a vital structure that maintains the morphology and function of chondrocytes, and its destruction is a crucial risk factor leading to chondrocyte degeneration and OA. Hyaluronan synthase‑2 (HAS‑2) is a key enzyme in synthesizing hyaluronic acid (HA) . The synthesis of high molecular weight HA catalyzed by HAS‑2 serves a vital role in joint movement and homeostasis; however, it is unclear what important role HAS‑2 plays in maintaining chondrocyte cytoskeleton morphology and in cartilage degeneration. The present study downregulated the expression of HAS‑2 by employing 4‑methylumbelliferone (4‑MU) and RNA interference. experiments, including reverse transcription‑quantitative PCR, western blotting, laser scanning confocal microscopy and flow cytometry were subsequently performed. The results revealed that downregulation of HAS‑2 could activate the RhoA/ROCK signaling pathway, cause morphological abnormalities, decrease expression of the chondrocyte cytoskeleton proteins and promote chondrocyte apoptosis. experiments, including immunohistochemistry and Mankin's scoring, were performed to verify the effect of HAS‑2 on the chondrocyte cytoskeleton, and it was revealed that inhibition of HAS‑2 could cause cartilage degeneration. In conclusion, the present results revealed that downregulation of HAS‑2 could activate the RhoA/ROCK pathway, cause abnormal morphology and decrease chondrocyte cytoskeleton protein expression, leading to changes in the signal transduction and biomechanical properties of chondrocytes, promotion of chondrocyte apoptosis and the induction of cartilage degeneration. Moreover, the clinical application of 4‑MU may cause cartilage degeneration. Therefore, targeting HAS‑2 may provide a novel therapeutic strategy for delaying chondrocyte degeneration, and the early prevention and treatment of OA.
骨关节炎(OA)是一种进行性关节疾病,主要特征为关节软骨退化和破坏。细胞骨架是维持软骨细胞形态和功能的重要结构,其破坏是导致软骨细胞退化和 OA 的关键风险因素。透明质酸合酶-2(HAS-2)是合成透明质酸(HA)的关键酶。HAS-2 催化合成的高分子量 HA 在关节运动和动态平衡中发挥重要作用;然而,HAS-2 在维持软骨细胞细胞骨架形态和软骨退化中的重要作用尚不清楚。本研究采用 4-甲基伞形酮(4-MU)和 RNA 干扰下调 HAS-2 的表达。随后进行逆转录-定量 PCR、western blot 分析、激光共聚焦扫描显微镜和流式细胞术等实验。结果显示,下调 HAS-2 可激活 RhoA/ROCK 信号通路,引起形态异常,降低软骨细胞细胞骨架蛋白的表达,并促进软骨细胞凋亡。通过免疫组化和 Mankin 评分进行实验验证 HAS-2 对软骨细胞细胞骨架的影响,结果表明抑制 HAS-2 可导致软骨退化。综上所述,本研究结果表明,下调 HAS-2 可激活 RhoA/ROCK 通路,引起形态异常和降低软骨细胞细胞骨架蛋白表达,导致软骨细胞信号转导和生物力学特性改变,促进软骨细胞凋亡,并诱导软骨退化。此外,4-MU 的临床应用可能导致软骨退化。因此,靶向 HAS-2 可能为延缓软骨细胞退化和早期预防和治疗 OA 提供新的治疗策略。