Suppr超能文献

脊柱裂胎鼠小脑的非靶向代谢谱分析

Non-Targeted Metabolic Profiling of Cerebellum in Spina Bifida Fetal Rats.

作者信息

Thielen Evan, Oria Marc, Watanabe-Chailland Miki, Lampe Kristin, Romick-Rosendale Lindsey, Peiro Jose L

机构信息

The Center for Fetal and Placental Research, Division of Pediatric General and Thoracic Surgery, Cincinnati Children's Hospital Medical Center (CCHMC), Cincinnati, OH 45229, USA.

Department of Surgery, College of Medicine, University of Cincinnati, Cincinnati, OH 45267, USA.

出版信息

Metabolites. 2023 May 19;13(5):670. doi: 10.3390/metabo13050670.

Abstract

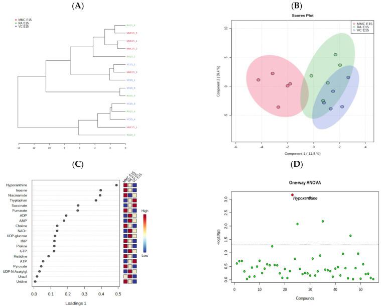
Spina bifida, known more commonly as myelomeningocele, is a neural tube defect that results in herniation of the cerebellum through the foramen magnum into the central canal as part of the Chiari II malformation. Effects stemming from the herniated cerebellum and its metabolic profile have not been extensively studied. The objective of this study is to examine the metabolic effects of this disease on the cerebellum in utero through the utilization of a retinoid acid-induced Spina bifida rat model. Analysis of this model at mid-late (day 15) and term (day 20) of gestation in comparison to both non-exposed and retinoic acid-exposed non-myelomeningocele controls, the observed metabolic changes suggest that mechanisms of oxidative stress and energy depletion are at play in this neuro tissue. These notable mechanisms are likely to result in further damage to neural tissue as the fetus grows and the compressed cerebellum develops and herniates more due to myelomeningocele.

摘要

脊柱裂,更常见的名称是脊髓脊膜膨出,是一种神经管缺陷,作为Chiari II型畸形的一部分,会导致小脑通过枕骨大孔疝入中央管。小脑疝出及其代谢特征所产生的影响尚未得到广泛研究。本研究的目的是通过利用视黄酸诱导的脊柱裂大鼠模型,研究这种疾病在子宫内对小脑的代谢影响。与未暴露和暴露于视黄酸的非脊髓脊膜膨出对照相比,在妊娠中后期(第15天)和足月(第20天)对该模型进行分析,观察到的代谢变化表明氧化应激和能量消耗机制在这种神经组织中起作用。随着胎儿生长以及由于脊髓脊膜膨出导致受压的小脑进一步发育和疝出,这些显著机制可能会对神经组织造成进一步损伤。

https://cdn.ncbi.nlm.nih.gov/pmc/blobs/1199/10223940/dd3db0715010/metabolites-13-00670-g001.jpg

文献AI研究员

20分钟写一篇综述,助力文献阅读效率提升50倍。

立即体验

用中文搜PubMed

大模型驱动的PubMed中文搜索引擎

马上搜索

文档翻译

学术文献翻译模型,支持多种主流文档格式。

立即体验