Suppr超能文献

METTL3 介导的长非编码 RNA KCNQ1OT1 的 mA 修饰通过调节 miR-103a-3p/MDR1 轴促进乳腺癌多柔比星耐药。

METTL3-mediated mA modification of lnc KCNQ1OT1 promotes doxorubicin resistance in breast cancer by regulating miR-103a-3p/MDR1 axis.

机构信息

Department of Breast Surgery, Xiangya Hospital, Central South University, Changsha, Hunan, China.

Clinical Research Center For Breast Cancer In Hunan Province, Changsha, Hunan, China.

出版信息

Epigenetics. 2023 Dec;18(1):2217033. doi: 10.1080/15592294.2023.2217033.

Abstract

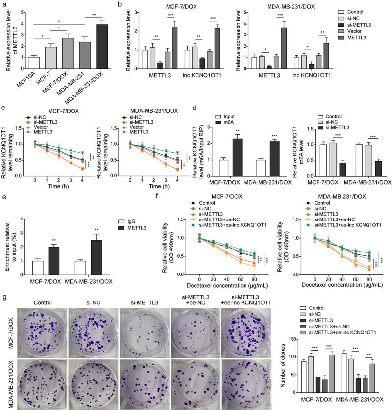
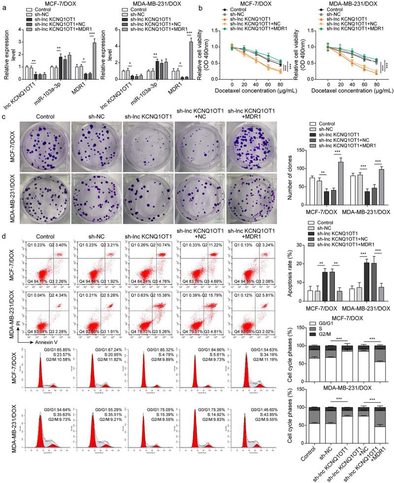
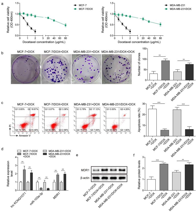
Doxorubicin (DOX) resistance in breast cancer (BC) poses a huge challenge for the therapeutic effect on BC. Lnc KCNQ1OT1 play crucial roles in chemotherapy resistance. However, the role and mechanism of lnc KCNQ1OT1 in DOX resistance BC have not been investigated, which merits further exploration. Based on MCF-7 and MDA-MB-231 cells, MCF-7/DOX and MDA-MB-231/DOX cells were established using gradient concentrations of DOX. IC50 values and cell viability were determined using MTT. Cell proliferation was investigated by colony formation. Flow cytometry was performed to examine cell apoptosis and cell cycle. Gene expression was examined using qRT-PCR and western blot. The interactions among METTL3, lnc KCNQ1OT1, miR-103a-3p, and MDR1 were validated with MeRIP-qPCR, RIP, and dual-luciferase reporter gene assays. The results showed that Lnc KCNQ1OT1 was highly expressed in DOX-resistant BC cells, and lnc KCNQ1OT1 depletion could enhance DOX sensitivity in BC cells and DOX-resistant BC cells. Besides, lnc KCNQ1OT1 was modulated by MELLT3 in the manner of mA modification. MiR-103a-3p could interact with lnc KCNQ1OT1 and MDR1. Overexpression of MDR1 abolished the impacts of lnc KCNQ1OT1 depletion on DOX resistance in BC. In conclusion, our results unveiled that in BC cells and DOX-resistant BC cells, lnc KCNQ1OT1 could be mediated by METTL3 through mA modification to elevate and stabilize its expression, further inhibiting miR-103a-3p/MDR1 axis to promote DOX resistance, which might provide novel thought to overcome DOX resistance in BC.

摘要

多柔比星(DOX)耐药在乳腺癌(BC)中对 BC 的治疗效果构成了巨大挑战。Lnc KCNQ1OT1 在化疗耐药中发挥着至关重要的作用。然而,lnc KCNQ1OT1 在 DOX 耐药 BC 中的作用和机制尚未得到研究,值得进一步探索。基于 MCF-7 和 MDA-MB-231 细胞,使用 DOX 的梯度浓度建立了 MCF-7/DOX 和 MDA-MB-231/DOX 细胞。通过 MTT 测定 IC50 值和细胞活力。通过集落形成实验研究细胞增殖。通过流式细胞术检查细胞凋亡和细胞周期。使用 qRT-PCR 和 Western blot 检测基因表达。通过 MeRIP-qPCR、RIP 和双荧光素酶报告基因检测验证 METTL3、lnc KCNQ1OT1、miR-103a-3p 和 MDR1 之间的相互作用。结果表明,lnc KCNQ1OT1 在 DOX 耐药 BC 细胞中高表达,lnc KCNQ1OT1 耗竭可增强 BC 细胞和 DOX 耐药 BC 细胞对 DOX 的敏感性。此外,lnc KCNQ1OT1 通过 mA 修饰的方式受 MELLT3 调节。miR-103a-3p 可以与 lnc KCNQ1OT1 和 MDR1 相互作用。MDR1 的过表达消除了 lnc KCNQ1OT1 耗竭对 BC 中 DOX 耐药的影响。总之,我们的研究结果表明,在 BC 细胞和 DOX 耐药 BC 细胞中,lnc KCNQ1OT1 可以通过 METTL3 通过 mA 修饰来上调和稳定其表达,进一步抑制 miR-103a-3p/MDR1 轴来促进 DOX 耐药,这可能为克服 BC 中的 DOX 耐药提供新的思路。

https://cdn.ncbi.nlm.nih.gov/pmc/blobs/6cf8/10228414/3f89ef5bc4d8/KEPI_A_2217033_F0001_OC.jpg

文献检索

告别复杂PubMed语法,用中文像聊天一样搜索,搜遍4000万医学文献。AI智能推荐,让科研检索更轻松。

立即免费搜索

文件翻译

保留排版,准确专业,支持PDF/Word/PPT等文件格式,支持 12+语言互译。

免费翻译文档

深度研究

AI帮你快速写综述,25分钟生成高质量综述,智能提取关键信息,辅助科研写作。

立即免费体验