• 文献检索
  • 文档翻译
  • 深度研究
  • 学术资讯
  • Suppr Zotero 插件Zotero 插件
  • 邀请有礼
  • 套餐&价格
  • 历史记录
应用&插件
Suppr Zotero 插件Zotero 插件浏览器插件Mac 客户端Windows 客户端微信小程序
定价
高级版会员购买积分包购买API积分包
服务
文献检索文档翻译深度研究API 文档MCP 服务
关于我们
关于 Suppr公司介绍联系我们用户协议隐私条款
关注我们

Suppr 超能文献

核心技术专利:CN118964589B侵权必究
粤ICP备2023148730 号-1Suppr @ 2026

文献检索

告别复杂PubMed语法,用中文像聊天一样搜索,搜遍4000万医学文献。AI智能推荐,让科研检索更轻松。

立即免费搜索

文件翻译

保留排版,准确专业,支持PDF/Word/PPT等文件格式,支持 12+语言互译。

免费翻译文档

深度研究

AI帮你快速写综述,25分钟生成高质量综述,智能提取关键信息,辅助科研写作。

立即免费体验

N-甲基腺苷修饰的ATP8B1-AS1通过表观遗传激活MYC在肝细胞癌中发挥致癌作用。

N-Methyladenosine-Modified ATP8B1-AS1 Exerts Oncogenic Roles in Hepatocellular Carcinoma via Epigenetically Activating MYC.

作者信息

Tan Chuan, Huang Yanyan, Huang Zheng, Ning Yuanjia, Huang Lizheng, Wu Xianjian, Lu Yuan, Wei Huamei, Pu Jian

机构信息

Department of Hepatobiliary Surgery, Affiliated Hospital of Youjiang Medical University for Nationalities, Baise, People's Republic of China.

Graduate College of Youjiang Medical University for Nationalities, Baise, People's Republic of China.

出版信息

J Hepatocell Carcinoma. 2023 Sep 6;10:1479-1495. doi: 10.2147/JHC.S415318. eCollection 2023.

DOI:10.2147/JHC.S415318
PMID:37701563
原文链接:https://pmc.ncbi.nlm.nih.gov/articles/PMC10493143/
Abstract

PURPOSE

N-methyladenosine (mA) modification has shown critical roles in regulating mRNA fate. Non-coding RNAs also have important roles in various diseases, including hepatocellular carcinoma (HCC). However, the potential influences of mA modification on non-coding RNAs are still unclear. In this study, we identified a novel mA-modified ATP8B1-AS1 and aimed to investigate the effects of mA on the expression and role of ATP8B1-AS1 in HCC.

METHODS

qPCR was performed to measure the expression of related genes. The correlation between gene expression and prognosis was analyzed using public database. mA modification level was measured using MeRIP and single-base elongation- and ligation-based qPCR amplification method. The roles of ATP8B1-AS1 in HCC were investigated using in vitro and in vivo functional assays. The mechanisms underlying the roles of ATP8B1-AS1 were investigated by ChIRP and ChIP assays.

RESULTS

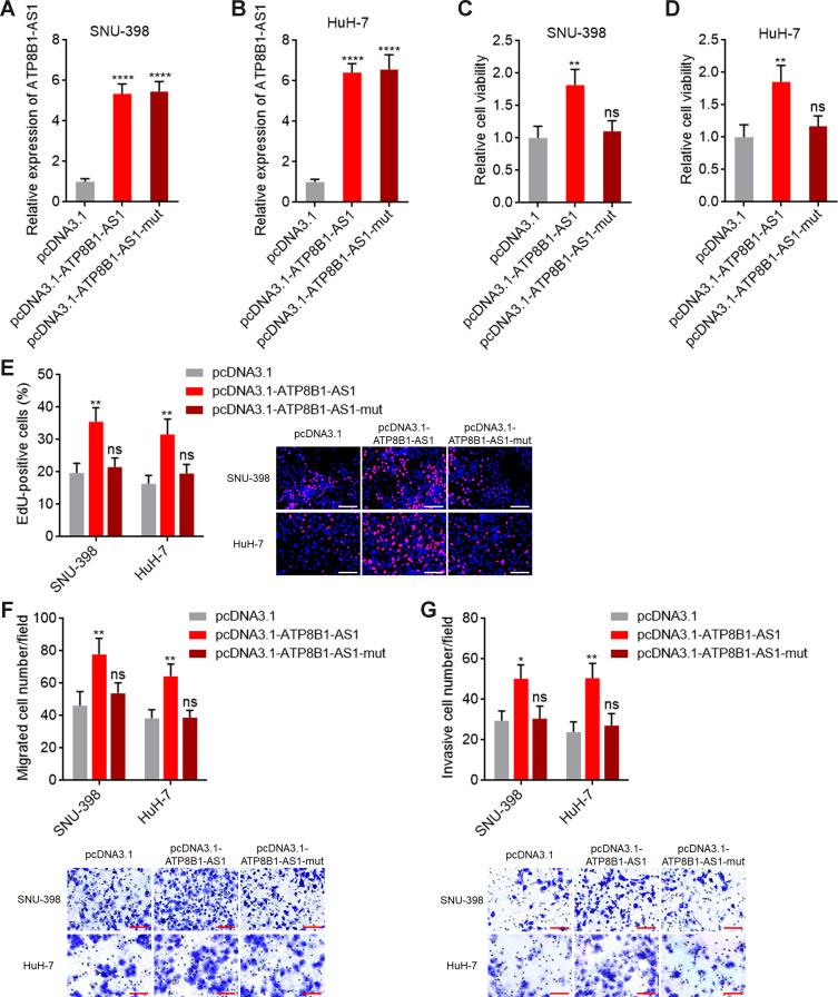
ATP8B1-AS1 is highly expressed in HCC tissues and cell lines. High expression of ATP8B1-AS1 is correlated with poor overall survival of HCC patients. ATP8B1-AS1 is mA modified and the 792 site of ATP8B1-AS1 is identified as an mA modification site. mA modification increases the stability of ATP8B1-AS1 transcript. mA modification level of ATP8B1-AS1 is increased in HCC tissues and cell lines, and correlated with poor overall survival of HCC patients. ATP8B1-AS1 promotes HCC cell proliferation, migration, and invasion, which were abolished by the mutation of mA-modified 792 site. Mechanistic investigation revealed that mA-modified ATP8B1-AS1 interacts with and recruits mA reader YTHDC1 and histone demethylase KDM3B to promoter region, leading to the reduction of H3K9me2 level at promoter region and activation of transcription. Functional rescue assays showed that depletion of MYC largely abolished the oncogenic roles of ATP8B1-AS1.

CONCLUSION

mA modification level of ATP8B1-AS1 is increased and correlated with poor prognosis in HCC. mA-modified ATP8B1-AS1 exerts oncogenic roles in HCC via epigenetically activating MYC expression.

摘要

目的

N-甲基腺苷(mA)修饰在调节mRNA命运中发挥关键作用。非编码RNA在包括肝细胞癌(HCC)在内的各种疾病中也具有重要作用。然而,mA修饰对非编码RNA的潜在影响仍不清楚。在本研究中,我们鉴定了一种新的mA修饰的ATP8B1-AS1,并旨在研究mA对ATP8B1-AS1在HCC中的表达及作用的影响。

方法

采用qPCR检测相关基因的表达。利用公共数据库分析基因表达与预后的相关性。采用MeRIP以及基于单碱基延伸和连接的qPCR扩增方法检测mA修饰水平。通过体外和体内功能试验研究ATP8B1-AS1在HCC中的作用。通过ChIRP和ChIP试验研究ATP8B1-AS1发挥作用的机制。

结果

ATP8B1-AS1在HCC组织和细胞系中高表达。ATP8B1-AS1的高表达与HCC患者较差的总生存期相关。ATP8B1-AS1发生mA修饰,且ATP8B1-AS1的792位点被鉴定为一个mA修饰位点。mA修饰增加了ATP8B1-AS1转录本的稳定性。HCC组织和细胞系中ATP8B1-AS1的mA修饰水平升高,且与HCC患者较差的总生存期相关。ATP8B1-AS1促进HCC细胞增殖、迁移和侵袭,而mA修饰的792位点突变可消除这些作用。机制研究表明,mA修饰的ATP8B1-AS1与mA阅读器YTHDC1和组蛋白去甲基化酶KDM3B相互作用并募集至启动子区域,导致启动子区域H3K9me2水平降低并激活转录。功能挽救试验表明,敲低MYC可在很大程度上消除ATP8B1-AS1的致癌作用。

结论

ATP8B1-AS1的mA修饰水平升高,且与HCC的不良预后相关。mA修饰的ATP8B1-AS1通过表观遗传激活MYC表达在HCC中发挥致癌作用。

https://cdn.ncbi.nlm.nih.gov/pmc/blobs/2c9d/10493143/abd9d5d29afb/JHC-10-1479-g0008.jpg
https://cdn.ncbi.nlm.nih.gov/pmc/blobs/2c9d/10493143/4933750c71af/JHC-10-1479-g0001.jpg
https://cdn.ncbi.nlm.nih.gov/pmc/blobs/2c9d/10493143/edcfba62429f/JHC-10-1479-g0002.jpg
https://cdn.ncbi.nlm.nih.gov/pmc/blobs/2c9d/10493143/27770cbee145/JHC-10-1479-g0003.jpg
https://cdn.ncbi.nlm.nih.gov/pmc/blobs/2c9d/10493143/e9c1fa699810/JHC-10-1479-g0004.jpg
https://cdn.ncbi.nlm.nih.gov/pmc/blobs/2c9d/10493143/863467c160a3/JHC-10-1479-g0005.jpg
https://cdn.ncbi.nlm.nih.gov/pmc/blobs/2c9d/10493143/de8b79d03f5f/JHC-10-1479-g0006.jpg
https://cdn.ncbi.nlm.nih.gov/pmc/blobs/2c9d/10493143/142e2ef1357f/JHC-10-1479-g0007.jpg
https://cdn.ncbi.nlm.nih.gov/pmc/blobs/2c9d/10493143/abd9d5d29afb/JHC-10-1479-g0008.jpg
https://cdn.ncbi.nlm.nih.gov/pmc/blobs/2c9d/10493143/4933750c71af/JHC-10-1479-g0001.jpg
https://cdn.ncbi.nlm.nih.gov/pmc/blobs/2c9d/10493143/edcfba62429f/JHC-10-1479-g0002.jpg
https://cdn.ncbi.nlm.nih.gov/pmc/blobs/2c9d/10493143/27770cbee145/JHC-10-1479-g0003.jpg
https://cdn.ncbi.nlm.nih.gov/pmc/blobs/2c9d/10493143/e9c1fa699810/JHC-10-1479-g0004.jpg
https://cdn.ncbi.nlm.nih.gov/pmc/blobs/2c9d/10493143/863467c160a3/JHC-10-1479-g0005.jpg
https://cdn.ncbi.nlm.nih.gov/pmc/blobs/2c9d/10493143/de8b79d03f5f/JHC-10-1479-g0006.jpg
https://cdn.ncbi.nlm.nih.gov/pmc/blobs/2c9d/10493143/142e2ef1357f/JHC-10-1479-g0007.jpg
https://cdn.ncbi.nlm.nih.gov/pmc/blobs/2c9d/10493143/abd9d5d29afb/JHC-10-1479-g0008.jpg

相似文献

1
N-Methyladenosine-Modified ATP8B1-AS1 Exerts Oncogenic Roles in Hepatocellular Carcinoma via Epigenetically Activating MYC.N-甲基腺苷修饰的ATP8B1-AS1通过表观遗传激活MYC在肝细胞癌中发挥致癌作用。
J Hepatocell Carcinoma. 2023 Sep 6;10:1479-1495. doi: 10.2147/JHC.S415318. eCollection 2023.
2
N-Methyladenosine-Modified LEAWBIH Drives Hepatocellular Carcinoma Progression through Epigenetically Activating Wnt/β-Catenin Signaling.N-甲基腺苷修饰的LEAWBIH通过表观遗传激活Wnt/β-连环蛋白信号通路驱动肝细胞癌进展。
J Hepatocell Carcinoma. 2023 Nov 6;10:1991-2007. doi: 10.2147/JHC.S433070. eCollection 2023.
3
N -methyladenosine-modified FAM111A-DT promotes hepatocellular carcinoma growth via epigenetically activating FAM111A.N6-甲基腺苷修饰的 FAM111A-DT 通过表观遗传激活 FAM111A 促进肝癌生长。
Cancer Sci. 2023 Sep;114(9):3649-3665. doi: 10.1111/cas.15886. Epub 2023 Jul 3.
4
METTL3 and METTL14-mediated N-methyladenosine modification of SREBF2-AS1 facilitates hepatocellular carcinoma progression and sorafenib resistance through DNA demethylation of SREBF2.METTL3 和 METTL14 介导的 SREBF2-AS1 的 N6-甲基腺苷修饰通过 SREBF2 的 DNA 去甲基化促进肝细胞癌进展和索拉非尼耐药。
Sci Rep. 2024 Mar 14;14(1):6155. doi: 10.1038/s41598-024-55932-7.
5
Long noncoding RNA glypican 3 (GPC3) antisense transcript 1 promotes hepatocellular carcinoma progression via epigenetically activating GPC3.长链非编码RNA磷脂酰肌醇蛋白聚糖3(GPC3)反义转录本1通过表观遗传激活GPC3促进肝细胞癌进展。
FEBS J. 2016 Oct;283(20):3739-3754. doi: 10.1111/febs.13839. Epub 2016 Sep 21.
6
Long non-coding RNA ILF3-AS1 facilitates hepatocellular carcinoma progression by stabilizing ILF3 mRNA in an mA-dependent manner.长非编码 RNA ILF3-AS1 通过 mA 依赖性方式稳定 ILF3 mRNA 促进肝癌进展。
Hum Cell. 2021 Nov;34(6):1843-1854. doi: 10.1007/s13577-021-00608-x. Epub 2021 Sep 7.
7
mA modification of AC026356.1 facilitates hepatocellular carcinoma progression by regulating the IGF2BP1-IL11 axis.mA 对 AC026356.1 的修饰通过调节 IGF2BP1-IL11 轴促进肝癌进展。
Sci Rep. 2023 Nov 5;13(1):19124. doi: 10.1038/s41598-023-45449-w.
8
EGR1-induced upregulation of lncRNA FOXD2-AS1 promotes the progression of hepatocellular carcinoma via epigenetically silencing DKK1 and activating Wnt/β-catenin signaling pathway.EGR1 诱导的长链非编码 RNA FOXD2-AS1 上调促进肝细胞癌的进展,通过表观遗传沉默 DKK1 并激活 Wnt/β-catenin 信号通路。
Cancer Biol Ther. 2019;20(7):1007-1016. doi: 10.1080/15384047.2019.1595276. Epub 2019 Mar 31.
9
Long non-coding RNA BZRAP1-AS1 silencing suppresses tumor angiogenesis in hepatocellular carcinoma by mediating THBS1 methylation.长链非编码 RNA BZRAP1-AS1 通过调控 THBS1 甲基化抑制肝癌血管生成。
J Transl Med. 2019 Dec 17;17(1):421. doi: 10.1186/s12967-019-02145-6.
10
Long noncoding RNA UPK1A-AS1 indicates poor prognosis of hepatocellular carcinoma and promotes cell proliferation through interaction with EZH2.长链非编码 RNA UPK1A-AS1 提示肝细胞癌预后不良,并通过与 EZH2 相互作用促进细胞增殖。
J Exp Clin Cancer Res. 2020 Oct 29;39(1):229. doi: 10.1186/s13046-020-01748-y.

引用本文的文献

1
mA-modified CTC-297N7.9 inhibits hepatocellular carcinoma metastasis via epigenetically downregulating CCL2 and CD47.毫安修饰的CTC-297N7.9通过表观遗传下调CCL2和CD47抑制肝细胞癌转移。
Cancer Cell Int. 2025 Jul 28;25(1):290. doi: 10.1186/s12935-025-03857-0.
2
mA-Methylated NUTM2B-AS1 Promotes Hepatocellular Carcinoma Stemness Feature via Epigenetically Activating Transcription.mA-甲基化的NUTM2B-AS1通过表观遗传激活转录促进肝癌干细胞特性
J Hepatocell Carcinoma. 2024 Dec 3;11:2393-2411. doi: 10.2147/JHC.S480522. eCollection 2024.
3
METTL3 and METTL14-mediated N-methyladenosine modification of SREBF2-AS1 facilitates hepatocellular carcinoma progression and sorafenib resistance through DNA demethylation of SREBF2.

本文引用的文献

1
METTL3-mediated mA modification of lnc KCNQ1OT1 promotes doxorubicin resistance in breast cancer by regulating miR-103a-3p/MDR1 axis.METTL3 介导的长非编码 RNA KCNQ1OT1 的 mA 修饰通过调节 miR-103a-3p/MDR1 轴促进乳腺癌多柔比星耐药。
Epigenetics. 2023 Dec;18(1):2217033. doi: 10.1080/15592294.2023.2217033.
2
RNA modifications in cancer.癌症中的 RNA 修饰。
Br J Cancer. 2023 Aug;129(2):204-221. doi: 10.1038/s41416-023-02275-1. Epub 2023 Apr 24.
3
The critical roles of m6A RNA methylation in lung cancer: from mechanism to prognosis and therapy.
METTL3 和 METTL14 介导的 SREBF2-AS1 的 N6-甲基腺苷修饰通过 SREBF2 的 DNA 去甲基化促进肝细胞癌进展和索拉非尼耐药。
Sci Rep. 2024 Mar 14;14(1):6155. doi: 10.1038/s41598-024-55932-7.
m6A RNA 甲基化在肺癌中的关键作用:从机制到预后和治疗。
Br J Cancer. 2023 Jul;129(1):8-23. doi: 10.1038/s41416-023-02246-6. Epub 2023 Mar 30.
4
Molecular typing and prognostic model of lung adenocarcinoma based on cuprotosis-related lncRNAs.基于铜死亡相关长链非编码RNA的肺腺癌分子分型及预后模型
J Thorac Dis. 2022 Dec;14(12):4828-4845. doi: 10.21037/jtd-22-1534.
5
Hepatitis B virus X protein promotes MAN1B1 expression by enhancing stability of GRP78 via TRIM25 to facilitate hepatocarcinogenesis.乙型肝炎病毒 X 蛋白通过增强 GRP78 的稳定性来促进 MAN1B1 的表达,从而促进肝癌的发生。
Br J Cancer. 2023 Apr;128(6):992-1004. doi: 10.1038/s41416-022-02115-8. Epub 2023 Jan 12.
6
MNX1-AS1, a c-Myc induced lncRNA, promotes the Warburg effect by regulating PKM2 nuclear translocation.MNX1-AS1,一种 c-Myc 诱导的长链非编码 RNA,通过调节 PKM2 核转位促进瓦博格效应。
J Exp Clin Cancer Res. 2022 Dec 7;41(1):337. doi: 10.1186/s13046-022-02547-3.
7
ALKBH5 in mouse testicular Sertoli cells regulates Cdh2 mRNA translation to maintain blood-testis barrier integrity.ALKBH5 在小鼠睾丸支持细胞中调节 Cdh2 mRNA 翻译以维持血睾屏障的完整性。
Cell Mol Biol Lett. 2022 Nov 22;27(1):101. doi: 10.1186/s11658-022-00404-x.
8
The mA reader IGF2BP2 regulates glutamine metabolism and represents a therapeutic target in acute myeloid leukemia.mA 阅读器 IGF2BP2 调节谷氨酰胺代谢,是急性髓系白血病的治疗靶点。
Cancer Cell. 2022 Dec 12;40(12):1566-1582.e10. doi: 10.1016/j.ccell.2022.10.004. Epub 2022 Oct 27.
9
Oviduct Transcriptomic Reveals the Regulation of mRNAs and lncRNAs Related to Goat Prolificacy in the Luteal Phase.输卵管转录组学揭示了黄体期与山羊繁殖力相关的mRNA和lncRNA的调控。
Animals (Basel). 2022 Oct 18;12(20):2823. doi: 10.3390/ani12202823.
10
Role of a lipid metabolism-related lncRNA signature in risk stratification and immune microenvironment for colon cancer.脂质代谢相关长链非编码 RNA 标志物在结直肠癌风险分层和免疫微环境中的作用。
BMC Med Genomics. 2022 Oct 21;15(1):221. doi: 10.1186/s12920-022-01369-8.