Department of Dermatology, Dalian Dermatosis Hospital, Dalian, 116021, Liaoning, People's Republic of China.
Graduate School of China Medical University, Shenyang, People's Republic of China.
Stem Cell Res Ther. 2023 May 29;14(1):148. doi: 10.1186/s13287-023-03373-w.
Exosomes play important roles in intercellular communication by delivering microRNAs (miRNAs) that mediate tumor initiation and development, including those in diffuse large B cell lymphoma (DLBCL). To date, however, limited studies on the inhibitory effect of exosomes derived from human bone marrow mesenchymal stem cells (hBMSCs) on DLBCL progression have been reported. Therefore, this study aimed to investigate the role of hBMSC exosomes carrying microRNA-124-3p in the development of DLBCL.
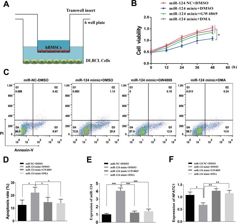
Microarray-based expression analysis was adopted to identify differentially expressed genes and regulatory miRNAs, which revealed the candidate NFATc1. Next, the binding affinity between miR-124-3p and NFATc1 was detected by luciferase activity assays. The mechanism underlying NFATc1 regulation was investigated using lentiviral transfections. Subsequently, DLBCL cells were cocultured with exosomes derived from hBMSCs transfected with a miR-124-3p mimic or control. Proliferation and apoptosis were measured in vitro. Finally, the effects of hBMSC-miR-124-3p on tumor growth were investigated in vivo.
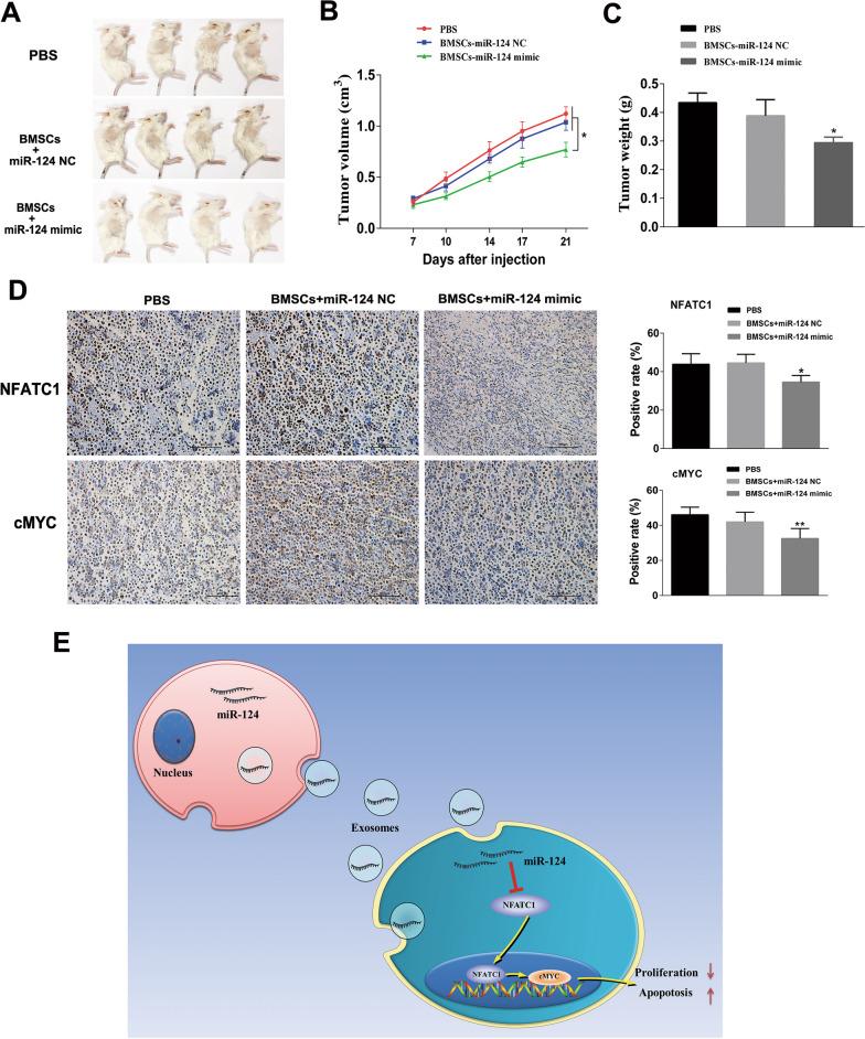
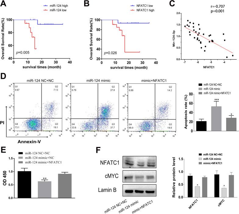
MiR-124-3p was expressed at low levels, while NFATc1 was highly expressed in DLBCL cells. MiR-124-3p specifically targeted and negatively regulated the expression of NFATc1 in DLBCL cells, upregulated miR-124-3p-inhibited DLBCL cell proliferation and promoted apoptosis. The miR-124-3p derived from hBMSCs inhibits tumor growth both in vivo and in vitro via downregulation of the NFATc1/cMYC pathway.
Human bone marrow-derived mesenchymal stem cell overexpressing microRNA-124-3p represses the development of DLBCL through the downregulation of NFATc1.
外泌体通过传递介导肿瘤起始和发展的 microRNAs(miRNAs)在细胞间通讯中发挥重要作用,包括弥漫性大 B 细胞淋巴瘤(DLBCL)。然而,迄今为止,关于人骨髓间充质干细胞(hBMSC)衍生的外泌体对 DLBCL 进展的抑制作用的研究有限。因此,本研究旨在探讨携带 microRNA-124-3p 的 hBMSC 外泌体在 DLBCL 发展中的作用。
采用基于微阵列的表达分析来鉴定差异表达的基因和调节 miRNA,揭示候选 NFATc1。接下来,通过荧光素酶活性测定检测 miR-124-3p 与 NFATc1 之间的结合亲和力。使用慢病毒转染研究 NFATc1 调节的机制。随后,将 hBMSC 衍生的外泌体与转染 miR-124-3p 模拟物或对照的 DLBCL 细胞共培养。体外测量增殖和凋亡。最后,在体内研究 hBMSC-miR-124-3p 对肿瘤生长的影响。
miR-124-3p 在 DLBCL 细胞中表达水平较低,而 NFATc1 表达水平较高。miR-124-3p 特异性靶向并负调控 DLBCL 细胞中 NFATc1 的表达,上调 miR-124-3p 抑制 DLBCL 细胞增殖并促进凋亡。hBMSC 来源的 miR-124-3p 通过下调 NFATc1/cMYC 通路在体内和体外均抑制肿瘤生长。
人骨髓源性间充质干细胞过表达 microRNA-124-3p 通过下调 NFATc1 抑制 DLBCL 的发展。