Department of Physiology, School of Basic Medicine, Tongji Medical College, Huazhong University of Science and Technology, Wuhan, China.
Department of Anesthesiology, Hubei Key Laboratory of Geriatric Anesthesia and Perioperative Brain Health, and Wuhan Clinical Research Center for Geriatric Anesthesia, Tongji Hospital, Tongji Medical College, Huazhong University of Science and Technology, Wuhan, China.
CNS Neurosci Ther. 2023 Nov;29(11):3290-3306. doi: 10.1111/cns.14259. Epub 2023 May 29.
Dopamine D1 receptor (D1R) hypofunction is associated with negative and cognitive symptoms in schizophrenia; therefore, the mechanism of D1R function modulation needs further investigation. Gm527 is the rodent homologous of the schizophrenia-related gene C14orf28, encoding a predicated D1R-interacting protein. However, the role of Gm527-D1R interaction in schizophrenia needs to be clarified.
Gm527-floxed mice were generated and crossed with D1-Cre mice (D1:Gm527-/-) to knockout Gm527 in D1R-positive neurons. Then behavioral tests were performed to explore the schizophrenia-related phenotypes. Immunofluorescence, fluorescence in situ hybridization, electrophysiological recording, quantitative real-time PCR, and western blotting were conducted to investigate the mechanisms.
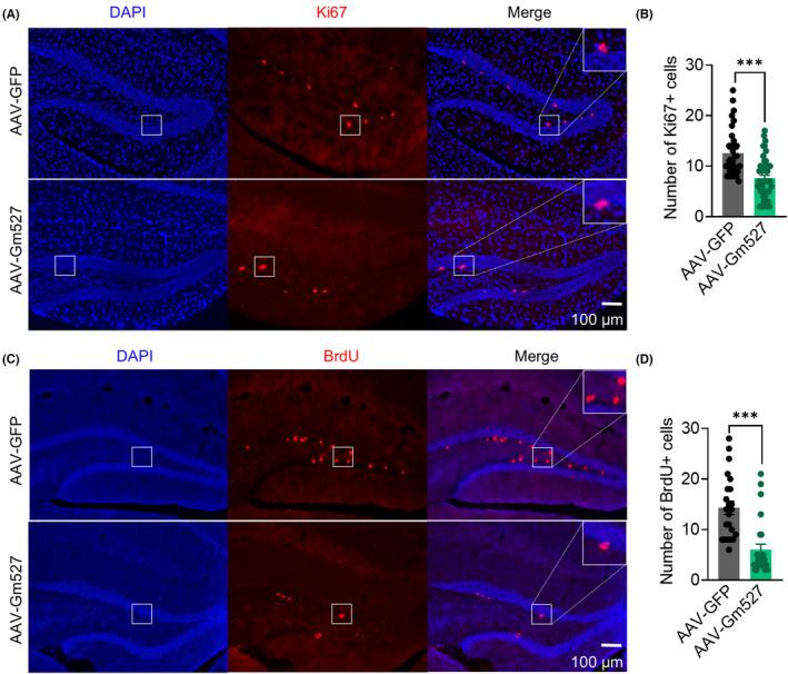
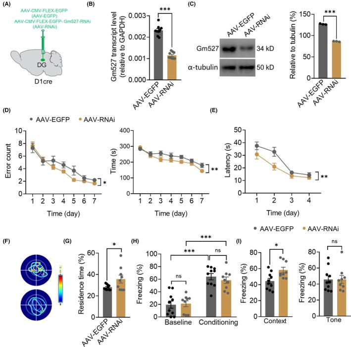
Working memory, long-term memories, and adult neurogenesis in the DG were enhanced in D1:Gm527-/- mice. LTP was also increased in the DG in D1:Gm527-/- mice, resulting from the Gm527 knockout-induced D1R expression enhancement on the plasma membrane and subsequently cAMP signaling and NMDA receptor pathways activation. The requirement of Gm527 knockout in the DG was confirmed by reversing Gm527 expression or knockdown Gm527 in the DG D1R-positive neurons through AAV-CAG-FLEX-Gm527-GFP or AAV-CMV-FLEX-EGFP-Gm527-RNAi injection.
The DG Gm527 knockout induces D1R hyperfunction in improving schizophrenia cognitive symptoms.
多巴胺 D1 受体(D1R)功能低下与精神分裂症的阴性和认知症状有关;因此,需要进一步研究 D1R 功能调节的机制。Gm527 是与精神分裂症相关基因 C14orf28 的啮齿动物同源物,编码一个预测的 D1R 相互作用蛋白。然而,Gm527-D1R 相互作用在精神分裂症中的作用需要阐明。
生成了 Gm527 基因敲除小鼠,并与 D1-Cre 小鼠(D1:Gm527-/-)杂交,以敲除 D1R 阳性神经元中的 Gm527。然后进行行为测试以探索与精神分裂症相关的表型。进行免疫荧光、荧光原位杂交、电生理记录、实时定量 PCR 和 Western blot 以研究机制。
D1:Gm527-/- 小鼠的工作记忆、长期记忆和 DG 中的成年神经发生增强。DG 中的 LTP 也增加,这是由于 Gm527 敲除导致质膜上 D1R 表达增强,随后 cAMP 信号和 NMDA 受体途径激活。通过 AAV-CAG-FLEX-Gm527-GFP 或 AAV-CMV-FLEX-EGFP-Gm527-RNAi 注射逆转 DG D1R 阳性神经元中的 Gm527 表达或敲低 Gm527,证实了 Gm527 敲除在 DG 中的必要性。
DG 中的 Gm527 敲除导致 D1R 超功能,从而改善精神分裂症的认知症状。