Suppr超能文献

在血液系统肿瘤和实体瘤的液体活检中联合使用游离RNA和游离DNA。

Combining cell-free RNA with cell-free DNA in liquid biopsy for hematologic and solid tumors.

作者信息

Albitar Maher, Zhang Hong, Charifa Ahmad, Ip Andrew, Ma Wanlong, McCloskey James, Donato Michele, Siegel David, Waintraub Stanley, Gutierrez Martin, Pecora Andrew, Goy Andre

机构信息

Genomic Testing Cooperative, LCA, Irvine, CA, 92618, USA.

John Theurer Cancer Center at Hackensack University Medical Center, Hackensack, NJ, 07601, USA.

出版信息

Heliyon. 2023 May 16;9(5):e16261. doi: 10.1016/j.heliyon.2023.e16261. eCollection 2023 May.

Abstract

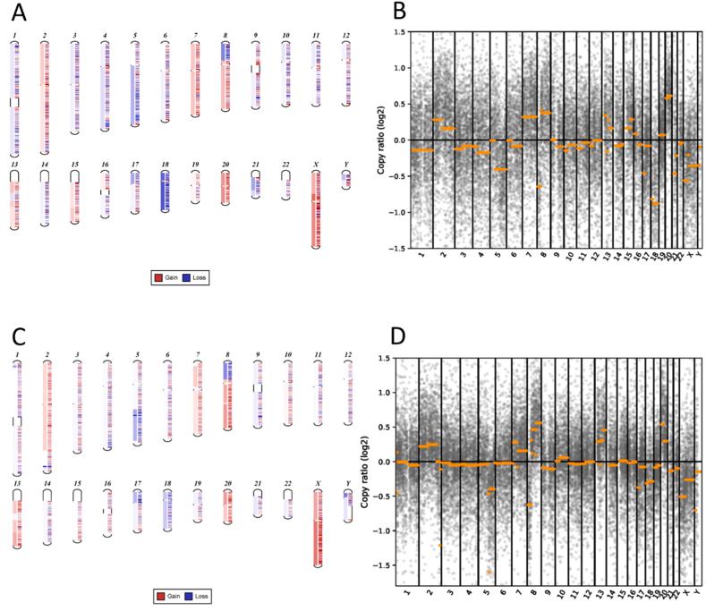
Current use of liquid biopsy is based on cell-free DNA (cfDNA) and the evaluation of mutations or methylation pattern. However, expressed RNA can capture mutations, changes in expression levels due to methylation, and provide information on cell of origin, growth, and proliferation status. We developed an approach to isolate cell-free total nucleic acid (cfDNA) and used targeted next generation sequencing to sequence cell-free RNA (cfRNA) and cfDNA as new approach in liquid biopsy. We demonstrate that cfRNA is overall more sensitive than cfDNA in detecting mutations. We show that cfRNA is reliable in detecting fusion genes and cfDNA is reliable in detecting chromosomal gains and losses. cfRNA levels of various solid tumor biomarkers were significantly higher (P < 0.0001) in samples from solid tumors as compared with normal control. Similarly, cfRNA lymphoid markers and cfRNA myeloid markers were all higher in lymphoid and myeloid neoplasms, respectively as compared with control (P < 0.0001). Using machine learning we demonstrate cfRNA was highly predictive of diagnosis (AUC >0.98) of solid tumors, B-cell lymphoid neoplasms, T-cell lymphoid neoplasms, and myeloid neoplasms. In evaluating the host immune system, cfRNA CD4:CD8B and CD3D:CD19 ratios in normal controls were as expected (median: 5.92 and 6.87, respectively) and were significantly lower in solid tumors (P < 0.0002). This data suggests that liquid biopsy combining analysis of cfRNA with cfDNA is practical and may provide helpful information in predicting genomic abnormalities, diagnosis of neoplasms and evaluating both the tumor biology and the host response.

摘要

液体活检目前的应用基于游离DNA(cfDNA)以及对突变或甲基化模式的评估。然而,表达的RNA能够捕获突变、因甲基化导致的表达水平变化,并提供有关细胞起源、生长和增殖状态的信息。我们开发了一种分离游离总核酸(cfDNA)的方法,并使用靶向新一代测序对游离RNA(cfRNA)和cfDNA进行测序,作为液体活检中的一种新方法。我们证明,在检测突变方面,cfRNA总体上比cfDNA更敏感。我们表明,cfRNA在检测融合基因方面可靠,cfDNA在检测染色体增减方面可靠。与正常对照相比,各种实体瘤生物标志物的cfRNA水平在实体瘤样本中显著更高(P < 0.0001)。同样,与对照相比,cfRNA淋巴标志物和cfRNA髓系标志物在淋巴瘤和髓系肿瘤中分别更高(P < 0.0001)。使用机器学习,我们证明cfRNA对实体瘤、B细胞淋巴瘤、T细胞淋巴瘤和髓系肿瘤的诊断具有高度预测性(AUC > 0.98)。在评估宿主免疫系统时,正常对照中cfRNA CD4:CD8B和CD3D:CD19的比率符合预期(中位数分别为5.92和6.87),在实体瘤中显著更低(P < 0.0002)。该数据表明,将cfRNA与cfDNA分析相结合的液体活检是可行的,并且在预测基因组异常、肿瘤诊断以及评估肿瘤生物学和宿主反应方面可能提供有用信息。

https://cdn.ncbi.nlm.nih.gov/pmc/blobs/f472/10208940/17e2b6185612/gr1.jpg

文献AI研究员

20分钟写一篇综述,助力文献阅读效率提升50倍。

立即体验

用中文搜PubMed

大模型驱动的PubMed中文搜索引擎

马上搜索

文档翻译

学术文献翻译模型,支持多种主流文档格式。

立即体验