Suppr超能文献

帕金森病小鼠模型中性别和性腺状态依赖性小胶质细胞激活的三维分析

Three-Dimensional Analysis of Sex- and Gonadal Status- Dependent Microglial Activation in a Mouse Model of Parkinson's Disease.

作者信息

Isenbrandt Amandine, Coulombe Katherine, Morissette Marc, Bourque Mélanie, Lamontagne-Proulx Jérôme, Di Paolo Thérèse, Soulet Denis

机构信息

Centre de Recherche du CHU de Québec, Axe Neurosciences, 2705, Boulevard Laurier, Québec, QC G1V 4G2, Canada.

Faculté de Pharmacie, Pavillon Ferdinand-Vandry, Université Laval, 1050, Avenue de la Médecine, Québec, QC G1V 0A6, Canada.

出版信息

Pharmaceuticals (Basel). 2023 Jan 20;16(2):152. doi: 10.3390/ph16020152.

Abstract

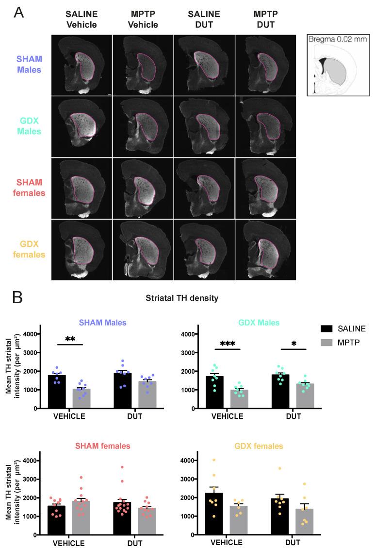
Parkinson's disease (PD) is characterized by neurodegeneration and neuroinflammation. PD prevalence and incidence are higher in men than in women and modulation of gonadal hormones could have an impact on the disease course. This was investigated in male and female gonadectomized (GDX) and SHAM operated (SHAM) mice. Dutasteride (DUT), a 5α-reductase inhibitor, was administered to these mice for 10 days to modulate their gonadal sex hormones. On the fifth day of DUT treatment, mice received 1-methyl-4-phenyl-1,2,3,6-tetrahydropyridine (MPTP) to model PD. We have previously shown in these mice the toxic effect of MPTP in SHAM and GDX males and in GDX females on dopamine markers and astrogliosis whereas SHAM females were protected by their female sex hormones. In SHAM males, DUT protected against MPTP toxicity. In the present study, microglial density and the number of doublets, representative of a microglial proliferation, were increased by the MPTP lesion only in male mice and prevented by DUT in SHAM males. A three-dimensional morphological microglial analysis showed that MPTP changed microglial morphology from quiescent to activated only in male mice and was not prevented by DUT. In conclusion, microgliosis can be modulated by sex hormone-dependent and independent factors in a mice model of PD.

摘要

帕金森病(PD)的特征是神经退行性变和神经炎症。PD在男性中的患病率和发病率高于女性,性腺激素的调节可能会对疾病进程产生影响。在雄性和雌性去势(GDX)及假手术(SHAM)小鼠中对此进行了研究。给这些小鼠施用5α-还原酶抑制剂度他雄胺(DUT)10天,以调节它们的性腺性激素。在DUT治疗的第5天,给小鼠注射1-甲基-4-苯基-1,2,3,6-四氢吡啶(MPTP)以模拟PD。我们之前在这些小鼠中已经表明,MPTP对SHAM和GDX雄性小鼠以及GDX雌性小鼠的多巴胺标志物和星形胶质细胞增生具有毒性作用,而SHAM雌性小鼠则受到其雌性性激素的保护。在SHAM雄性小鼠中,DUT可预防MPTP毒性。在本研究中,仅在雄性小鼠中,MPTP损伤会增加小胶质细胞密度和代表小胶质细胞增殖的双联体数量,而DUT可在SHAM雄性小鼠中预防这种情况。三维形态学小胶质细胞分析表明,MPTP仅在雄性小鼠中使小胶质细胞形态从静止状态转变为激活状态,且不受DUT的阻止。总之,在PD小鼠模型中,小胶质细胞增生可由性激素依赖性和非依赖性因素调节。

https://cdn.ncbi.nlm.nih.gov/pmc/blobs/5463/9967417/22e23570a48d/pharmaceuticals-16-00152-g001.jpg

文献AI研究员

20分钟写一篇综述,助力文献阅读效率提升50倍。

立即体验

用中文搜PubMed

大模型驱动的PubMed中文搜索引擎

马上搜索

文档翻译

学术文献翻译模型,支持多种主流文档格式。

立即体验