Suppr超能文献

flrt2 基因缺失导致斑马鱼小眼畸形。

Loss of flrt2 gene leads to microphthalmia in zebrafish.

机构信息

Department of Ophthalmology, The Seventh Affiliated Hospital of Sun Yat-Sen University, Shenzhen, 518107, China.

State Key Laboratory of Ophthalmology, Zhongshan Ophthalmic Center, Sun Yat-sen University, Guangzhou, 510060, China.

出版信息

Biol Open. 2023 Jun 15;12(6). doi: 10.1242/bio.059784.

Abstract

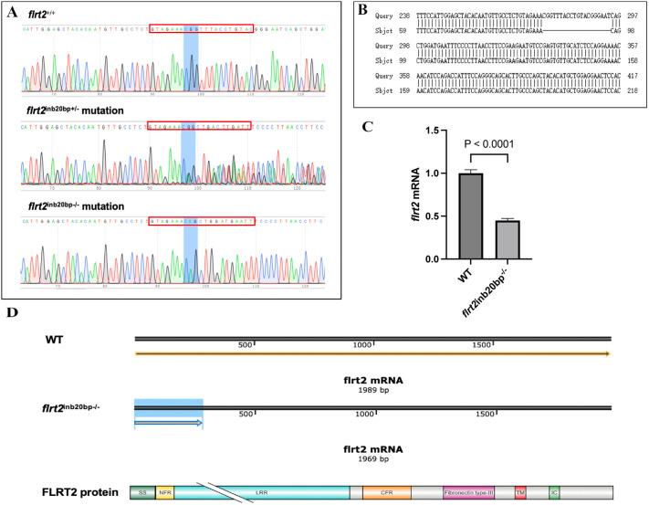
As a member of the fibronectin leucine-rich transmembrane (flrt) gene family, fibronectin leucine-rich transmembrane 2 (flrt2) is strongly expressed in a subset of sclerotome cells, and the resultant protein interacts with FGFR1 in the FGF signaling pathway during development. Studies on flrt2 have focused mainly on its roles in the brain, heart and chondrogenesis. However, reports on its expression and function in the zebrafish retina are lacking. Here, we detected the high expression of flrt2 in zebrafish retina using in situ hybridization technique and developed an flrt2-knockout (KO) zebrafish line using CRISPR/Cas9 genome editing. Quantitative real-time PCR was used to measure the expression levels of flrt2, which results in an approximately 60% mRNA reduction. The flrt2-KO zebrafish eyes' altered morphological, cellular, and molecular events were identified using BrdU labeling, TUNEL assay, immunofluorescent staining, fluorescent dye injection and RNA sequencing. Abnormal eye development, known as microphthalmia, was found in flrt2-KO larvae, and the retinal progenitor cells exhibited increased apoptosis, perhaps owing to the combined effects of crx, neurod4, atoh7, and pcdh8 downregulation and Casp3a and Caspbl upregulation. In contrast, the retinal neural development, as well as retinal progenitor cell differentiation and proliferation, were not affected by the flrt2 deletion. Thus, flrt2 appears to play important roles in retinal development and function, which may provide the basis for further investigations into the molecular mechanisms of retinal development and evolution.

摘要

作为纤维连接蛋白富含亮氨酸跨膜 (flrt) 基因家族的一员,纤维连接蛋白富含亮氨酸跨膜 2 (flrt2) 在一小部分软骨细胞中强烈表达,其产生的蛋白质在发育过程中与 FGF 信号通路中的 FGFR1 相互作用。flrt2 的研究主要集中在其在大脑、心脏和软骨发生中的作用。然而,关于其在斑马鱼视网膜中的表达和功能的报道尚缺乏。在这里,我们使用原位杂交技术检测到 flrt2 在斑马鱼视网膜中的高表达,并使用 CRISPR/Cas9 基因组编辑开发了 flrt2 敲除 (KO) 斑马鱼系。使用定量实时 PCR 测量 flrt2 的表达水平,结果导致 mRNA 减少约 60%。通过 BrdU 标记、TUNEL 测定、免疫荧光染色、荧光染料注射和 RNA 测序鉴定了 flrt2-KO 斑马鱼眼睛的形态、细胞和分子变化。flrt2-KO 幼虫中发现眼睛发育异常,称为小眼症,视网膜祖细胞凋亡增加,可能是由于 crx、neurod4、atoh7 和 pcdh8 下调以及 Casp3a 和 Caspbl 上调的综合作用。相比之下,flrt2 缺失对视网膜神经发育以及视网膜祖细胞分化和增殖没有影响。因此,flrt2 似乎在视网膜发育和功能中发挥重要作用,这可能为进一步研究视网膜发育和进化的分子机制提供基础。

https://cdn.ncbi.nlm.nih.gov/pmc/blobs/6d39/10281255/caf322041e1e/biolopen-12-059784-g1.jpg

文献AI研究员

20分钟写一篇综述,助力文献阅读效率提升50倍。

立即体验

用中文搜PubMed

大模型驱动的PubMed中文搜索引擎

马上搜索

文档翻译

学术文献翻译模型,支持多种主流文档格式。

立即体验