Suppr超能文献

在移动健康饮食与运动干预设计中让不同种族和族裔的晚期前列腺癌男性参与:焦点小组研究

Engaging Men of Diverse Racial and Ethnic Groups With Advanced Prostate Cancer in the Design of an mHealth Diet and Exercise Intervention: Focus Group Study.

作者信息

Wang Elizabeth Y, Borno Hala T, Washington Iii Samuel L, Friedlander Terence, Zhang Sylvia, Trejo Evelin, Van Blarigan Erin L, Chan June M, Shariff-Marco Salma, Beatty Alexis L, Kenfield Stacey A

机构信息

University of Hawaii, Honolulu, HI, United States.

Department of Medicine, University of California, San Francisco, San Francisco, CA, United States.

出版信息

JMIR Cancer. 2023 Jun 1;9:e45432. doi: 10.2196/45432.

Abstract

BACKGROUND

Healthy diet and exercise can improve quality of life and prognosis among men with prostate cancer. Understanding the perceived barriers to lifestyle change and patient preferences in a diverse cohort of men with prostate cancer is necessary to inform mobile health (mHealth) lifestyle interventions and increase health equity.

OBJECTIVE

We conducted a multisite study to understand the preferences, attitudes, and health behaviors related to diet and lifestyle in this patient population. This report focuses on the qualitative findings from 4 web-based focus groups comprising a racially and ethnically diverse group of patients with advanced prostate cancer who are on androgen deprivation therapy.

METHODS

We used grounded theory analyses including open, axial, and selective coding to generate codes. Qualitative data were analyzed as a whole rather than by focus group to optimize data saturation and the transferability of results. We present codes and themes that emerged for lifestyle intervention design and provide recommendations and considerations for future mHealth intervention studies.

RESULTS

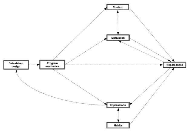
Overall, 14 men participated in 4 racially and ethnically concordant focus groups (African American or Black: 3/14, 21%; Asian American: 3/14, 21%; Hispanic or Latino: 3/14, 21%; and White: 5/14, 36%). Analyses converged on 7 interwoven categories: context (home environment, access, competing priorities, and lifestyle programs), motivation (accountability, discordance, feeling supported, fear, and temptation), preparedness (health literacy, technological literacy, technological preferences, trust, readiness to change, identity, adaptability, and clinical characteristics), data-driven design (education, psychosocial factors, and quality of life), program mechanics (communication, materials, customization, and being holistic), habits (eg, dietary habits), and intervention impressions. These results suggest actionable pathways to increase program intuitiveness. Recommendations for future mHealth intervention design and implementation include but are not limited to assessment at the individual, household, and neighborhood levels to support a tailored intervention; prioritization of information to disseminate based on individuals' major concerns and the delivery of information based on health and technological literacy and communication preferences; prescribing a personalized intervention based on individuals' baseline responses, home and neighborhood environment, and support network; and incorporating strategies to foster engagement (eg, responsive and relevant feedback systems) to aid participant decision-making and behavior change.

CONCLUSIONS

Assessing a patient's social context, motivation, and preparedness is necessary when tailoring a program to each patient's needs in all racial and ethnic groups. Addressing the patients' contexts and motivation and preparedness related to diet and exercise including the household, access (to food and exercise), competing priorities, health and technological literacy, readiness to change, and clinical characteristics will help to customize the intervention to the participant. These data support a tailored approach leveraging the identified components and their interrelationships to ensure that mHealth lifestyle interventions will engage and be effective in racially and ethnically diverse patients with cancer.

TRIAL REGISTRATION

ClinicalTrials.gov NCT05324098; https://clinicaltrials.gov/ct2/show/NCT05324098.

摘要

背景

健康的饮食和运动可以改善前列腺癌男性患者的生活质量和预后。了解前列腺癌男性患者群体中生活方式改变的感知障碍和患者偏好,对于开展移动健康(mHealth)生活方式干预并提高健康公平性至关重要。

目的

我们开展了一项多中心研究,以了解该患者群体中与饮食和生活方式相关的偏好、态度及健康行为。本报告聚焦于4个基于网络的焦点小组的定性研究结果,这些焦点小组由接受雄激素剥夺治疗的晚期前列腺癌患者组成,患者种族和族裔多样。

方法

我们采用扎根理论分析法,包括开放式编码、轴心式编码和选择性编码来生成代码。定性数据作为一个整体进行分析,而非按焦点小组分别分析,以优化数据饱和度和结果的可转移性。我们展示了生活方式干预设计中出现的代码和主题,并为未来的移动健康干预研究提供建议和考量因素。

结果

总体而言,14名男性参与了4个种族和族裔一致的焦点小组(非裔美国人或黑人:3/14,21%;亚裔美国人:3/14,21%;西班牙裔或拉丁裔:3/14,21%;白人:5/14,36%)。分析得出7个相互交织的类别:背景(家庭环境、可及性、相互竞争的优先事项和生活方式项目)、动机(责任感、不一致性、感到被支持、恐惧和诱惑)、准备情况(健康素养、技术素养、技术偏好、信任、改变的意愿、身份认同、适应能力和临床特征)、数据驱动设计(教育、心理社会因素和生活质量)、项目机制(沟通、材料、定制和整体性)、习惯(如饮食习惯)以及干预印象。这些结果提示了提高项目直观性的可行途径。对未来移动健康干预设计和实施的建议包括但不限于在个体、家庭和社区层面进行评估,以支持量身定制的干预;根据个体的主要关注点对要传播的信息进行优先排序,并根据健康素养、技术素养和沟通偏好来传递信息;根据个体的基线反应、家庭和社区环境以及支持网络开出个性化干预方案;并纳入促进参与的策略(如响应式和相关的反馈系统),以帮助参与者做出决策和改变行为。

结论

在为所有种族和族裔群体的每个患者量身定制项目时,评估患者的社会背景、动机和准备情况是必要的。解决患者与饮食和运动相关的背景、动机和准备情况,包括家庭、可及性(食物和运动方面)、相互竞争的优先事项、健康和技术素养、改变的意愿以及临床特征,将有助于为参与者量身定制干预措施。这些数据支持一种量身定制的方法,利用已确定的组成部分及其相互关系,以确保移动健康生活方式干预能够吸引并有效作用于种族和族裔多样的癌症患者。

试验注册

ClinicalTrials.gov NCT05324098;https://clinicaltrials.gov/ct2/show/NCT05324098

https://cdn.ncbi.nlm.nih.gov/pmc/blobs/91c9/10273032/167639ea00e9/cancer_v9i1e45432_fig1.jpg

文献AI研究员

20分钟写一篇综述,助力文献阅读效率提升50倍。

立即体验

用中文搜PubMed

大模型驱动的PubMed中文搜索引擎

马上搜索

文档翻译

学术文献翻译模型,支持多种主流文档格式。

立即体验