• 文献检索
  • 文档翻译
  • 深度研究
  • 学术资讯
  • Suppr Zotero 插件Zotero 插件
  • 邀请有礼
  • 套餐&价格
  • 历史记录
应用&插件
Suppr Zotero 插件Zotero 插件浏览器插件Mac 客户端Windows 客户端微信小程序
定价
高级版会员购买积分包购买API积分包
服务
文献检索文档翻译深度研究API 文档MCP 服务
关于我们
关于 Suppr公司介绍联系我们用户协议隐私条款
关注我们

Suppr 超能文献

核心技术专利:CN118964589B侵权必究
粤ICP备2023148730 号-1Suppr @ 2026

文献检索

告别复杂PubMed语法,用中文像聊天一样搜索,搜遍4000万医学文献。AI智能推荐,让科研检索更轻松。

立即免费搜索

文件翻译

保留排版,准确专业,支持PDF/Word/PPT等文件格式,支持 12+语言互译。

免费翻译文档

深度研究

AI帮你快速写综述,25分钟生成高质量综述,智能提取关键信息,辅助科研写作。

立即免费体验

微小RNA-153可能作为胃癌患者的潜在生物标志物和预后指标。

MicroRNA‑153 may act as a potential biomarker and prognostic indicator of patients with gastric cancer.

作者信息

Li Tian, Guo Dong, Xu Xiaoyan, Liu Peng, Wang Ping, Zhu Yongcun, Lin Lin, Qu Yemin, Liu Feng, Chu Yanliu, Gao Xiaozhong

机构信息

Department of Gastroenterology, Weihai Municipal Hospital, Cheeloo College of Medicine, Shandong University, Weihai, Shandong 264200, P.R. China.

Department of Central Lab, Weihai Municipal Hospital, Cheeloo College of Medicine, Shandong University, Weihai, Shandong 264200, P.R. China.

出版信息

Oncol Lett. 2023 May 12;26(1):278. doi: 10.3892/ol.2023.13864. eCollection 2023 Jul.

DOI:10.3892/ol.2023.13864
PMID:37274464
原文链接:https://pmc.ncbi.nlm.nih.gov/articles/PMC10236043/
Abstract

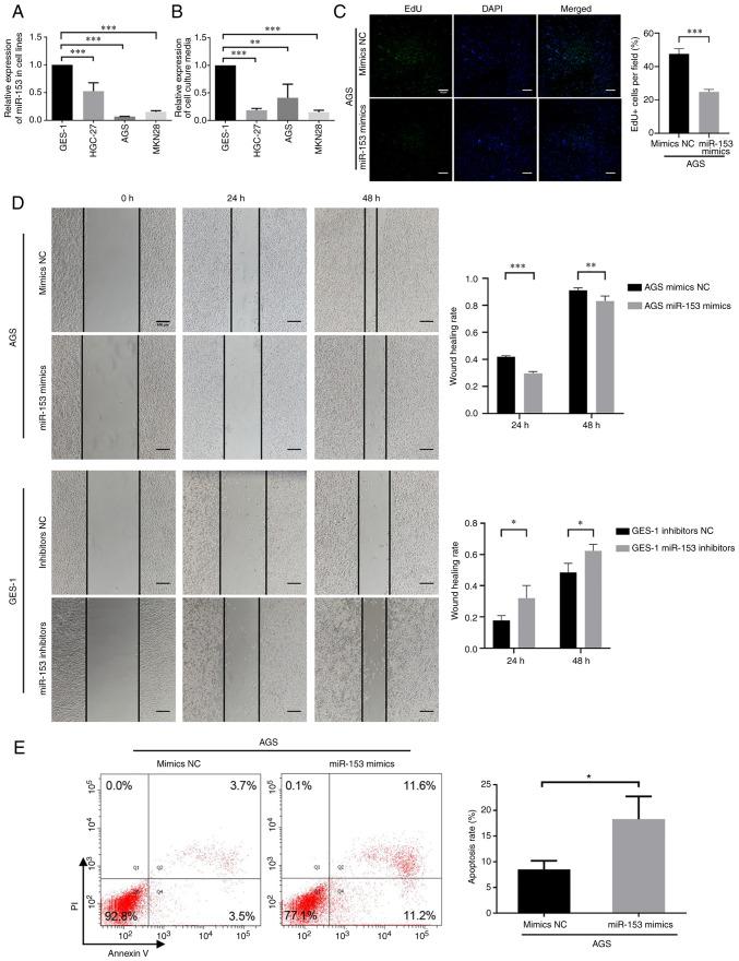
MicroRNA (miR/miRNA)-153, as a novel tumor-related miRNA, has been found to be aberrantly expressed in different types of cancer; however, to the best of our knowledge, the role of miR-153 in gastric cancer (GC) remains unclear. The present study demonstrated that miR-153 expression was markedly decreased in GC, including GC cell lines and culture medium, GC tissues, and serum samples, based on reverse transcription-quantitative PCR, and this was further confirmed by fluorescence hybridization. Transfection with miR-153 mimics inhibited proliferation and migration, and promoted apoptosis in GC cells. The serum expression levels of miR-153 were decreased in 59 patients with GC compared with those of 9 healthy controls, and more decreased in advanced GC compared with early-stage GC, suggesting that miR-153 was associated with tumor progression. Furthermore, serum miR-153 was expressed at significantly lower levels in patients with GC with larger tumor size (≥4 cm; P=0.013), poor differentiation and signet histology (P=0.013), lymph node metastasis (P=0.025) and advanced tumor stage (TNM stage III and IV; P=0.048) compared with patients with a smaller tumor size (<4 cm), well and moderate differentiation, no lymph node metastasis, and TNM stage I and II, respectively. In conclusion, the present study revealed that low miR-153 expression was associated with poor prognosis in GC and miR-153 may potentially act as a tumor biomarker and therapeutic target in GC.

摘要

微小RNA(miR/miRNA)-153作为一种新型的肿瘤相关微小RNA,已发现在不同类型的癌症中表达异常;然而,据我们所知,miR-153在胃癌(GC)中的作用仍不清楚。本研究表明,基于逆转录定量PCR,miR-153在GC中表达显著降低,包括GC细胞系和培养基、GC组织及血清样本,荧光杂交进一步证实了这一点。用miR-153模拟物转染可抑制GC细胞的增殖和迁移,并促进其凋亡。与9名健康对照者相比,59例GC患者血清中miR-153表达水平降低,与早期GC相比,晚期GC中miR-153表达水平降低更明显,提示miR-153与肿瘤进展相关。此外,与肿瘤较小(<4 cm)、高分化和中分化、无淋巴结转移以及TNM分期为I期和II期的患者相比,肿瘤较大(≥4 cm;P=0.013)、低分化和印戒组织学(P=0.013)、有淋巴结转移(P=0.025)以及肿瘤晚期(TNM分期为III期和IV期;P=0.048)的GC患者血清miR-153表达水平显著降低。总之,本研究表明低miR-153表达与GC患者预后不良相关,miR-153可能有望作为GC的肿瘤生物标志物和治疗靶点。

https://cdn.ncbi.nlm.nih.gov/pmc/blobs/4480/10236043/3c6beebb00d1/ol-26-01-13864-g02.jpg
https://cdn.ncbi.nlm.nih.gov/pmc/blobs/4480/10236043/30d41aff4054/ol-26-01-13864-g00.jpg
https://cdn.ncbi.nlm.nih.gov/pmc/blobs/4480/10236043/77230189dd8b/ol-26-01-13864-g01.jpg
https://cdn.ncbi.nlm.nih.gov/pmc/blobs/4480/10236043/3c6beebb00d1/ol-26-01-13864-g02.jpg
https://cdn.ncbi.nlm.nih.gov/pmc/blobs/4480/10236043/30d41aff4054/ol-26-01-13864-g00.jpg
https://cdn.ncbi.nlm.nih.gov/pmc/blobs/4480/10236043/77230189dd8b/ol-26-01-13864-g01.jpg
https://cdn.ncbi.nlm.nih.gov/pmc/blobs/4480/10236043/3c6beebb00d1/ol-26-01-13864-g02.jpg

相似文献

1
MicroRNA‑153 may act as a potential biomarker and prognostic indicator of patients with gastric cancer.微小RNA-153可能作为胃癌患者的潜在生物标志物和预后指标。
Oncol Lett. 2023 May 12;26(1):278. doi: 10.3892/ol.2023.13864. eCollection 2023 Jul.
2
miR-4636 inhibits tumor cell proliferation, migration and invasion, and serves as a candidate clinical biomarker for gastric cancer.微小RNA-4636抑制肿瘤细胞增殖、迁移和侵袭,并可作为胃癌的候选临床生物标志物。
Oncol Lett. 2021 Jan;21(1):33. doi: 10.3892/ol.2020.12294. Epub 2020 Nov 12.
3
Upregulation of miR-552 Predicts Unfavorable Prognosis of Gastric Cancer and Promotes the Proliferation, Migration, and Invasion of Gastric Cancer Cells.miR-552 的上调预示着胃癌的预后不良,并促进胃癌细胞的增殖、迁移和侵袭。
Oncol Res Treat. 2020;43(3):103-111. doi: 10.1159/000505377. Epub 2020 Jan 20.
4
Downregulation of miR-519a Predicts Poor Prognosis and Contributes to Tumor Progression in Gastric Cancer.miR-519a 下调预示着胃癌预后不良,并促进肿瘤进展。
Oncol Res Treat. 2020;43(1-2):19-26. doi: 10.1159/000504054. Epub 2019 Nov 19.
5
The downregulation of miR-519a predicts poor prognosis and contributes to tumor progression in gastric cancer.miR-519a的下调预示着胃癌预后不良,并促进肿瘤进展。
Int J Clin Exp Pathol. 2019 Jul 1;12(7):2496-2505. eCollection 2019.
6
MicroRNA-125a-5p inhibits invasion and metastasis of gastric cancer cells by targeting BRMS1 expression.微小RNA-125a-5p通过靶向BRMS1表达抑制胃癌细胞的侵袭和转移。
Oncol Lett. 2018 Apr;15(4):5119-5130. doi: 10.3892/ol.2018.7983. Epub 2018 Feb 7.
7
Circulating microRNA-203 predicts metastases, early recurrence, and poor prognosis in human gastric cancer.循环微RNA-203可预测人类胃癌的转移、早期复发及不良预后。
Gastric Cancer. 2016 Jul;19(3):744-53. doi: 10.1007/s10120-015-0521-0. Epub 2015 Aug 2.
8
MiR-652 serves as a prognostic biomarker in gastric cancer and promotes tumor proliferation, migration, and invasion via targeting RORA.miR-652 作为胃癌的预后生物标志物,通过靶向 RORA 促进肿瘤增殖、迁移和侵袭。
Cancer Biomark. 2019;26(3):323-331. doi: 10.3233/CBM-190361.
9
Overexpression of MiR-633 Suppresses the Tumorigenicity of Gastric Cancer Cells and Induces Apoptosis by Targeting MAPK1.miR-633 的过表达通过靶向 MAPK1 抑制胃癌细胞的致瘤性并诱导细胞凋亡。
Curr Med Sci. 2022 Oct;42(5):1033-1045. doi: 10.1007/s11596-022-2614-4. Epub 2022 Oct 19.
10
MicroRNA-31 inhibits tumor invasion and metastasis by targeting RhoA in human gastric cancer.MicroRNA-31 通过靶向人胃癌中的 RhoA 抑制肿瘤侵袭和转移。
Oncol Rep. 2017 Aug;38(2):1133-1139. doi: 10.3892/or.2017.5758. Epub 2017 Jun 27.

本文引用的文献

1
Increased expression of miR-153 predicts poor prognosis for patients with prostate cancer.miR-153表达增加预示前列腺癌患者预后不良。
Medicine (Baltimore). 2019 Sep;98(36):e16705. doi: 10.1097/MD.0000000000016705.
2
The 2019 WHO classification of tumours of the digestive system.2019年世界卫生组织消化系统肿瘤分类。
Histopathology. 2020 Jan;76(2):182-188. doi: 10.1111/his.13975. Epub 2019 Nov 13.
3
MicroRNA-153 suppresses cell invasion by targeting SNAI1 and predicts patient prognosis in glioma.微小RNA-153通过靶向SNAI1抑制细胞侵袭并预测胶质瘤患者的预后。
Oncol Lett. 2019 Jan;17(1):1189-1195. doi: 10.3892/ol.2018.9706. Epub 2018 Nov 15.
4
MicroRNA-153 affects nasopharyngeal cancer cell viability by targeting TGF-β.微小RNA-153通过靶向转化生长因子-β影响鼻咽癌细胞的生存能力。
Oncol Lett. 2019 Jan;17(1):646-651. doi: 10.3892/ol.2018.9570. Epub 2018 Oct 12.
5
Molecular mechanism of miR-153 inhibiting migration, invasion and epithelial-mesenchymal transition of breast cancer by regulating transforming growth factor beta (TGF-β) signaling pathway.miR-153 通过调控转化生长因子 β(TGF-β)信号通路抑制乳腺癌迁移、侵袭及上皮间质转化的分子机制。
J Cell Biochem. 2019 Jun;120(6):9539-9546. doi: 10.1002/jcb.28230. Epub 2018 Dec 7.
6
MicroRNA-153 suppresses human laryngeal squamous cell carcinoma migration and invasion by targeting the SNAI1 gene.微小RNA-153通过靶向SNAI1基因抑制人喉鳞状细胞癌的迁移和侵袭。
Oncol Lett. 2018 Oct;16(4):5075-5083. doi: 10.3892/ol.2018.9302. Epub 2018 Aug 13.
7
Global cancer statistics 2018: GLOBOCAN estimates of incidence and mortality worldwide for 36 cancers in 185 countries.全球癌症统计数据 2018:GLOBOCAN 对全球 185 个国家/地区 36 种癌症的发病率和死亡率的估计。
CA Cancer J Clin. 2018 Nov;68(6):394-424. doi: 10.3322/caac.21492. Epub 2018 Sep 12.
8
Biomarkers of gastric cancer: Current topics and future perspective.胃癌的生物标志物:当前的研究热点和未来展望。
World J Gastroenterol. 2018 Jul 14;24(26):2818-2832. doi: 10.3748/wjg.v24.i26.2818.
9
circRNA_0084043 promote malignant melanoma progression via miR-153-3p/Snail axis.环状 RNA_0084043 通过 miR-153-3p/Snail 轴促进恶性黑素瘤进展。
Biochem Biophys Res Commun. 2018 Jul 7;502(1):22-29. doi: 10.1016/j.bbrc.2018.05.114. Epub 2018 May 19.
10
MiR-153 promotes breast cancer cell apoptosis by targeting HECTD3.微小RNA-153通过靶向HECTD3促进乳腺癌细胞凋亡。
Am J Cancer Res. 2016 Jul 1;6(7):1563-71. eCollection 2016.