Mattsson Johan, Israelsson Elisabeth, Björhall Karin, Yrlid Linda Fahlén, Thörn Kristoffer, Thorén Anna, Toledo Emelie Andersén, Jinton Lisa, Öberg Lisa, Wingren Cecilia, Tapani Sofia, Jackson Sonya G, Skogberg Gabriel, Lundqvist Anders J, Hendrickx Ramon, Cavallin Anders, Österlund Torben, Grimster Neil P, Nilsson Magnus, Åstrand Annika
Bioscience, Research and Early Development Respiratory & Immunology (R&I) BioPharmaceuticals R&D AstraZeneca Gothenburg Sweden.
Translational Science and Experimental Medicine Research and Early Development Respiratory & Immunology (R&I) BioPharmaceuticals R&D AstraZeneca Gothenburg Sweden.
Skin Health Dis. 2023 Jan 29;3(3):e209. doi: 10.1002/ski2.209. eCollection 2023 Jun.
Janus Kinase (JAK) inhibition has recently demonstrated therapeutic efficacy in both restoring hair growth and resolving inflammation in Alopecia Areata (AA). These effects are dose dependent and mainly efficacious at ranges close to a questionable risk profile.
We explored the possibility to separate the beneficial and adverse effects of JAK inhibition by selectively inhibiting JAK1 and thereby avoiding side effects associated with JAK2 blockade.
The C3H/HeJ mouse model of AA was used to demonstrate therapeutic efficacy in vivo with different regimens of a selection of JAK inhibitors in regards to systemic versus local drug exposure. Human peripheral blood lymphocytes were stimulated in vitro to demonstrate translation to the human situation.
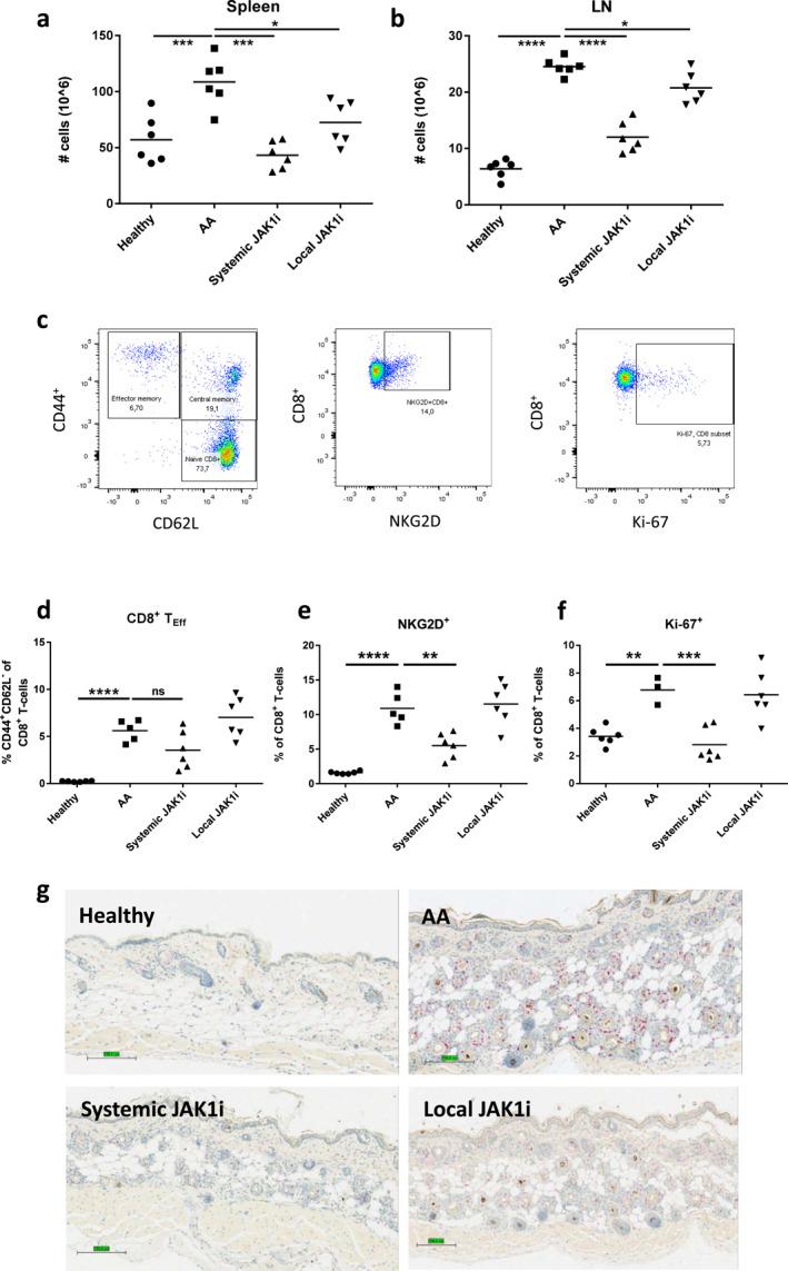
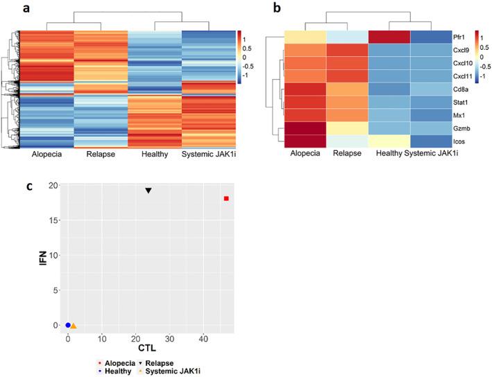
We demonstrate that selective inhibition of JAK1 produces fast resolution of inflammation and complete restoration of hair growth in the C3H/HeJ mouse model of AA. Furthermore, we show that topical treatment does not restore hair growth and that treatment needs to be extended well beyond that of restored hair growth in order to reach treatment-free remission. For translatability to human disease, we show that cytokines involved in AA pathogenesis are similarly inhibited by selective JAK1 and pan-JAK inhibition in stimulated human peripheral lymphocytes and specifically in CD8 T cells.
This study demonstrates that systemic exposure is required for efficacy in AA and we propose that a selective JAK1 inhibitor will offer a treatment option with a superior safety profile to pan-JAK inhibitors for these patients.
最近研究表明,抑制Janus激酶(JAK)对斑秃(AA)患者的毛发生长恢复和炎症消退均具有治疗效果。这些效果具有剂量依赖性,且主要在接近有问题的风险范围内有效。
我们探索了通过选择性抑制JAK1来分离JAK抑制的有益和不良影响的可能性,从而避免与JAK2阻断相关的副作用。
采用C3H/HeJ小鼠斑秃模型,以不同给药方案的多种JAK抑制剂,就全身与局部药物暴露情况,在体内证明其治疗效果。在体外刺激人外周血淋巴细胞,以证明其可转化至人体情况。
我们证明,在C3H/HeJ小鼠斑秃模型中,选择性抑制JAK1可快速消除炎症并使毛发生长完全恢复。此外,我们表明局部治疗不能恢复毛发生长,且治疗需要延长至毛发生长恢复后很久,才能实现无治疗缓解。为了向人类疾病转化,我们表明,在刺激的人外周淋巴细胞中,尤其是在CD8 T细胞中,参与斑秃发病机制的细胞因子受到选择性JAK1抑制和泛JAK抑制的类似抑制。
本研究表明,斑秃治疗需要全身暴露给药,并且我们提出,对于这些患者,选择性JAK1抑制剂将提供一种安全性优于泛JAK抑制剂的治疗选择。