Suppr超能文献

B 细胞表型、抗体库和反应性揭示了黑色素瘤中具有自身免疫特征的失调反应。

B cell profiles, antibody repertoire and reactivity reveal dysregulated responses with autoimmune features in melanoma.

机构信息

St John's Institute of Dermatology, School of Basic & Medical Biosciences, King's College London, Guy's Hospital, London, UK.

Randall Centre for Cell and Molecular Biophysics, King's College London, London, UK.

出版信息

Nat Commun. 2023 Jun 8;14(1):3378. doi: 10.1038/s41467-023-39042-y.

Abstract

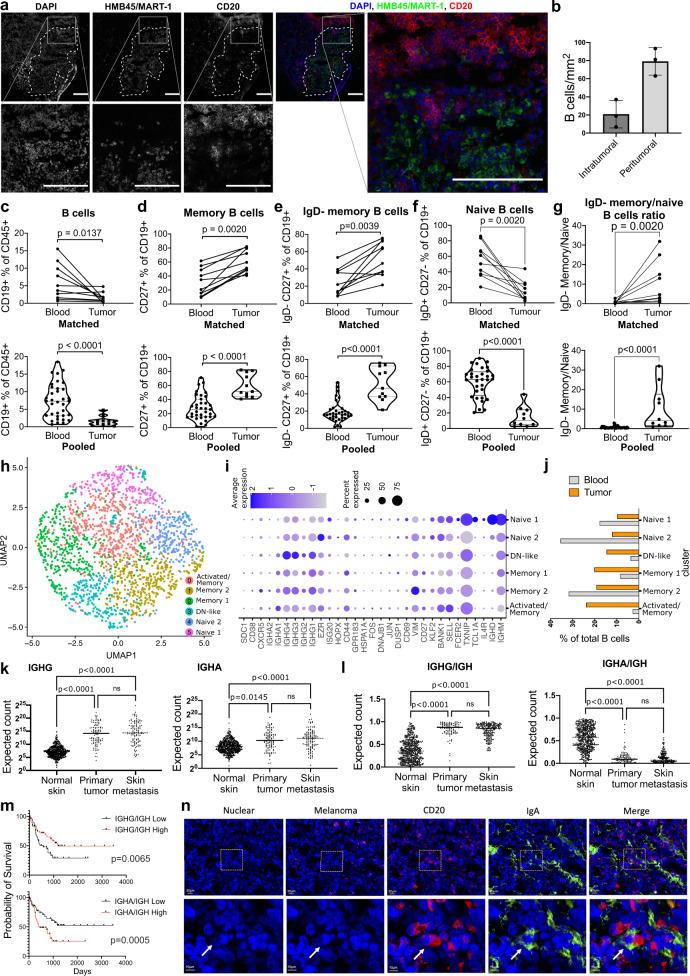
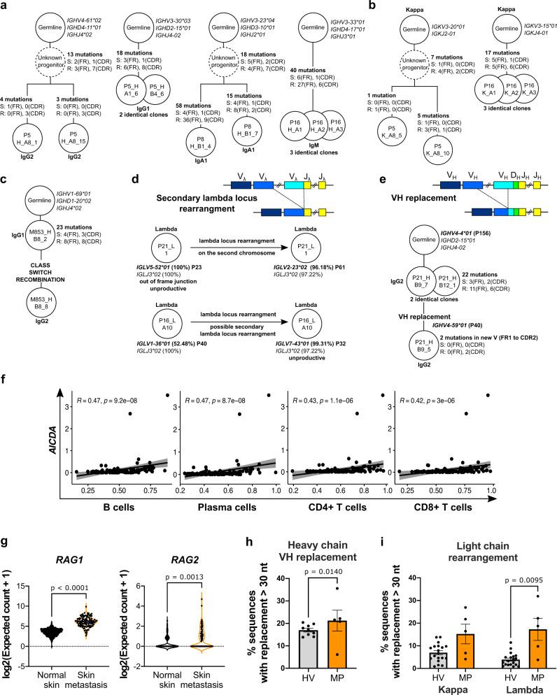
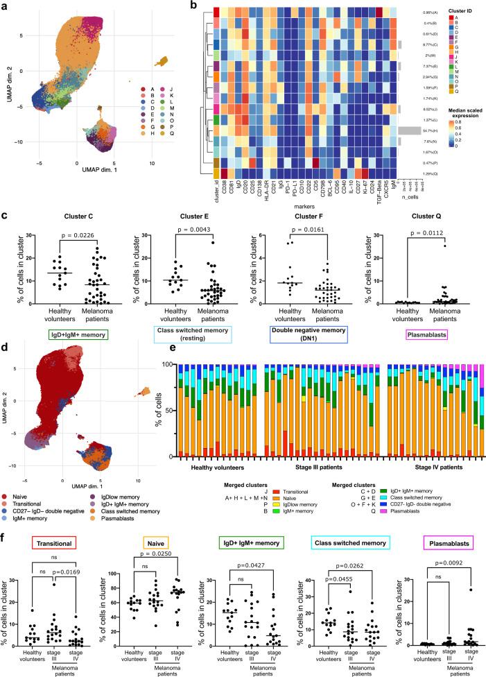
B cells are known to contribute to the anti-tumor immune response, especially in immunogenic tumors such as melanoma, yet humoral immunity has not been characterized in these cancers to detail. Here we show comprehensive phenotyping in samples of circulating and tumor-resident B cells as well as serum antibodies in melanoma patients. Memory B cells are enriched in tumors compared to blood in paired samples and feature distinct antibody repertoires, linked to specific isotypes. Tumor-associated B cells undergo clonal expansion, class switch recombination, somatic hypermutation and receptor revision. Compared with blood, tumor-associated B cells produce antibodies with proportionally higher levels of unproductive sequences and distinct complementarity determining region 3 properties. The observed features are signs of affinity maturation and polyreactivity and suggest an active and aberrant autoimmune-like reaction in the tumor microenvironment. Consistent with this, tumor-derived antibodies are polyreactive and characterized by autoantigen recognition. Serum antibodies show reactivity to antigens attributed to autoimmune diseases and cancer, and their levels are higher in patients with active disease compared to post-resection state. Our findings thus reveal B cell lineage dysregulation with distinct antibody repertoire and specificity, alongside clonally-expanded tumor-infiltrating B cells with autoimmune-like features, shaping the humoral immune response in melanoma.

摘要

B 细胞被认为有助于抗肿瘤免疫反应,特别是在黑色素瘤等免疫原性肿瘤中,但体液免疫在这些癌症中的特征尚未详细描述。在这里,我们在黑色素瘤患者的循环和肿瘤驻留 B 细胞样本以及血清抗体中显示了全面的表型分析。与配对样本中的血液相比,肿瘤中富集了记忆 B 细胞,并且具有独特的抗体库,与特定的同种型相关。肿瘤相关的 B 细胞经历克隆扩增、类别转换重组、体细胞高频突变和受体修正。与血液相比,肿瘤相关的 B 细胞产生的抗体具有不成比例的更高水平的无功能序列和独特的互补决定区 3 特性。观察到的特征是亲和力成熟和多反应性的迹象,并表明肿瘤微环境中存在活跃和异常的自身免疫样反应。与此一致的是,肿瘤衍生的抗体具有多反应性,并以自身抗原识别为特征。血清抗体对归因于自身免疫性疾病和癌症的抗原具有反应性,并且在疾病活动期患者中的水平高于术后状态。因此,我们的研究结果揭示了 B 细胞谱系失调,具有独特的抗体库和特异性,以及具有自身免疫样特征的克隆扩增的肿瘤浸润 B 细胞,塑造了黑色素瘤中的体液免疫反应。

https://cdn.ncbi.nlm.nih.gov/pmc/blobs/6035/10250328/9050be9ceab8/41467_2023_39042_Fig1_HTML.jpg

文献检索

告别复杂PubMed语法,用中文像聊天一样搜索,搜遍4000万医学文献。AI智能推荐,让科研检索更轻松。

立即免费搜索

文件翻译

保留排版,准确专业,支持PDF/Word/PPT等文件格式,支持 12+语言互译。

免费翻译文档

深度研究

AI帮你快速写综述,25分钟生成高质量综述,智能提取关键信息,辅助科研写作。

立即免费体验