Suppr超能文献

间充质来源的细胞外囊泡促进恒河猴皮质损伤后小胶质细胞介导的突触重塑

Mesenchymal-Derived Extracellular Vesicles Enhance Microglia-mediated Synapse Remodeling after Cortical Injury in Rhesus Monkeys.

作者信息

Zhou Yuxin, Bhatt Hrishti, Mojica Chromewell A, Xin Hongqi, Pessina Monica, Rosene Douglas L, Moore Tara L, Medalla Maria

机构信息

Boston University Chobanian & Avedisian School of Medicine.

Henry Ford Health Systems.

出版信息

Res Sq. 2023 May 15:rs.3.rs-2917340. doi: 10.21203/rs.3.rs-2917340/v1.

Abstract

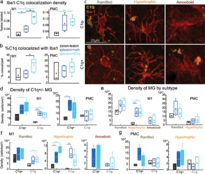
Understanding the microglial neuro-immune interactions in the primate brain is vital to developing therapeutics for cortical injury, such as stroke. Our previous work showed that mesenchymal-derived extracellular vesicles (MSC-EVs) enhanced motor recovery in aged rhesus monkeys post-injury of primary motor cortex (M1), by promoting homeostatic ramified microglia, reducing injury-related neuronal hyperexcitability, and enhancing synaptic plasticity in perilesional cortices. The current study addresses how these injury- and recovery-associated changes relate to structural and molecular interactions between microglia and neuronal synapses. Using multi-labeling immunohistochemistry, high resolution microscopy, and gene expression analysis, we quantified co-expression of synaptic markers (VGLUTs, GLURs, VGAT, GABARs), microglia markers (Iba-1, P2RY12), and C1q, a complement pathway protein for microglia-mediated synapse phagocytosis, in perilesional M1 and premotor cortices (PMC) of monkeys with intravenous infusions of either vehicle (veh) or EVs post-injury. We compared this lesion cohort to aged-matched non-lesion controls. Our findings revealed a lesion-related loss of excitatory synapses in perilesional areas, which was ameliorated by EV treatment. Further, we found region-dependent effects of EV on microglia and C1q expression. In perilesional M1, EV treatment and enhanced functional recovery were associated with increased expression of C1q + hypertrophic microglia, which are thought to have a role in debris-clearance and anti-inflammatory functions. In PMC, EV treatment was associated with decreased C1q + synaptic tagging and microglial-spine contacts. Our results provided evidence that EV treatment facilitated synaptic plasticity by enhancing clearance of acute damage in perilesional M1, and thereby preventing chronic inflammation and excessive synaptic loss in PMC. These mechanisms may act to preserve synaptic cortical motor networks and a balanced normative M1/PMC synaptic connectivity to support functional recovery after injury.

摘要

了解灵长类动物大脑中的小胶质细胞神经免疫相互作用对于开发治疗皮质损伤(如中风)的疗法至关重要。我们之前的研究表明,间充质来源的细胞外囊泡(MSC-EVs)通过促进稳态分支小胶质细胞、降低损伤相关的神经元过度兴奋性以及增强损伤周围皮质的突触可塑性,促进了老年恒河猴初级运动皮层(M1)损伤后的运动恢复。当前的研究探讨了这些与损伤和恢复相关的变化如何与小胶质细胞和神经元突触之间的结构和分子相互作用相关。通过多标记免疫组织化学、高分辨率显微镜和基因表达分析,我们量化了在损伤后静脉注射载体(veh)或EVs的猴子的损伤周围M1和运动前皮层(PMC)中,突触标记物(VGLUTs、GLURs、VGAT、GABARs)、小胶质细胞标记物(Iba-1、P2RY12)和C1q(一种用于小胶质细胞介导的突触吞噬作用的补体途径蛋白)的共表达。我们将这个损伤队列与年龄匹配的非损伤对照进行了比较。我们的研究结果显示,损伤周围区域兴奋性突触出现与损伤相关的丢失,而EV治疗改善了这种情况。此外,我们发现EV对小胶质细胞和C1q表达有区域依赖性影响。在损伤周围的M1中,EV治疗和功能恢复增强与C1q+肥大性小胶质细胞表达增加有关,这些细胞被认为在碎片清除和抗炎功能中起作用。在PMC中,EV治疗与C1q+突触标记和小胶质细胞-棘突接触减少有关。我们的结果提供了证据,表明EV治疗通过增强损伤周围M1中急性损伤的清除,促进了突触可塑性,从而预防了PMC中的慢性炎症和过度的突触丢失。这些机制可能起到保护突触皮质运动网络以及平衡规范的M1/PMC突触连接性的作用,以支持损伤后的功能恢复。

https://cdn.ncbi.nlm.nih.gov/pmc/blobs/a5ab/10246272/0e2f6dd39b5e/nihpp-rs2917340v1-f0001.jpg

文献检索

告别复杂PubMed语法,用中文像聊天一样搜索,搜遍4000万医学文献。AI智能推荐,让科研检索更轻松。

立即免费搜索

文件翻译

保留排版,准确专业,支持PDF/Word/PPT等文件格式,支持 12+语言互译。

免费翻译文档

深度研究

AI帮你快速写综述,25分钟生成高质量综述,智能提取关键信息,辅助科研写作。

立即免费体验