Suppr超能文献

一种基于外膜囊泡的新型冠状病毒2疫苗的免疫原性和临床前疗效

Immunogenicity and pre-clinical efficacy of an OMV-based SARS-CoV-2 vaccine.

作者信息

Grandi Alberto, Tomasi Michele, Ullah Irfan, Bertelli Cinzia, Vanzo Teresa, Accordini Silvia, Gagliardi Assunta, Zanella Ilaria, Benedet Mattia, Corbellari Riccardo, Lascio Gabriele Di, Tamburini Silvia, Caproni Elena, Croia Lorenzo, Ravà Micol, Fumagalli Valeria, Lucia Pietro Di, Marotta Davide, Sala Eleonora, Iannacone Matteo, Kumar Priti, Mothes Walther, Uchil Pradeep D, Cherepanov Peter, Bolognesi Martino, Pizzato Massimo, Grandi Guido

机构信息

Toscana Life Sciences Foundation, Via Fiorentina 1, 53100, Siena, Italy.

BiOMViS Srl, Via Fiorentina 1, 53100, Siena Italy.

出版信息

Res Sq. 2023 May 25:rs.3.rs-2788726. doi: 10.21203/rs.3.rs-2788726/v1.

Abstract

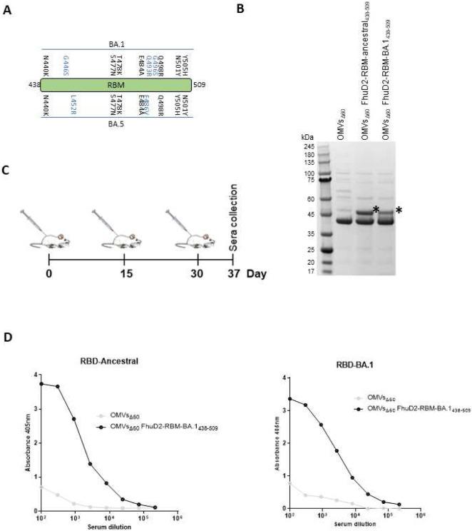
The vaccination campaign against SARS-CoV-2 relies on the world-wide availability of effective vaccines, with a potential need of 20 billion vaccine doses to fully vaccinate the world population. To reach this goal, the manufacturing and logistic processes should be affordable to all countries, irrespectively of economical and climatic conditions. Outer membrane vesicles (OMV) are bacterial-derived vesicles that can be engineered to incorporate heterologous antigens. Given the inherent adjuvanticity, such modified OMV can be used as vaccine to induce potent immune responses against the associated protein. Here we show that OMVs engineered to incorporate peptides derived from the receptor binding motif (RBM) of the spike protein from SARS-CoV-2 elicit an effective immune response in vaccinated mice, resulting in the production of neutralizing antibodies (nAbs). The immunity induced by the vaccine is sufficient to protect the animals from intranasal challenge with SARS-CoV-2, preventing both virus replication in the lungs and the pathology associated with virus infection. Furthermore, we show that OMVs can be effectively decorated with the RBM of the Omicron BA.1 variant and that such engineered OMVs induced nAbs against Omicron BA.1 and BA.5, as judged by pseudovirus infectivity assay. Importantly, we show that the RBM ancestral-OMVs elicited antibodies which efficiently neutralized both the homologous ancestral strain, the Omicron BA.1 and BA.5 variants, suggesting its potential use as a pan SARS-CoV-2 vaccine. Altogether, given the convenience associated with ease of engineering, production and distribution, our results demonstrate that OMV-based SARS-CoV-2 vaccines can be a crucial addition to the vaccines currently available.

摘要

针对严重急性呼吸综合征冠状病毒2(SARS-CoV-2)的疫苗接种运动依赖于全球范围内有效疫苗的可及性,全面接种全球人口可能需要200亿剂疫苗。为实现这一目标,制造和物流过程应让所有国家都负担得起,而不论其经济和气候条件如何。外膜囊泡(OMV)是细菌衍生的囊泡,可进行工程改造以掺入异源抗原。鉴于其固有的佐剂性,这种经过修饰的OMV可用作疫苗,以诱导针对相关蛋白的强效免疫反应。在此,我们表明,经过工程改造以掺入源自SARS-CoV-2刺突蛋白受体结合基序(RBM)的肽的OMV,在接种疫苗的小鼠中引发了有效的免疫反应,从而产生了中和抗体(nAbs)。疫苗诱导的免疫力足以保护动物免受SARS-CoV-2鼻内攻击,防止病毒在肺部复制以及与病毒感染相关的病理变化。此外,我们表明OMV可以用奥密克戎BA.1变体的RBM进行有效修饰,并且通过假病毒感染性试验判断,这种经过工程改造的OMV诱导产生了针对奥密克戎BA.1和BA.5的nAbs。重要的是,我们表明RBM祖先型OMV引发的抗体能够有效中和同源祖先株、奥密克戎BA.1和BA.5变体,这表明其作为泛SARS-CoV-2疫苗的潜在用途。总之,鉴于工程改造、生产和分发的便利性,我们的结果表明,基于OMV的SARS-CoV-2疫苗可以成为现有疫苗的重要补充。

https://cdn.ncbi.nlm.nih.gov/pmc/blobs/aa99/10246226/7830998f4ab6/nihpp-rs2788726v1-f0001.jpg

相似文献

1
Immunogenicity and pre-clinical efficacy of an OMV-based SARS-CoV-2 vaccine.
Res Sq. 2023 May 25:rs.3.rs-2788726. doi: 10.21203/rs.3.rs-2788726/v1.
2
Immunogenicity and Pre-Clinical Efficacy of an OMV-Based SARS-CoV-2 Vaccine.
Vaccines (Basel). 2023 Sep 29;11(10):1546. doi: 10.3390/vaccines11101546.
3
An Intranasal OMV-Based Vaccine Induces High Mucosal and Systemic Protecting Immunity Against a SARS-CoV-2 Infection.
Front Immunol. 2021 Dec 17;12:781280. doi: 10.3389/fimmu.2021.781280. eCollection 2021.
5
Engineered Bacterial Outer Membrane Vesicles with Lipidated Heterologous Antigen as an Adjuvant-Free Vaccine Platform for Streptococcus suis.
Appl Environ Microbiol. 2023 Mar 29;89(3):e0204722. doi: 10.1128/aem.02047-22. Epub 2023 Feb 21.
7
Prototype and BA.5 protein nanoparticle vaccines protect against Omicron BA.5 variant in Syrian hamsters.
J Virol. 2024 Mar 19;98(3):e0120623. doi: 10.1128/jvi.01206-23. Epub 2024 Feb 2.
8
Comparative immunogenicity of monovalent and bivalent adenovirus vaccines carrying spikes of early and late SARS-CoV-2 variants.
Emerg Microbes Infect. 2024 Dec;13(1):2387447. doi: 10.1080/22221751.2024.2387447. Epub 2024 Aug 19.
9
An Intranasal Vaccine Based on Outer Membrane Vesicles Against SARS-CoV-2.
Front Microbiol. 2021 Nov 5;12:752739. doi: 10.3389/fmicb.2021.752739. eCollection 2021.
10
Intranasal SARS-CoV-2 Omicron variant vaccines elicit humoral and cellular mucosal immunity in female mice.
EBioMedicine. 2024 Jul;105:105185. doi: 10.1016/j.ebiom.2024.105185. Epub 2024 Jun 7.

文献AI研究员

20分钟写一篇综述,助力文献阅读效率提升50倍。

立即体验

用中文搜PubMed

大模型驱动的PubMed中文搜索引擎

马上搜索

文档翻译

学术文献翻译模型,支持多种主流文档格式。

立即体验